Translation of German Report for Information Purposes Only

Transfer of shares of the minority shareholders of
of Hoechst Aktiengesellschaft to Aventis
in return for payment of an appropriate cash compensation

Report of Aventis as the principal shareholder
in accordance with Section 327 c subsection 2 sentence 1 of the AktG
(German Stock Corporations Act)

Audit report of the expert auditor
in accordance with Section 327 subsection 2 sentence 2 of the AktG

and

Draft transfer resolution

Documentation for the item on the agenda

of the extraordinary general meeting of the shareholders
of Hoechst Aktiengesellschaft on December 20 and 21, 2004

 


 

Documentation

List of abbreviations

     
Part 1
  Report of Aventis as the principal shareholder of Hoechst Aktiengesellschaft
 
   
Part 2
  Report of KPMG Deutsche Treuhand-Gesellschaft Aktiengesellschaft Wirtschaftsprüfungsgesellschaft concerning the audit of the appropriateness of the cash compensation
 
   
Part 3
  Draft transfer resolution
 
   
Part 4
  Bank guarantee of BNP Paribas S.A., Frankfurt am Main branch office

I


 

List of abbreviations for the documentation:

     
AB
  Aktiebolag
 
   
ABPI
  Association of the British Pharmaceutical Industry
 
   
ACE inhibitor
  Angiotensin-Converting-Enzyme inhibitor
 
   
A.E.B.E.
  Anonymos emboriki biomichaniki eteria
 
   
AFG
  Arbeitsförderungsgesetz (Federal Employment Promotion Act)
 
   
AG
  Aktiengesellschaft (German stock corporation)
 
   
AktG
  Aktiengesetz (German Stock Corporations Act)
 
   
AKU
  “Company valuation” working group
 
   
AMF
  Authorité des Marchés Financers
 
   
approx.
  approximately
 
   
A/S
  Aktieselskab
 
   
BaFin
  Bundesanstalt für Finanzdienstleistungsaufsicht (Federal Financial Supervisory Authority)
 
   
BGH
  Bundesgerichtshof (Federal Supreme Court)
 
   
B.V.
  Besloten Vennootschap
 
   
BVerfG
  Bundesverfassungsgericht (German Federal Constitutional Court)
 
   
CAPM
  Capital Asset Pricing Model
 
   
cf.
  compare
 
   
Cie.
  Compagnie
 
   
Co.
  Company/Compagnie
 
   
EBIT
  Earnings before Interest and Taxes
 
   
EBITA
  Earnings before Interest, Taxes and Amortization
 
   
e.g.
  exemplia gratia (Latin for: for example)
 
   
EK 02
  Eigenkapital 02 (equity 02)
 
   
EMEA
  European Agency for the Evaluation of Medicinal Products
 
   
EStG
  Einkommensteuergesetz (German Income Tax Act)
 
   
EU
  European Union
 
   
EUR
  Euro
 
   
e.V.
  eingetragener Verein (registered association)
 
   
et seq./et seqq.
  and the following
 
   
FDA
  Food and Drug Administration
 
   
GAAP
  Generally Accepted Accounting Principles
 
   
GewStG
  Gewerbesteuergesetz (German trade tax act)

II


 

     
GBP
  Great Britain Pound
 
   
GmbH
  Gesellschaft mit beschränkter Haftung (German Limited liability company)
 
   
HGB
  Handelsgesetzbuch (German Commercial Code)
 
   
HMR
  Hoechst Marion Roussel
 
   
HR
  Commercial register
 
   
HR B
  Commercial register Part B:
 
   
IDW
  Institut der Wirtschaftsprüfer in Deutschland e. V. (German Auditors’ Institute)
 
   
IDW S 1
  IDW Standard: Principles for the valuation of companies
 
   
IMS Health
  International Marketing Services Health
 
   
i.e.
  id est (Latin for: that is)
 
   
IT
  Information Technology
 
   
Inc.
  Incorporated
 
   
JPY
  Japanese Yen
 
   
KG
  Kommanditgesellschaft (German Limited Partnership)
 
   
KStG
  Körperschaftsteuergesetz (German Coporation tax act)
 
   
LLC
  Limited Liability Company
 
   
L.P.
  Limited Partnership
 
   
Ltd.
  Limited
 
   
Ltda.
  Limitada
 
   
m
  million
 
   
No.
  Number
 
   
OECD
  Organisation for Economic Cooperation and Development
 
   
OTC
  Over the Counter
 
   
OY
  Osakeyhito
 
   
p.a.
  per annum
 
   
plc
  public limited company
 
   
PT
  Perseroan Terbatas
 
   
Pte.
  Private
 
   
Pty.
  Property
 
   
R & D
  Research and development
 
   
RP
  Rhône-Poulenc
 
   
RPR
  Rhône-Poulenc Rorer
 
   
p.
  Page
 
   
S.A.
  Société Anonyme / Sociedad Anonima
 
   
S.A. de C.V.
  Sociedad Anonima De Capital Variable
 
   
S.A.E.
  Société Anonyme Egyptienne
 
   
SA-NV
  Société Anonyme / naamloze vennootschap
 
   
S.A.S
  Société par actions simplifiée
 
   
Sdn. BHD
  Sendirian Berhad

III


 

     
S.N.C.
  Société en nom collectif
 
   
S.p.A.
  Società per Azioni
 
   
S.P.A.
  Société par actions
 
   
SPC
  Supplementary Protection Certificates
 
   
spol. s.r.o.
  Spolecnost s rucenim omezeným
 
   
sp. z o.o.
  Spolka z ograniczona odppowiedzial noscia
 
   
s.r.l.
  sociedad de responsabilidad limitada
 
   
s.r.o.
  s ruzinem omezeným
 
   
Subs.
  Subsection
 
   
UK
  United Kingdom
 
   
US
  United States
 
   
USA
  United States of America
 
   
USD
  United States Dollar
 
   
WP
  Wirtschaftsprüfer (Public Chartered Accountant)
 
   
WpHG
  Wertpapierhandelsgesetz (Securities Trading Law)
 
   
WpÜG
  Wertpapiererwerbs- und Übernahmegesetz (Act on the purchase of securities and acquisitions)
 
   
XETRA
  Exchange Electronic Trading

IV


 

Translation of German Report for Information Purposes Only

Part 1

Report of

Aventis

as the principal shareholder of Hoechst Aktiengesellschaft
concerning the transfer of shares of the minority shareholders
of Hoechst Aktiengesellschaft to Aventis
in return for payment of an appropriate cash compensation

 


 

Contents

                             
                        Page
Introduction                     5  
A.   Description of Hoechst     6  
    I.   Overview     6  
    II.   History and development     6  
        1.   Company development up to the business combination with Rhône-Poulenc     6  
        2.   Business combination with Rhône-Poulenc     7  
        3.   Reorganization of the Hoechst portfolio in the framework of concentration on the pharmaceuticals sector     8  
    III.   Registered offices, financial year, object of the company     9  
    IV.   Capital and shareholders     9  
        1.   Capital     9  
        2.   Shareholders     10  
    V.   Organs     12  
    VI.   Business activities     13  
        1.   Overview     13  
        2.   Products     13  
        3.   Research and development     18  
        4.   Business activities in the largest markets for pharmaceuticals     21  
            4.1   Germany     22  
            4.2   France     24  
            4.3   United Kingdom     25  
            4.4   Italy     26  
            4.5   Japan     26  
            4.6   Spain     27  
            4.7   USA     28  
        5.   Structure of Aventis and Hoechst     29  

1


 

                             
                        Page
            5.1   Core business     29  
            5.2   Activities other than core business     33  
            5.3   Sale of investments     33  
        6.   Competition     34  
        7.   Procedural, process and other liability risks     34  
            7.1   Intellectual property and patent lawsuits     34  
            7.2   Product liability claims     36  
            7.3   Other lawsuits     36  
    VII.   Business development and earnings position of Hoechst     37  
        1.   Key figures of financial years 2001 to 2003     37  
        2.   Business development and earnings situation in the 2003 financial year     38  
        3.   The business development in the 2004 financial year so far     39  
    VIII.   Employees     41  
B.   Requirements and Consequences of the Transfer Resolution     42  
    I.   Requirements of the Transfer Resolution     42  
        1.   Aventis Shareholding More Than 95%     42  
        2.   Bank Guarantee     42  
    II.   Consequences of the Transfer Resolution     43  
        1.   Transfer of Shares to Principal Shareholder upon Registration in the Commercial Register     43  
        2.   Payment of Cash Compensation     44  
        3.   Tax Consequences for Shareholders in Germany     44  
            3.1   Capital Gains as Important Basis     44  
            3.2   Shares Held as Personal Assets     45  
            3.3   Shares Held as Business Assets     45  
C.   Appropriateness of the cash compensation     47  
    I.   Details of the Object of the Valuation     47  

2


 

                             
                        Page
        1.   Legal and economic foundations     47  
        2.   Market and competition     48  
    II.   Principles and method of appraisal     51  
        1.   Valuation method     51  
        2.   Derivation of future success     53  
        3.   Discount rate     53  
        4.   Liquidation value     56  
        5.   Effective date of the valuation     57  
    III.   Determination of the company value     57  
        1.   The Method     57  
        2.   Analysis of the past financial performance and financial planning     60  
            2.1   Hoechst AG     63  
            2.2   Aventis in Germany     66  
                2.2.1   Aventis Deutschland     66  
                2.2.2   RPR Deutschland     71  
            2.3   Aventis France     75  
            2.4   Aventis in the UK     81  
                2.4.1   Aventis UK     81  
                2.4.2   Aventis Dagenham     86  
            2.5   Aventis Italy     90  
            2.6   Aventis Japan     94  
            2.7   Aventis Spain     98  
            2.8   Aventis USA     101  
        3.   Company value     108  
            3.1   Dividend payments     108  
                3.1.1   Aventis in Germany     109  
 
                  3.1.1.1 Aventis Deutschland     109  
 
                  3.1.1.2 RPR Deutschland     111  
                3.1.2   Aventis in France     113  

3


 

                             
                        Page
 
                  3.1.2.1 Aventis France     113  
 
                  3.1.2.2 Aventis Pharma Participations     118  
                3.1.3   Aventis in the UK     120  
 
                  3.1.3.1 Aventis UK     120  
 
                  3.1.3.2 Aventis Dagenham     123  
                3.1.4   Aventis Italy     124  
                3.1.5   Aventis Japan     126  
                3.1.6   Aventis Spain     128  
                3.1.7   Aventis USA     130  
                3.1.8   Aventis Pharma Holding     133  
                3.1.9   Hoechst AG     137  
            3.2   Earnings to be capitalized and derivation of the earning capacity value     139  
            3.3   Separated values     139  
                3.3.1   Non-operating assets     139  
                3.3.2   Synergies and restructuring measures     140  
            3.4   Company value     144  
            3.5   Determination of the cash compensation     144  
        IV.   Stock exchange price     145  
D.   Determination of the cash compensation     149  
E.   Recommended resolution     150  
Annex: List of the investments of Hoechst in accordance with § 313 (2) in connection with Subs. 4 of the HGB     152  

4


 

Introduction

On request of Aventis of Schiltigheim (near Strasbourg), France, in its capacity as principal shareholder of Hoechst Aktiengesellschaft of Frankfurt/Main, Germany (hereinafter “Hoechst AG”), the extraordinary general meeting of the shareholders of Hoechst AG on December 20 and 21, 2004 shall consider and vote on a resolution to transfer the shares held by minority shareholders to Aventis in return for payment of an appropriate cash compensation, pursuant to Section 327a sub-section 1 sentence 1 of the AktG.

In accordance with Section 327c sub-section 2 sentence 1 of the AktG, Aventis, as principal shareholder of Hoechst AG, issues the following report for the information of Hoechst shareholders as Part 1 of the attached documentation. The requirements to effect the transfer of shares are set out in the report by Aventis, as well as an explanation and substantiation on the appropriateness of the cash compensation.

Based on the expert opinion given by BDO Deutsche Warentreuhand Wirtschaftsprüfungsgesellschaft Aktiengesellschaft, Frankfurt/Main office (hereinafter “BDO”), regarding the company value of Hoechst AG, the amount of the cash compensation has been set at EUR 56.50 per non-par value bearer share of Hoechst AG. The appropriateness of the cash compensation has been audited by KPMG Deutsche Treuhand-Gesellschaft Aktiengesellschaft Wirtschaftsprüfungsgesellschaft, Frankfurt/Main (hereinafter “KPMG”), who, upon application of Aventis dated July 13, 2004, were selected and appointed by decision of the Frankfurt/Main Regional Court on July 30, 2004 as external auditors. The external auditors’ report is attached as Part 2 of the documentation for the shareholders.

In the interest of providing the minority shareholders with information which is as comprehensive as possible, Section A below sets out in particular the history of Hoechst AG and the Hoechst group (hereinafter “Hoechst”), its integration into the Aventis group, as well as its past and present business development. Thereafter, Section B provides an explanation of the transfer resolution requested by Aventis and its legal requirements, together with a description of its implementation and legal implications. Finally, in Section C, the appropriateness of the cash compensation is explained and substantiated in detail.

5


 

A. Description of Hoechst

I. Overview

Hoechst AG belongs to the Aventis group, one of the leading worldwide companies in the field of research, development, production and marketing of innovative pharmaceutical products, which in turn (as of August 20, 2004) became part of the group called Sanofi-Aventis as a result of the successful takeover by Sanofi-Synthélabo. The Aventis group was formed in the course of the business combination between the French Rhône-Poulenc S.A. and Hoechst AG in the year 1999 which was technically realized in the form of an exchange offer made by Aventis (still operating under the name of Rhône-Poulenc S.A. at that time) to the shareholders of Hoechst AG. Today, Hoechst AG is a holding company which holds numerous interests in operative companies, mostly together with other companies of the Aventis group.

II. History and development

1. Company development up to the business combination with Rhône-Poulenc

The roots of Hoechst date back to the mid-19th century when the Lucius family of entrepreneurs established the first dye works in Hoechst. The production of dyes evolved into a broadly positioned chemical firm, whose pharmaceuticals sector acquired special importance.

Hoechst AG, as it is today, was established under the name of “Farbwerke Hoechst AG vormals Meister Lucius + Brüning” in 1951. It experienced an era of continuous growth in the 1950s and 1960s. In addition to the production of penicillin, which had been started already before its incorporation in 1950, the company opened up new fields of business. Especially the development of plastic materials gained outstanding importance to Hoechst. Well-known brands such as “Trevira” and “Hosta” were developed during that time. The company’s growth was enhanced by the acquisition of companies and of interests in domestic and foreign enterprises. In 1974, the name was changed to Hoechst Aktiengesellschaft

In the mid-1990s, Hoechst initiated the first reorganization of this shareholding portfolio with the goal of improving its own position in its core fields of business, i.e. pharmaceuticals, agricultural chemistry, and industrial chemistry, in the most important markets and growth regions in North America, Europe, and Asia, and of withdrawing from those activities in which Hoechst did not belong to the leading worldwide suppliers. Various divisions, such as Uhde GmbH group, Riedel-de Haën AG, the Hoechst CeramTec group, the Trevira business, and Herberts group were sold. The special chemicals division was contributed in kind by Hoechst to Clariant AG in return for an interest in Clariant AG in the year 1997. It also sold its interests in the Kalle-Nalo group and the Vianova Resins group and merged Cassella AG into Hoechst AG.

6


 

Furthermore, Hoechst set up joint ventures and strategic alliances and acquired other companies in its core fields of activity. The business combination of the worldwide agricultural activities of Hoechst and Schering AG into Hoechst Schering AgrEvo GmbH in the year 1993 is especially worth mentioning. The vaccines business of Behringwerke AG was combined with that of Chiron Corporation and, on the exercise of an option, entirely taken over by Chiron Corporation in 1998. In the year 1996, Hoechst merged the blood plasma business of Behringwerke AG with that of its partner, Rhône-Poulenc S.A., named Armour Pharmaceutical, into a 50/50 joint venture named Centeon LLC, which later changed its name to Aventis Behring. The diagnostics business of Behringwerke AG went into a joint venture with Dade International, Inc. under the name Dade Behring Holdings, Inc. In the pharmaceuticals sector, Marion Merrell Dow, Inc., (USA) was acquired in 1995, and Roussel Uclaf (France) was fully taken over in 1997. Both were combined under the umbrella of Hoechst Marion Roussel. This reorganization phase for the purpose of focusing on life sciences ended with the demerger of the remaining chemicals business to Celanese AG in 1999, and the business combination with Rhône-Poulenc S.A. into Aventis.

2. Business combination with Rhône-Poulenc

Hoechst AG and the French company Rhône-Poulenc S.A. were combined forming the Aventis group in 1999 according to the contract dated May 20, 1999. The general meeting of the shareholders of Hoechst AG approved the business combination in July 1999. It was implemented through an exchange offer of Rhône-Poulenc S.A. to the Hoechst shareholders, which caused the shareholders to exchange 541,006,820 shares of Hoechst AG for shares of Rhône-Poulenc S.A. at a ratio of four Hoechst shares for three Rhône-Poulenc shares. The new Rhône-Poulenc shares were authorized by a resolution of the general meeting of the shareholders of Rhône-Poulenc S.A. adopted on December 16, 1999. At the same time, the combined company changed its name to Aventis and relocated its registered offices to Schiltigheim (near Strasbourg), France. Through the exchange, Aventis acquired a capital interest of 96.75 % in Hoechst AG which was further increased to 98.09 % — corresponding to 548,451,852 shares — as per the date of this report.

In the course of the implementation of the business combination, Hoechst combined its investments in pharmaceutical companies, the former Hoechst Marion Roussel interests, at the country level with corresponding companies of Aventis through mergers, contributions, or the sale of interests or of business. The interests of Hoechst in pharmaceutical companies are held through Aventis Pharma Holding GmbH. In late 1999, Aventis Pharma AG and Aventis already agreed that appropriate valuation methods had to be used in the combination of the pharmaceuticals activities at the country level in order to ensure that Hoechst did not suffer any disadvantages. The combinations took place on the basis of strict valuation criteria and using external valuation reports, and were audited in the course of the audits by the statutory auditor of

7


 

Hoechst AG. Depending on the valuation of its respective business, Hoechst acquired a majority or minority interest in these combinations.

After the business combination between Rhône-Poulenc S.A. and Hoechst AG, Aventis Pharma AG, a subsidiary of Hoechst AG, was entrusted with the management of the entire pharmaceuticals business, including the minority pharmaceutical interests of Hoechst, a majority of which is held by Aventis. Accordingly, most of the worldwide pharmaceuticals activities of the Aventis group were fully consolidated in the consolidated financial statements of Hoechst AG including those shareholdings where Hoechst AG, despite not having the majority of shares or of voting rights, was still able to exert a controlling influence through the leading position of Aventis Pharma AG.

3. Reorganization of the Hoechst portfolio in the framework of concentration on the pharmaceuticals sector

When the Aventis group was reoriented towards its pharmaceuticals core business, the second reorganization was performed by including the Hoechst portfolio. Hoechst and Aventis had consolidated the worldwide agricultural business of Hoechst and Schering AG, Hoechst Schering AgrEvo GmbH, with the agricultural business of Rhône-Poulenc in the newly established Aventis CropScience division effective January 1, 2000. In October 2001, Aventis, Hoechst and Schering agreed with Bayer AG to sell this business by selling the parent company, Aventis CropScience Holding. The transaction, by which Hoechst sold its interest of approx. 28% in Aventis CropScience Holding, in addition to other interests held by Aventis and Schering AG, was completed on June 3, 2002.

Hoechst sold its interest in the manufacturer of industrial gases, Messer Griesheim GmbH, amounting to 66.7 %, to Allianz Capital Partners and Goldman Sachs Funds by an agreement made in December 2000. The participation structure could be further streamlined by this sale. Other sales related to the field of animal health (sale of the Hoechst Roussel Vet group to Intervet International B.V. in November 1999) as well as information systems (sale of Hightech International Services GmbH — HiServ    to ThyssenKrupp in the year 2000). The 51.8% interest in the diagnostics business of Dade Behring Holding Inc. was transferred to the external creditors of Dade in October 2002 in the course of a reorganization under US insolvency procedures (a so-called “pre-packaged Chapter 11 bankruptcy plan”).

On December 16, 2000, Hoechst and Dr. Alexander Wacker Familiengesellschaft mbH agreed on the withdrawal of Hoechst from Wacker-Chemie GmbH in a two-step process.Only the first step of the agreement has been implemented so far under which Hoechst reduced its interest from 50% to 49%.

8


 

In the course of the orientation towards the pharmaceuticals core activity, the management of the pharmaceuticals business was adapted to the existing participation structure as of May 15, 2002, and Aventis assumed management and coordinating functions for the pharmaceuticals business from Aventis Pharma AG. Since then, Hoechst AG has only had direct management and control functions with respect to its own majority interests. For this reason, the consolidated group basically only comprises the subsidiaries Aventis Pharma Holding GmbH, Germany, and its subsidiaries Aventis Pharma Deutschland GmbH and Aventis Pharma Ltd., Japan. Other operative pharmaceuticals shareholdings consolidated under the umbrella of Hoechst are located in Egypt (Aventis Pharma S.A.E.), Argentina (Aventis Pharma S.A.), Denmark (Aventis Pharma A/S), the Dominican Republic (Aventis Pharma S.A.), Guatemala (Aventis Pharma S.A.), Hong Kong (Aventis Pharma Ltd.), India (Aventis Pharma Ltd.), Austria (Aventis Pharma GmbH), Paraguay (Aventis Pharma S.A.), Singapore (Aventis Pharma Pte. Ltd.), Slovakian Republic (Hoechst-Biotika spol. s.r.o.), Taiwan (Aventis Pharma Co. Ltd.) and Thailand (Aventis Pharma Ltd., Rhône-Poulenc Rorer Co. Ltd.). Since then, all other investments of Hoechst have been recognized in the consolidated financial statements as “investments at equity” or “other investments”, respectively.

III. Registered offices, financial year, object of the company

The registered offices of Hoechst AG are located in Frankfurt am Main. The company is registered in the commercial register at the Frankfurt am Main local court under number HRB 14500. The financial year of Hoechst AG is the calendar year.

The object of the company as laid down in the statutes is to hold interests in companies, in particular, in the field of pharmaceuticals, agriculture, and industrial chemistry. The company may concentrate on the health sector (pharmaceuticals) and limit or entirely abandon its activities in the other business fields. Hoechst AG is entitled to all activities and measures that are related to the object of the company, or are directly or indirectly capable of being conducive to it. Hoechst AG may become active itself in its fields of business and other fields of business.

IV. Capital and shareholders

1. Capital

The share capital of Hoechst AG amounts to EUR 1,429,453,710.19. It is divided into 559,153,690 non-par value bearer shares. The shares of Hoechst AG are listed on the official market (Amtlicher Market) in the General Standard at the Frankfurt stock exchange and are traded in the regulated over-the-counter market (Freiverkehr) at all other German stock exchanges.

9


 

2. Shareholders

As of the date of signature of this report, Aventis holds an interest of approx. 98.09 % of the share capital of Hoechst AG. The shares are held directly by Aventis. The other shares of Hoechst AG (approx. 1.91 % of the share capital) are free-float.

Since the combination of Rhône-Poulenc S.A. with Hoechst AG in the year 1999, Aventis has been the parent company of the Aventis group, one of the leading worldwide groups in the field of research, development, production and marketing of pharmaceutical products.

Aventis is a stock corporation (“Société Anonyme”) under French law with a management board (“Directoire”) and a supervisory board (“Conseil de Surveillance”). The company’s registered offices are located in Schiltigheim (near Strasbourg), France, and it was inscribed in the commercial register of Strasbourg (France) under no. 542 064 308. The financial year of Aventis is the calendar year.

As of the date of signature of this report, the share capital of Aventis amounts to 3,085,061,398.72. It has been subdivided into 807,607,696 fully paid-in shares with a nominal value of 3.82 per share. Each share entitles to one vote.

The shares of Aventis are listed on the stock exchanges of Paris (Premier Marché) and Frankfurt am Main at the Official Market (General Standard) and as American Depositary Shares (ADS) in New York. In addition, the shares are traded in the regulated over-the-counter market at all other German stock exchanges.

Based on a takeover bid during the time between January 26, 2004 and July 30, 2004, and subsequent offering period from August 13, 2004 until September 6, 2004, Sanofi-Synthélabo, a stock corporation (“Société Anonyme”) under French law operating in the pharmaceuticals business, whose registered offices are in Paris, acquired 97.98 % of the share capital of Aventis. This corresponds to 98.02 % of the voting rights. Upon settlement of the initial offering period and the acquisition of the Aventis shares on August 20, 2004, Sanofi-Synthélabo was renamed Sanofi-Aventis and a new management team was appointed.

The takeover bid could be accepted in three different ways by the Aventis shareholders, leading to the following result: 679,316,145 shares of common stock of Aventis were exchanged for 0.8333 newly issued Sanofi-Synthélabo shares of common stock as well as EUR 19.18 in cash for each share of common stock of Aventis that was tendered; 80,462,562 shares were purchased in return for 1.1739 newly issued shares of common stock of Sanofi-Synthélabo for each Aventis share tendered; 31,539,104 Aventis shares were purchased for EUR 68.11 per share in cash. As a result, Sanofi-Aventis holds 97.98 % of the Aventis share capital.

10


 

Approx. 1.94% of the remaining Aventis shares are free float, and the remaining shares are held by employees (0.04%) and Aventis itself (0.04%), respectively.

It is intended to merge Aventis with and into Sanofi-Aventis. The merger is scheduled to take effect on December 31, 2004. As a result, all rights and obligations of Aventis, including those incumbent on it as principal shareholder of Hoechst AG, will pass to Sanofi-Aventis by way of universal succession, and Aventis will cease to exist as a company as of the end of the year 2004. As a result, the interest in Hoechst AG will also pass from Aventis to Sanofi-Aventis on the effective date of the merger. The general meeting of the shareholders of Aventis and the general meeting of the shareholders of Sanofi-Aventis must approve of the merger. The general meeting of the shareholders of Aventis on December 13, 2004 and the general meeting of the shareholders of Sanofi-Aventis on December 23, 2004 shall vote on the merger. The integration of the pharmaceuticals business of Aventis or Hoechst on the one hand and Sanofi-Aventis on the other in the sense of a combination of the operative national companies has not yet taken place and requires detailed investigations of the legal and other framework conditions beforehand.

On August 23, 2004, Sanofi-Aventis announced that it gained indirect control over Hoechst AG, and furthermore that it would make a mandatory offer to the shareholders of Hoechst AG. The offer period started on October 1, 2004, and will presumably be open to the Hoechst shareholders until December 10, 2004. The shareholders who accept the offer will receive a purchase price of EUR 51.23 in return for each non-par value bearer share of Hoechst AG.

In its mandatory offer, Sanofi-Aventis voluntarily agreed to increase the price offered to the shareholders of Hoechst AG who sell and transfer their shares to Sanofi-Aventis subject to the mandatory offer. In the event that the general meeting of the shareholders of Hoechst AG should resolve within one year of the publication of the results of the mandatory offer to transfer the shares of the minority shareholders to Sanofi-Aventis or one of its subsidiaries, in particular, Aventis, in accordance with Section 327a et seqq. of the AktG, and if the amount of the cash compensation for the outside shareholders determined by the squeeze-out resolution exceeds the price offered per share, the difference between the price offered and the cash compensation determined by the squeeze-out resolution concerning the transfer of the shares of the minority shareholders will be paid. However, the entitlement to a price increase shall be subject to the registration of the squeeze-out resolution in the commercial register for Hoechst AG. The entitlement to a higher compensation will be exclusively defined by the amount of the cash compensation determined by the squeeze-out resolution, whereas all subsequent increases of the cash compensation, if any, are not covered.

11


 

V. Organs

The management board of Hoechst has three members:

Dieter Kohl
Dr. Heinz-Werner Meier
Dr. Dirk Oldenburg.

Its supervisory board consists of twelve members and was set up according to the Co-Determination Act 1976. Six members are elected by the employees, and six members are elected by the general meeting of the shareholders.

The following persons currently hold a seat in this body:

     
Dr. Wolfgang Schüller (Chairman)
  Head, Internal Control Assessment Sanofi-Aventis
 
   
Werner Bischoff (Vice-Chairman)*
  Board member of IG BCE Hannover (trade union)
 
   
Dr. Jobst Albrecht
  Former head, Corporate Human Resources of Hoechst AG
 
   
Dr. Joachim Betz*
  Biochemist, president of the group’s speakers’ committee appointed by the managerial staff of Hoechst
 
   
Bernard Dubois
  Head, Global Industrial Operations Aventis
 
   
Dr. Hanns-Eberhard Erle
  Head, Global Actives Production Aventis
 
   
Dr. Michael Friedrich*
  Project manager in the field of research with Aventis Pharma Deutschland GmbH
 
   
Michael Klippel*
  Laboratory chemist, president of the works council of Aventis Pharma Deutschland GmbH
 
   
Antonietta Kuhley*
  Chemical worker, member of the works council of Aventis Pharma Deutschland GmbH
 
   
Rainer Kumlehn*
  Electrician, state district president of IG BCE, state district of Hessia-Thuringia (trade union)
 
   
Bernhard Müller
  Former Head, Corporate Auditing Aventis
 
   
* Employees’ representative
   

12


 

VI. Business activities

1. Overview

Hoechst AG is a holding company within the Aventis group holding investments that primarily operate in the pharmaceuticals sector. The pharmaceuticals activities of Hoechst are closely linked to those of Aventis through joint operative subsidiaries, and consolidated under the umbrella of Aventis, the parent company of the group. However, these pharmaceuticals activities do not include the vaccines segment which is operated within the Aventis group by Aventis Pasteur, a legally independent division. Hoechst only participates in the vaccines business in China and India (joint venture with Chiron).

The shareholding portfolio of Hoechst AG comprises some majority shareholdings and a large number of minority interests. Among the most important majority shareholdings are Aventis Pharma Holding GmbH, Germany, and its subsidiary Aventis Pharma Deutschland GmbH as well as Aventis Pharma Ltd., Japan. Through these majority interests, Hoechst AG performs management and control functions.

The pharmaceutical products offered by the Aventis group are distributed through local companies in which Hoechst AG holds different interest levels together with Aventis. Most of the research and development activities are concentrated in local companies in Germany, France, and the USA. The research results are then utilized by the entire Aventis group.

2. Products

Within the pharmaceuticals segment of the Aventis group, Hoechst offers a wide selection of pharmaceutical products and strives to obtain a strong global market position in selected fields of therapy. These mainly include the following

  respiratory diseases/allergies

  thrombosis/cardiology

  oncology

  diabetes/metabolism

  arthritis/osteoporosis

13


 

  anti-infectants
 
  central nervous system

The focus of marketing and distribution activities was on a group of 15 drugs until late 2003, and since then has been reduced to 14 drugs referred to as strategic products. Allegra®/Telfast® (respiratory diseases/allergies) ceased to be a strategic product in early 2004 because of changes in the competitive situation in the USA. A competitive product, Claritin, was exempted from the obligation of prescriptions in November 2002, therefore, it can be distributed as a non-prescription alternative to Allegra®/Telfast® since then. Aventis is also conducting several lawsuits in the USA because of patent infringements against generics manufacturers who are trying to obtain the approval for generic versions of Allegra®/Telfast® on the US market. In the course of the takeover of Aventis by Sanofi-Synthélabo, the strategic product Campto® (oncology) was sold to Pfizer for a purchase price of USD 550m in order to meet the conditions imposed by the EU commission and the US Federal Trade Commission (FTC) with respect to the merger of Aventis and Sanofi-Synthélabo. In October 2004, Aventis and its partner, Procter & Gamble Co., agreed to continue their cooperation with respect to the product Actonel® also after the take-over of Aventis by Sanofi-Aventis.

In the following table, the products will be presented for the year 2003 and the first half of 2004 together with the turnover they achieved within the entire Aventis group as well as the shares attributable to the fully consolidated interests of Hoechst1:


1 All data presented here and on the following pages is based on US-GAAP.

14


 

The strategic products of Aventis and Hoechst and their sales (in EUR million):

                                                 
                                    Hoechst’s share
                            on fully
Product   Aventis   Aventis
1st half of
  Hoechst   Hoechst
1st half of
  consolidated basis
(field of therapy)
  2003
  2004
  2003
  2004
  2003
  1st half of 2004
Actonel®
(arthritis/osteoporosis)
    194,1       139,5       65,8       32,0       33,9 %     22.9 %
 
   
 
     
 
     
 
     
 
     
 
     
 
 
Allegra®/Telfast®*
(respiratory diseases/allergies)
    1.740,7       762,3       240,0       132,0       13,8 %     17,3 %
 
   
 
     
 
     
 
     
 
     
 
     
 
 
Amaryl®
(diabetes/metabolism)
    596,4       329,6       371,1       197,3       62,2 %     59,9 %
 
   
 
     
 
     
 
     
 
     
 
     
 
 
Arava®
(arthritis/osteoporosis)
    255,2       133,3       132,5       69,8       51,9 %     52,4 %
 
   
 
     
 
     
 
     
 
     
 
     
 
 
Campto®**
(oncology)
    263,8       150,4       63,1       31,2       23,9 %     20,7 %
 
   
 
     
 
     
 
     
 
     
 
     
 
 
Copaxone®
(central nervous system)
    616,6       341,8       83,8       48,2       13,6 %     14,1 %
 
   
 
     
 
     
 
     
 
     
 
     
 
 
Delix®/Tritace®***
(thrombosis/cardiology)
    1.180,2       464,9       775,4       299,4       65,7 %     64,4 %
 
   
 
     
 
     
 
     
 
     
 
     
 
 
Insuman®
(diabetes/metabolism)
    177,3       84,5       171,2       79,3       96,6 %     93,8 %
 
   
 
     
 
     
 
     
 
     
 
     
 
 
Ketek®
(anti-infectants)
    115,0       76,9       39,7       26,6       34,5 %     34,6 %
 
   
 
     
 
     
 
     
 
     
 
     
 
 
Lantus®
(diabetes/metabolism)
    487,3       375,3       346,4       227,9       71,1 %     60,7 %
 
   
 
     
 
     
 
     
 
     
 
     
 
 
Lovenox®/Clexane®
(thrombosis/cardiology)
    1.659,2       914,7       156,1       82,5       9,4 %     9,0 %
 
   
 
     
 
     
 
     
 
     
 
     
 
 
Nasacort®
(respiratory diseases/allergies)
    278,4       145,2       9,2       1,5       3,3 %     1,0 %
 
   
 
     
 
     
 
     
 
     
 
     
 
 
Targocid®
(anti-infectants)
    207,0       109,5       56,3       20,9       27,2 %     19,1 %
 
   
 
     
 
     
 
     
 
     
 
     
 
 
Tavanic®
(anti-infectants)
    216,3       120,2       146,8       89,6       67,9 %     74,5 %
 
   
 
     
 
     
 
     
 
     
 
     
 
 
Taxotere®
(oncology)
    1.362,4       716,0       181,1       93,0       13,3 %     13,0 %
 
   
 
     
 
     
 
     
 
     
 
     
 
 
Total Strategic Products
    9.349,9       4.864,1       2.838,5       1.431,2       30,4 %     29,4 %
 
   
 
     
 
     
 
     
 
     
 
     
 
 
Total sales
(all products)
    17.815,4       8.165,9       4.516,5       2.108,9       25,4 %     25,8 %
 
   
 
     
 
     
 
     
 
     
 
     
 
 

* = Ceased to be a strategic product on January 1, 2004

** = Sold to Pfizer in the course of the takeover

*** = Marketed under the name of Triatec® in some countries.

15


 

In addition to the strategic products, a large number of other both patented and non-patented products contribute to the sales of Aventis and Hoechst. These products are also constantly amended, or their composition is adapted to the orientation of the group as a whole, in the framework of the group strategy. This also means that products that no longer fit in with the group’s strategy will be sold. For example, the products Trandolapril® (thrombosis/cardiology) and Azmacort® (respiratory diseases/allergies) were sold for purchase prices of approx.
USD 300m and 200m, respectively, in the year 2004.

In addition to the product sales achieved through fully consolidated interests, Hoechst also generates indirect and proportionate product sales through those local companies of the Aventis group in which Hoechst holds a minority interest. The profits generated by these companies are proportionately paid to Hoechst as earnings from investments.

Where new products emerged from research efforts attributable to Hoechst, the individual Hoechst subsidiary also holds the patents and other rights (Intellectual Property) related to such products, even if the product is launched centrally by the Aventis group (cf. also Section A. VI. 3. below). In these cases, the company in question participates most in the earnings achieved from these products, either by delivering the products or by granting licenses to other companies of the Aventis group. Furthermore, Hoechst participates, through its majority and minority interests, in the market success of new products that are produced and marketed within the entire Aventis group including the investments of Hoechst.

Since early 2003, the Aventis group has launched a number of new products on the market and extended its product range for existing preparations by obtaining the approval for new applications. The following table shows the most important approvals of the Aventis group until June 30, 2004, including details of the country in which it was approved, and the approval date. Patents and other product rights owned by consolidated companies of the Hoechst group are marked as such.

16


 

The most important product approvals since early 2003 (as per June 30, 2004):

             
Product
  Indication
  Country
  Approval
Allegra® (LE)
  Exclusive use for children   USA   January 2003
Allegra® (LE)
  Tablets for children   UK (EU-RMS)   April 2003
Apidra® (NCE)*
  Diabetes   USA   April 2004
Arava® (LE)*
  Rheumatoid arthritis — improvement of body functions   USA   May 2003
Arava® (NCE)*
  Rheumatoid arthritis   Japan   April 2003
Arava® (LE)*
  Active psoriatic arthritis   EU   June 2004
Ketek® (NCE)
  Infections of the respiratory system   Japan   October 2003
      USA   April 2004
Lantus® (NCE)*
  Diabetes   Japan   October 2003
Lantus® (LE)*
  Flexible doses   USA   May 2003
Lantus® (LE)*
  Application for children   EU   March 2003
Lovenox® (LE)
  300 mg ampoule for multiple applications   USA   January 2003
Nasacort® (LE)
  HFA Nose spray/allergic rhinitis   USA   April 2004
Targocid® (LE)
  Application for children   Japan   January 2003
Tavanic® (LE)**
  Uncomplicated infections of the urinary tract   UK (EU-RMS)   May 2003
Taxotere® (LE)
  Primary treatment of non-small cell lung cancer   EU   January 2003
Taxotere® (LE)
  Esophagus carcinoma   Japan   January 2004
Taxotere® (LE)
  Prostate cancer   USA   May 2004

EU-RMS = EU Reference Member State for the procedure of mutual recognition.

NCE = New Chemical Entitiy.

LE = Line extension.

* = Patents and other product rights are owned by consolidated companies of the Hoechst group.

** = Licensed to companies belonging to the consolidated subsidiaries of Hoechst.

Other approval procedures have been initiated or were successfully completed after June 30, 2004.

Thus, the request for approval of the product Alvesco®, an inhalative corticosteroid against asthma developed and to be marketed in cooperation with Altana AG, is still being processed. A request for approval was submitted to the US-FDA already in December 2003. Meanwhile, the FDA issued an “approvable letter” promising approval subject to compliance with other requirements defined in this letter.

After an accelerated review of the application for approval of Taxotere® (oncology) for the treatment of women with operable breast cancer in the early stage which also affects the lymph glands in the axilla, the FDA issued a positive decision in August 2004. Accelerated reviews by

17


 

the FDA are granted to those applications that offer a potential significant therapeutic benefit. The corresponding indication is also being reviewed by the European Medicines Evaluation Agency (EMEA). Besides that, extensive research is being conducted concerning the use of Taxotere® in the therapy of cancer of the throat and stomach cancer. An application for registering the indication of stomach cancer is planned for late 2004 or early 2005, and the submission for the indication of cancer of the throat is envisaged in 2005.

In early June, the Committee for Medicinal Products for Human Use (CHMP), the scientific advisory board of the EMEA recommended the use of Apidra® in the treatment of type-1 and type-2 diabetes of adults, and in October 2004 Apidra® was also approved by the European Commission.

Furthermore, Aventis and its partner Pfizer Inc. applied for approval of the inhalable insulin Exubera® (diabetes/metabolism) in Europe in the first quarter of 2004. In cooperation with the US-FDA, an appropriate time for filing the application for registration in the USA is currently being determined. The partnership with Pfizer is based on agreements that contain so-called Change-of-Control clauses. Accordingly, each partner has the choice, in the event of a change of control resulting from the shareholder structure of the respective other partner as defined in the contract, to sell its share in the Exubera® business to the other partner, or to purchase the other partner’s share in this business. A controversy has arisen between the partners whether or not the take-over of Aventis by Sanofi-Aventis constitutes such a change of control as maintained by Pfizer, Inc. Pfizer, Inc., filed corresponding actions for a declaratory judgment in the USA and in Germany. No decisions have yet been issued in this regard.

Also in the first quarter of 2004, Aventis applied for approval of the new, reusable OptiClik, an insulin pen system, for the application of Lantus® in the USA and the EU. The cartridge for this injection pen was submitted for registration in Japan. Approval was granted in the meantime in the USA and the EU. In March 2004, an advisory committee with the FDA issued the recommendation to approve the injectable poly-L-lactic acid product Sculptra® for the treatment of lipoatrophy in HIV patients. As a result, Sculptra® was approved by the FDA in August 2004.

3. Research and development

In order to offer leading products on the market also in the future, the Aventis group as a whole as well as Hoechst invest considerable amounts of money for the research and development of new prescription drugs. Research and development expenses of Hoechst alone amounted to
EUR 802m or 17.8 % of its sales volume in the year 2003. This includes the research and development expenses in Germany, but also expenditure related to research and development projects carried out on behalf of Aventis Pharma Deutschland GmbH in other Aventis research

18


 

locations. In the entire Aventis group, research and development expenditure (including vaccines and Aventis Behring) amounted to EUR 2,924m, corresponding to a share of 16.4 % of sales.

Hoechst also benefits from the success of the research and development activities of the entire Aventis group through its interests in the pharmaceuticals companies of Aventis. Activities concentrate not only on the development of active substances from ongoing research projects up to their marketability and the discovery of new active substances, but also on extending the application range of previously approved drugs within the framework of the “Product Leadership” strategy with the aim to leverage more strongly on growth potentials. At the end of the first half of 2004, approx. 80 new active substances were under development in the pharmaceuticals segment throughout the Aventis group (in addition to the vaccines sector). Of these, almost 50 new actives are in clinical development in phases I, IIa, IIb and III and in the approval stage.

The research activities in the various fields of therapy are basically performed in locations in France, Germany, and the USA. The various locations act as independent entities which are themselves responsible for the project portfolio of their indications from the early stage of actives development up to clinical phases I and IIa comprising initial studies of healthy persons which are then extended to patients. The advanced clinical development stages (phases IIb and III) and the submission process are worldwide activities which are coordinated by the “Global Drug Development Center” in Bridgewater, USA (refer to section A.VI.2 for the approvals). They comprise broad clinical efficiency tests, examinations of the proper dose, and tests concerning the safety and tolerance of the new drugs. The operative performance of these advanced development stages is then again the responsibility of regional centers in different countries. New fields of indications and pharmaceutical forms for existing products are also developed in Bridgewater, USA in cooperation with the marketing division. Only products that pass the various stages of research successfully and reach approval can finally contribute to the economic success of Aventis and Hoechst. The long development process, the technological challenges and the fierce competition in the pharmaceuticals sector repeatedly have the effect that the development of products is aborted in the different stages of research.

The research conducted in the sphere of responsibility of Hoechst basically focuses on the fields of diabetes/metabolism and thrombosis/cardiology. In these fields, at first, basic research directed to the discovery of new actives is carried out. Promising actives are then transferred to the fist clinical phases I and IIa. The following table shows the research activities currently performed mainly by Aventis Pharma Deutschland GmbH (phase I/IIa) at the Frankfurt-Höchst location:

19


 

The clinical research activities in Phases I and IIa carried out at the Frankfurt Höchst location (as per June 30, 2004):

             
Research area
  Compound
  Indication
Diabetes / Metabolism
  AVE-0010**   Diabetes
  AVE-0847   Diabetes
  AVE-1625*   Metabolic syndrome, Alzheimer’s disease, Parkinson’s disease
  AVE-5688   Diabetes
  AVE-8134   Diabetes, coronary heart disease
  BARI 1741   Hypercholesterolemia
  1954   Metabolic syndrome
  AVE-2268   Diabetes
Thrombosis/cardiology
  AVE-0118   Ventricular fibrillation
  2906*   Thrombosis
  AVE-5026*   Acute coronary syndrome, venous thrombosis
  AVE-9488**   Angina
  1766   Angina
arthritis/osteoporosis
  HOE 140   Osteoarthritis

* = Some of the patents and other product rights are owned by companies not belonging to the consolidated subsidiaries of the Hoechst group.

** = Licensed or to be licensed to companies belonging to the consolidated subsidiaries of Hoechst.

In the Aventis group as a whole, approx. 34 new compounds are in clinical development in phases I and IIa (without vaccines). Three of these projects refer to the oncology segment, eight projects the diabetes/metabolism group of diseases, five projects deal with respiratory diseases/allergies, six projects with the field of thrombosis/cardiology, four projects with the field of arthritis/osteoporosis and eight projects with the central nervous system and other fields of therapy.

Furthermore, a total of five compounds were transitioned by the Aventis group to the globally controlled advanced development stages (phase IIb) in the year 2003 and the first half of 2004: A product that serves to improve the quality of sleep, Teriflunomid for the treatment of multiple sclerosis, a factor Xa inhibitor for the treatment of the acute coronary syndrome in the field of cardiovascular diseases, a new active ingredient for fighting high blood pressure/cardiac

20


 

insufficiency which is also developed for diabetes-induced diseases of the kidneys, and eventually a new taxoid for fighting cancer. The products for the treatment of multiple sclerosis and for the high blood pressure/cardiac insufficiency as well as kidney diseases resulting from diabetes originate from Hoechst’s research activities. The development of the cancer medication Flavopiridol was terminated.

In order to amend the product pipeline in the early development stage, third-party licenses were purchased for several new compounds in the year 2003. Of particular mention are primarily an active substance from Regeneron Pharmaceuticals, Inc., for fighting cancer and the age-related degeneration of the macula (retina), the cooperation with ImmunoGen, Inc., in the development and marketing of a novel, antibody-based cancer therapy, the agreements with Zealand Pharma A/S for the development and worldwide marketing of a novel compound for the treatment of type 2 diabetes and the license agreement with Dainippon Pharmaceutical Co., Ltd., for a cure against dementia. In the first half of 2004, a cooperation was also started with BioTie Therapies Corp. in order to develop a new heparin preparation to inhibit blood coagulation. The licenses of Zealand Pharma A/S and of BioTie Therapies Corp. were purchased by Aventis Pharma Deutschland GmbH. In May 2004, Aventis returned the rights for DiaPep277 to the company Peptor/DeveloGen AG in order to concentrate on the development of other approaches for the treatment of diabetes.

4. Business activities in the largest markets for pharmaceuticals

A significant portion of pharmaceuticals sales by the Aventis group and Hoechst as an integral part of it is achieved on the world’s four largest markets for pharmaceuticals, according to IMS World Review 2004: the USA, France, Germany and Japan. These countries saw the greatest marketing efforts and altogether contributed approx. 61.8 % to the pharmaceuticals sales volume of Aventis (without the vaccines segment) in the year 2003, corresponding to 52.7% of the total sales.

The regional structure of the pharmaceuticals business of the Aventis group is also well developed outside the four largest markets, with a historically based strong presence in the UK, Italy, and Spain, and a good market position in many markets in Asia and the Pacific region as well as Brazil, Mexico, and Argentina.

In order to maintain this worldwide presence, approx. 20,000 medical representatives take care of the Aventis products throughout the Aventis group. Of these, approx. 4,300 medical representatives work on behalf of Hoechst within its own group of consolidated subsidiaries. These representatives present the economic and therapeutic benefits of the Aventis and Hoechst products to physicians, pharmacists, hospitals, insurance companies, and managed-care organizations. Although the marketing methods vary from one country to the next, prescription

21


 

drugs are primarily sold to wholesalers, independent retailers and retail chains, physicians, hospitals, clinics, managed-care organizations and government institutions.

Germany and Japan are the most important markets for Hoechst, in line with the consolidated subsidiaries of Hoechst. In these two countries alone, Hoechst achieves approx. 40.8 % of its total sales. Through its minority interests, Hoechst furthermore participates in the sales in other markets for pharmaceuticals which are covered by the Aventis group. The contributions to the earnings attributable to these companies are included in the “investments at equity” or “other investments” because the minority interests do not belong to the consolidated subsidiaries of Hoechst.

Below, we set forth a review of the business activities of Aventis in the largest markets for pharmaceuticals of the Aventis group. These are: Germany, France, United Kingdom, Italy, Japan, Spain and USA.

The following sales were achieved in these markets in the year 2003.

Sales in the seven largest markets for pharmaceuticals of the Aventis group in 2003:

         
Country
  Sales of pharmaceuticals (in EUR million) in the year 2003
Germany
    1.077,3  
France
    2.077,7  
United Kingdom
    486,2  
Italy
    639,0  
Japan
    845,2  
Spain
    361,3  
USA
    5.388,5  
 
   
 
 
Other countries
    4.314,8  
 
   
 
 
Total (pharmaceuticals)
    15.190,0  
 
   
 
 

4.1 Germany

The business activity of Aventis in Germany comprises the production, marketing and distribution of pharmaceutical products, as well as research and development activities in the field of pharmaceutical products.

The locations of Aventis in Germany include Bad Soden and Sulzbach for marketing, distribution and administration, as well as Frankfurt-Höchst for production and manufacturing, research and development as well as administration. Furthermore, the company operates a

22


 

research facility in Hattersheim. The Martinsried research location was abandoned in the year 2003. The administration and manufacturing operations of the non-prescription drugs (OTC segment) are located in Cologne.

As per the end of 2003, Aventis employed 7,726 people with Aventis Pharma Deutschland GmbH in Germany. Of these, 3,900 were engaged in production and manufacturing, 1,495 people worked in marketing and sales, and 1,356 people were committed to research and development. 975 employees worked in other centralized functions. Another 455 people worked in the OTC business held through Rhône-Poulenc Rorer Deutschland GmbH.

In Germany, Aventis distributes the entire Aventis product portfolio. The most important Aventis products in Germany include Delix® (thrombosis/cardiology) with a sales volume of EUR 193m in 2003, Insuman® (diabetes/metabolism) with EUR 130m, Clexane® (thrombosis/cardiology) with EUR 96m, Lantus® with EUR 68m, Copaxone® (central nervous system) with EUR 63m, Taxotere® (oncology) with EUR 63m, Amaryl® (diabetes/metabolism) with EUR 56m, and Tavanic® (antiinfectants) with EUR 36m. Furthermore, Aventis also offers a large number of minor drugs that are not patent-protected. With total sales of EUR 1,077.3m in 2003, Aventis is one of the market leaders in the German market for pharmaceuticals. Significant restrictions of the business activity result from legal measures adopted in the framework of the latest reforms in the health sector. They include, e.g., the promotion for prescription of generics, ratios for parallel imports of drugs, or manufacturers’ discounts for drugs for which no fixed price has been set. The company’s main competitors on the German market for pharmaceuticals include Pfizer, Novartis, AstraZeneca and Roche as well as the pure generics suppliers Ratiopharm and Hexal.

The production and manufacturing output generated in Germany is not only sold on the German market, a major part is also supplied to other companies of the Aventis group. The most important export products include Lantus®, Amaryl®, Insuman® (all diabetes/metabolism), Delix® (thrombosis/cardiology) and Fexofenadin (active substance of Allegra®/Telfast® for the treatment of respiratory diseases/allergies). Deliveries to companies not belonging to the Aventis group were of low significance.

In the field of research and development, Aventis in Germany has taken leadership in the therapeutic fields of diabetes/metabolism and thrombosis/cardiology in all phases of research. For new products from other companies of the group, Germany performs some support functions during the advanced development stages.

The principal operative company in Germany is Aventis Pharma Deutschland GmbH, whose registered offices are in Frankfurt am Main. Another major company is Rhône-Poulenc Rorer Deutschland GmbH whose registered offices are in Cologne, Germany.

23


 

4.2 France

The business activity of Aventis in France comprises the production, marketing and distribution of pharmaceutical products, as well as research and development activities in the field of pharmaceutical products.

Locations of Aventis in France include Antony near Paris for marketing, distribution and administration as well as research and development. Other production locations are found in the greater Paris area (Romainville, Maisons-Alfort und Vitry-sur-Seine) and in Elbeuf, Ploermel, Vertolaye, Neuville-sur-Saône, Le Trait, Lisieux and Compiègne. Further research and development facilities are located in Vitry-sur-Seine and Evry near Paris. Thus, the major share of drugs and active substances throughout the Aventis group is produced in France. More than 60% of the active substances of all Aventis drugs are produced by Aventis in France.

As per the end of 2003, Aventis employed a total of 11,722 people in France. Of these, 4,878 were engaged in production and manufacturing, 4,246 people worked in marketing and sales, 447 in the administration, and 2,151 people were committed to research and development.

In France, Aventis markets and distributes the entire Aventis product portfolio. The most important products include Vasten® (thrombosis/cardiology) with a total sales volume of EUR 160m in 2003, Doliprane® (arthritis/osteoporosis) with EUR 150m, Triatec® (thrombosis/cardiology) with EUR 110m, Orelox®, (antiinfectants) with EUR 103m, Lovenox® (thrombosis/cardiology) with EUR 101m and Taxotere® (oncology) with EUR 101m. In addition, Aventis also offers a large number of less relevant drugs that are not patent-protected. With a sales volume of approx. EUR 2,077.7m and a market share of 10.9% in 2003, Aventis is by far the market leader in the French market for pharmaceuticals. Legal cost control measures in the health sector (Mattei plan) and the campaign to promote the prescription of generic antibiotics, however, had a considerable impact on the sales growth of Aventis in France in 2003. There may be a risk that in the future generic products will be substituted faster for older products not protected by patents. However, the introduction of new products, such as Ketek® (antiinfectants), Lantus® (diabetes/metabolism), Ixprim® (arthritis/osteoporosis) and Copaxone® (central nervous system) and the further market penetration of established, patent-protected products nearly compensated for this negative development in 2003. The main competitors in France include Pfizer, GlaxoSmithKline, Novartis, AstraZeneca, Bristol-Myers Squibb and Merck & Co.

The production and manufacturing output generated in France is not only sold on the French market, a major part is also supplied to other companies of the Aventis group. Most of them are finished products, whereas mere actives which still need to be processed into a saleable product make up only a small proportion. The main products exported include antibiotics such as

24


 

Ketek®, Orelox® and Rulid®, but also the products Lovenox® (thrombosis/cardiology), and Doliprane® (arthritis/osteoporosis).

In the field of research and development, Aventis in France has assumed leadership for the therapeutic fields of oncology, infectious diseases as well as neurodegenerative diseases such as Alzheimer’s and Parkinson’s in all phases of research. For new products from other companies of the group, research and development in France is able to perform support functions in the advanced development stages. In the development centers located in Antony and Evry, Aventis deals centrally with human genetics, the production of proteins, and the evaluation of the safety of drugs.

The principal operative company in France is Aventis Pharma S.A., whose registered offices are in Antony.

4.3 United Kingdom

The business activity of Aventis in the United Kingdom comprises the production, marketing, and distribution of pharmaceutical products. Furthermore, Aventis works in the field of research and development in the UK, both in the course of clinical studies for the approval of new products in the UK and under contracts with other companies of the group for early product development stages.

Locations include West Malling for administration, marketing and distribution as well as the registered offices of the principal company Aventis Pharma Holdings Ltd. (UK) as well as Holmes Chapel and Dagenham which are dedicated to production and distribution. The Dagenham location has been operated as a legally independent unit under the name of Aventis (Dagenham) Ltd. since January 1, 2004, because of its importance as a manufacturing location for oncology products for the entire Aventis group.

At the end of the year 2003, Aventis employed approx. 2,088 people in the UK, including 228 at the Dagenham production location who already worked there before this company became legally independent. In the UK market for pharmaceuticals, Aventis achieved total sales of EUR 486.2m in the year 2003. In the year 2003, the product with the highest sales quota was Tritace® (thrombosis/cardiology) with a sales volume of EUR 172m. Other major products included Clexane® (thrombosis/cardiology) with EUR 36m, Lantus® (diabetes/metabolism) with EUR 30m, Actonel® (arthritis/osteoporosis) with EUR 23m and Taxotere® (oncology) with EUR 18m. The product rights concerning Campto® (oncology) were sold by Aventis to Pfizer in the meantime. However, the product continues to be manufactured in Dagenham on behalf of Pfizer.

25


 

The main competitors in the UK include Pfizer, GlaxoSmithKline, Wyeth, AstraZeneca, Merck & Co., Novartis, and Roche.

4.4 Italy

The business activity of Aventis in Italy comprises the production, marketing, and distribution of pharmaceutical products. Research and development is only carried out in the course of product approvals in Italy, and is restricted to advanced phases of clinical test series.

The administration and marketing are located in Lainate, Milan. Production activities are carried out in Origgio, Anagni, Scoppito, Brindisi, and Garessio.

At the end of the year 2003, Aventis employed 2,503 people in Italy, including 1,294 in the production. In the year 2003, the product with the highest sales quota was Triatec® (thrombosis/cardiology) with a sales volume of EUR 109m. Other major products in the year 2003 included Clexane® (thrombosis/cardiology) with EUR 61m, Targocid® (antiinfectants) with EUR 51m, Taxotere® (oncology) with EUR 42m and Tavanic® (antiinfectants) with EUR 35m. In total, Aventis achieved sales of EUR 639m on the Italian market in the year 2003.

The largest competitors on the Italian market include Pfizer, Menarini, Roche, GlaxoSmithKline, AstraZeneca and Novartis.

The principal operative company in Italy is Aventis Pharma S.p.A., whose registered offices are in Lainate.

4.5 Japan

The business activity of Aventis in Japan comprises the production, marketing, distribution and approval of pharmaceutical products in Japan. Furthermore, research and development are conducted by Aventis in Japan in the framework of group contracts.

The locations of Aventis in Japan include Tokyo for marketing, distribution, administration, research and development as well as Kawagoe for production and manufacturing.

In total, Aventis employed 2,859 people as per the end of the year 2003 in Japan.

With the 2003 sales volume of EUR 845.2m achieved in Japan, Aventis reached a market share of 1.9 % in Japan. The largest competitors in Japan include Pfizer, Takeda, Chugai/Roche, Sankyo, Novartis, Daiichi, Eisai, to mention just a few. Pfizer, the market leader, reached a market share of 6 % in 2003.

26


 

The most important Aventis products in Japan include Allegra® (respiratory diseases/allergies) with a sales volume of EUR 158m in 2003, Amaryl® (diabetes/metabolism) with EUR 83m, Taxotere® (oncology) with EUR 67m, Lasix® (thrombosis/cardiology) with EUR 55m, Intal® (respiratory diseases/allergies) with EUR 38m, and Actonel® (arthritis/osteoporosis) with EUR 30m. Furthermore, Lantus® (diabetes/metabolism) and Ketek® (antiinfectants) were launched in late 2003. These products are expected to increase growth rapidly in 2004 and thereafter. Between 1999 and 2003, Aventis introduced nine new products on the Japanese market, including the already-mentioned Lantus® (diabetes/metabolism) and Ketek® (antiinfectants) and the product Arava® (arthritis/osteoporosis) in 2003.

The principal operative company in Japan is Aventis Pharma Ltd., whose registered offices are in Tokyo.

4.6 Spain

In Spain, Aventis mainly distributes pharmaceutical products for the Spanish market. The marketing and distribution organizations are located in Madrid. Production, mainly for exportation to other companies of the Aventis group, is carried out in the Alcorcon (Madrid) location. Research and development activities are limited to the performance of clinical test series during the late development stage of products for which approval is sought for sale on the Spanish market.

In total, Aventis in Spain employed 866 people as per the end of the year 2003, including 185 in the production sector.

The sales volume of Aventis in the year 2003 on the Spanish market for pharmaceuticals amounted to EUR 361.3m. More sales were generated by the supply of products to other companies within the Aventis group. The most important products of Aventis in Spain include Clexane® (thrombosis/cardiology) with a sales volume of EUR 58m in 2003, Actonel® (arthritis/osteoporosis) with EUR 35m, Taxotere® (oncology) with EUR 34m, and Tavanic®, (antiinfectants) with EUR 31m. The main competitors in Spain include Pfizer, GlaxoSmithKline, Almirall Prodesfarma, Novartis, Bristol-Myers Squibb, Merck & Co. and Roche.

The principal operative company in Spain is Aventis Pharma S.A., whose registered offices are in Madrid.

27


 

4.7 USA

The business activity of Aventis in the USA comprises the production, marketing and distribution of pharmaceutical products, as well as research and development activities in the field of pharmaceutical products.

The most important locations in the USA include Bridgewater, New Jersey, for marketing, distribution, administration, research and development, as well as Kansas City, Missouri, for production. Numerous smaller locations are furthermore found in various US states which mainly perform sales activities and research cooperation.

As per the end of 2003, Aventis employed 10,194 people in the USA. Of these, 1,246 were engaged in production and manufacturing, 6,765 people worked in marketing, sales, and the administration, and 1,349 were committed to research and development. Another 834 people worked in the USA in the framework of global corporate functions, such as marketing, corporate development, accounting and controlling, and information technology.

The most important products in the USA include Allegra® (respiratory diseases/allergies) with a sales volume of EUR 1,445m in 2003, Lovenox® (thrombosis/cardiology) with EUR 1,022m, Taxotere® (oncology) with EUR 733m, Copaxone® (central nervous system) with EUR 437m and Lantus® (diabetes/metabolism) with EUR 347m. Ketek® (anti-infectants) is also expected to become one of the most important products as of the year 2004. Furthermore, Aventis also offers a large number of less important drugs that are not patent-protected in the USA. With total sales of approx. EUR 5,388.5m in the year 2003, Aventis is one of the major non-American suppliers to the US market for pharmaceuticals. Its main competitors include Pfizer, Merck & Co., Novartis, AstraZeneca, GlaxoSmithKline, and Eli Lilly.

Aventis recorded above-average growth in the year 2003, adjusted by currency and structural effects, and continues to be well positioned for further growth through the introduction of Ketek® in 2004 and other products in 2005 and thereafter. Moreover, Aventis USA entered into special sales partnerships with Procter&Gamble Co. for the product Actonel® (arthritis/osteoporosis) and with Altana for the product Alvesco® (respiratory diseases/allergies), among others.

The production and manufacturing output generated in the USA is not only sold on the US market, a major part is also exported to other companies of the Aventis group. Most of them are finished products, whereas mere actives which still need to be processed into a saleable product make up only a small proportion.

28


 

Within the Aventis group, the research establishments for diseases of the respiratory system and of the central nervous system are mainly located in the USA. Furthermore, the worldwide clinical tests in the advanced phases of product development (IIb/III) within the group are coordinated by the Global Drug Development Center (GDDC) in Bridgewater, New Jersey, USA.

The main companies in the USA are the holding company Aventis Inc., and its operative subsidiary, Aventis Pharmaceuticals Inc. The registered offices of both companies are in Bridgewater, New Jersey.

5. Structure of Aventis and Hoechst

5.1 Core business

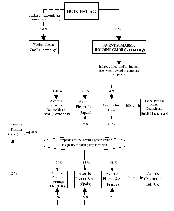
The business activity of Aventis and Hoechst as described above is reflected in the structure of the Aventis group and thus also of the Hoechst part of the group. The following overview provides a simplified representation of the way in which the countries with the highest sales quota within the Aventis group are integrated into the group structure of Hoechst through the individual national companies. Many investments are held indirectly, in whole or in part, through intermediate holdings and different lines of participation. For reasons of transparency and with the only exception of Rhône-Poulenc Rorer Deutschland GmbH, Aventis Pharma S.p.A. and Aventis (Dagenham) Ltd., only the direct interests of Aventis Pharma Holding GmbH and the direct interests in the principal companies of the seven countries with the highest sales are shown which are held indirectly by a hundred-percent subsidiary of Aventis Pharma Holding GmbH.

29


 

Integration of the seven countries with the highest sales within the Aventis group into Hoechst:

(FLOW CHART OF HOECHST AG)

30


 

The group structure of Hoechst including its consolidated operative pharmaceutical investments is embedded in this structure as shown by the following simplified overview. For reasons of transparency, only the operative, consolidated pharmaceuticals investments of Hoechst were shown which are held either directly by Aventis Pharma Holding GmbH or indirectly through a hundred-percent subsidiary of Aventis Pharma Holding GmbH.

31


 

The group structure of Hoechst and its operative consolidated investments in the pharmaceuticals sector:

(FLOW CHART OF HOECHST AG)

*   1 Other shares are held by shareholders outside the Aventis group
 
*   2 Other shares are held by other companies of the Aventis group
 
*   3 The company holds 99% of the shares of the fully consolidated company Rhône-Poulenc Rorer Co. Ltd. (Thailand)
 
*   4 Equity majority

32


 

For a more detailed overview of the interests held by Hoechst, please refer to the list attached to this report as Annex.

5.2 Activities other than core business

In addition to the core business in pharmaceuticals, Hoechst also holds some other interests (also refer to Annex). These interests include some service and property management companies of no particular importance for the business activity of Hoechst. Furthermore, a 49 % interest in Wacker-Chemie GmbH is held. This company is a joint undertaking of Hoechst and Dr. Alexander Wacker Familiengesellschaft mbH. Wacker-Chemie GmbH produces various industrial chemicals, including polymers, silicones, highly pure silicone products and special products. Its turnover in the 2003 financial year amounted to EUR 2,468m. No profit was made by the company in the 2003 financial year. As per December 31, 2003, Wacker-Chemie GmbH employed 15,622 people. On December 16, 2000, Hoechst and Dr. Alexander Wacker Familiengesellschaft mbH agreed on the withdrawal of Hoechst from Wacker-Chemie GmbH in a two-step process. Only the first step of the agreement has been implemented so far under which Hoechst reduced its interest from 50% to 49%.

5.3 Sale of investments

Other sales in the years 2003 and 2004 related to the Aventis Behring group (formerly Centeon), Clariant AG and Dystar textile dyes.

On December 8, 2003, Aventis and the Australian CSL Ltd. agreed that CSL would purchase the blood plasma business Aventis Behring. The transaction was concluded in the first quarter of 2004. In return for this sale, Aventis will receive an amount of up to USD 925m. This amount is composed of an initial payment of USD 550m, several installments totaling USD 125m until December 31, 2007, and another payment of up to USD 250m four years after completion of the sales agreement, depending on the development of the price for the CSL share. Hoechst participates in the sales proceeds in proportion to its 34.6 % interest in Aventis Inc. (USA), the umbrella company of APC Holdings, Inc., as the direct seller of the Aventis Behring group.

Hoechst formerly held an 11.85 % interest in Clariant AG, a special chemicals company. In November 2003, Hoechst sold its share in Clariant AG to various institutional investors with the help of two banking institutions. A total purchase price of EUR 221.5m was obtained.

The textile dyestuff producer Dystar, in which BASF AG held 30 %, Bayer AG 35 % and Hoechst another 35 %, was sold to the investor Platinum Equity, whose registered offices are in Los Angeles, California, by an agreement dated May 27, 2004. This transaction was concluded on August 5, 2004.

33


 

6. Competition

The pharmaceuticals business of Aventis including Hoechst operates in a global environment in which the pharmaceutical products especially compete with other patent-protected drugs manufactured by large national and international competitors. However, the Aventis group and therefore also Hoechst in part also face competition from prescription generics which are normally placed on the market as soon as patent protection has lapsed, or the patented “data exclusivity” of a drug has expired. The pharmaceuticals business can also be subject to strong competition by non-prescription and over-the-counter products, especially in those cases where a strong competing prescription drug is downgraded as over-the-counter drugs, or when a competing prescription drug from the USA is freely available in other countries, whereas the manufacturer’s own product is subject to a prescription in the domestic market.

The relatively fragmented pharmaceutical industry is undergoing a worldwide process of consolidation that is driven by rising research and development cost for new therapies, cost reduction measures in the health sector, an increasing number of controls for product approvals and the demand for synergies and cost savings. The most important competitors include other international pharmaceutical companies with research activities, especially such companies as AstraZeneca, Bristol-Myers Squibb, Eli Lilly, GlaxoSmithKline, Merck & Co., Novartis, Novo Nordisk, Pfizer, Roche, and previously also Sanofi-Synthélabo.

7. Procedural, process and other liability risks

The worldwide pharmaceuticals business is highly characterized by procedural, process and liability risks.

Below, we set forth a review of the most important procedural, process and other liability risks faced by the Hoechst group or — to the extent that they are relevant for Hoechst — by the Aventis group.

7.1 Intellectual property and patent lawsuits

In order to protect its considerable investment in research and development, the Aventis group including Hoechst is sustainably trying to protect its intellectual property rights. The company seeks to protect all commercially significant inventions and innovations resulting from the discovery, development, production or marketing of drugs or from other business activities through patents, registered trademarks, registered designs and utility models, copyrights and other industrial property rights. Nevertheless, intellectual property must be constantly defended against

34


 

other suppliers, especially generic manufacturers, and their attempts to launch identical or similar products on the market.

In the USA, the Hatch-Waxman Act adopted in 1984 grants each newly approved drug a statutory exclusivity period (data exclusivity) of five or three years in which the drug is protected against competition, regardless of a possible patent protection. On the other hand, the approval of competing generic drugs containing the same substances immediately after expiration of the statutory exclusivity term was considerably accelerated by the Act. Since the adoption of this act, more aggressive attacks against the patent protection of original products have been observed. This means that strategic products in the USA are subject to an increased risk of competition by FDA-approved generics. For some products in the Aventis group, some of which belong to the strategic products, data exclusivity has expired, and applications for approval of generic versions were submitted by other companies, or may be submitted at any time.

As soon as an application for the approval of generic versions of a drug is submitted, it may result in legal disputes concerning an infringement of the underlying patents. In the USA, the products Allegra®/Telfast®, Lovenox®/Clexane® and Rilutek® are currently affected by such lawsuits. It is expected that the first court hearings in the Allegra®/Telfast® and Lovenox®/Clexane® cases will take place in the year 2005. With respect to the Rilutek® litigation, the court resolved in August 2004 that the patent held by Aventis is valid and enforceable and would be infringed upon by the planned generic product. Final judgment has not yet been entered because the opponent has sought reargument in the case. The partner of Aventis in the marketing of Actonel®, Procter & Gamble Co., as well as Merck Inc., from whom Procter & Gamble Co. purchased licenses for patents with respect to Actonel®, filed a claim against Teva Pharmaceuticals USA which applied for the distribution of a generic version of Actonel® in the USA for patent infringements relating to Actonel®. Aventis has not participated in these proceedings so far.

Other disputes refer to the approval of a generic version of the Delix®/Tritace® product in Canada. Although the patent for this product is valid in Canada until the year 2018, applications for approval of generic versions of Delix®/Tritace® have nonetheless been filed by other companies with the Canadian health authorities.

Aventis Pharmaceuticals Inc. was furthermore sued together with Transkaryotic Therapies, Inc., in connection with the drug GA-EPO (gene-activated erythropoietin), a drug for the treatment of anemia. Amgen, Inc., the plaintiff, claims that GA-EPO had infringed upon its patent rights in the USA. The competent court ruled on October 15, 2004, that the patent rights of Amgen had been infringed. The defendants intend to file an appeal against the ruling. In a lawsuit with a similar setting in the UK, the House of Lords found, in its appeal ruling dated October 21, 2004, that

35


 

GA-EPO did not infringe upon Amgen’s European patent and that Amgen is not entitled to any further patent claims.

7.2 Product liability claims

Aventis is subject to product liability claims in various countries. Some claims are still pending against various companies of the group on grounds that the use of blood plasma products in the time between the late 1970s and the early 1980s had allegedly caused infection with HIV or hepatitis C. A collective action was filed by a total of currently 207 plaintiffs against Aventis Pharma Ltd. in the United Kingdom in connection with the epilepsy drug Sabril® because of the alleged vision impairments caused by this drug. More plaintiffs may join this collective action by January 2005. In the USA, a subsidiary (Fisons plc) and a former subsidiary (Rugby Laboratories, Inc.) of Aventis were involved in a number of proceedings including collective actions in connection with the substance Phentermin for weight reduction. There, the plaintiffs maintain that the active ingredient could have severe side effects for which no sufficient information had been provided. No payments have been made so far to settle the disputes. Most of the claims have been dismissed in the past.

7.3 Other lawsuits

The pharmaceutical industry is subject to a large number of government requirements that refer not only to the approval of new drugs, but also intervene deliberately with the market for pharmaceuticals in the respective country. In many cases, this is done in the form of price controls for pharmaceutical products. In some cases, Aventis is involved in lawsuits that allege that Aventis contravened such government controls.

In the USA, Aventis is involved in various civil and criminal lawsuits because of allegedly illegal price fixing and marketing methods practiced there. Issues concerned relate to price reductions that have to be granted to health organizations such as Medicaid and Medicare. In this connection, several claims for damages have been brought against Aventis in several states in which the plaintiffs, including government bodies, claim that they had paid excessively high prices for certain products because of the price fixing and marketing methods practiced there. Aventis is accused of infringing upon state laws relating to unfair trade, unfair competition, consumer protection and false claims against the authorities.

In connection with antitrust and competition law offenses, around 135 lawsuits have been pending in the USA since the 1990s which were instituted by retail pharmacists against Aventis on grounds of having denied the plaintiffs discounts concerning the list prices of branded

36


 

products. In detail, the claims relate to alleged infringements on the Shearman Act, the Robinson Patman Act and various state antitrust and competition provisions.

Other lawsuits are dealing with the question whether or not the way in which the patent disputes were settled in turn constituted a violation of antitrust provisions in the USA, for example, with respect to the drug Cipro®. Aventis Pharma Inc., and in some cases also Hoechst AG, is furthermore accused of infringing upon competition law and of unfair competition with respect to a partial settlement concerning the patent infringement of Cardizem CD. With the exception of the appeal proceedings instituted by one plaintiff of the original collective action, however, all lawsuits concerning Cardizem CD have been settled.

Proceedings against Hoechst AG are pending with the EU Commission on grounds of anti-competitive practices in the marketing of monochloracetic acid. Similar proceedings in the USA were settled against payment of a fine of USD 12m. Hoechst AG applied to the European Court of Justice for a judicial review of a fine of EUR 99m imposed by the EU Commission on grounds of violations of antitrust provisions in the sorbic acids industry. Civil claims filed in this connection were largely settled, and negotiations about a settlement are still being conducted for some of these lawsuits. Other antitrust proceedings were instituted by the Brazilian government against Aventis and others on grounds of alleged anti-competition agreements against the marketing of generics. In this connection, furthermore, various civil lawsuits have been instituted. No decision has been delivered so far.

VII. Business development and earnings position of Hoechst

1. Key figures of financial years 2001 to 2003

The most important key figures of the Hoechst group (in mEUR) in financial years 2001 to 2003 are shown in the following table:

                         
    2001
  2002
  2003
Net sales
    14,275       9,168       4,516  
Operating income
    2,449       1,443       849  
Earnings of investments at equity
    -88       867       964  
Income before taxes and minority interests
    1,625       2,478       1,676  
Group net income
    796       1,226       1,042  
Investments in fixed assets, intangible assets and financial assets
    1,355       1,629       265  

37


 

                         
    2001
  2002
  2003
Write-off and value adjustment of assets
    1,474       394       182  
Cash flow from operating activities
    1,457       452       -1,497  
Balance sheet total
    24,983       11,755       11,866  
Stockholders’ equity
    3,275       2,421       2,371  

The key figures reflected in the overview above are not totally comparable across periods to the extent that the number of consolidated companies was significantly reduced as of May 15, 2002. At that point in time, Aventis assumed the management and coordination functions within the pharmaceuticals core activity of the majority interests of Aventis. For this reason, the consolidated financial statements of Hoechst since then have only included Hoechst AG and those of its investment companies for which Hoechst AG directly or indirectly holds the majority of voting rights. This primarily comprises the pharmaceutical companies of Aventis in Germany and Japan. As the change in the scope of consolidation did not take effect until May 15, 2002, the effect on the key figures resulting from this change is only partly reflected in 2002, and has not been fully recognized until 2003. Furthermore, the sale of the Aventis CropScience division to Bayer in the year 2002, just like the discharge of debts of subsidiaries by a transfer of equity in the year 2002, makes a direct comparison of the key figures difficult.

2. Business development and earnings situation in the 2003 financial year

The net assets, financial position and the results of operations of Hoechst was decisively characterized by the pharmaceuticals segment both in the financial year 2003 and in the financial year 2002. The net sales of Hoechst amounted to EUR 4,516m, thus being EUR 4,652m below the sales volume of the year before of EUR 9,168m. The decrease is due to the changes in the scope of consolidation. The remaining fully consolidated companies achieved a sales growth of approx. 5 % in the year 2003, despite negative currency factors. The strategic pharmaceutical products described above had a significant impact on the group’s business development (cf. Chapter A. VI. 2.).

Also operating income dropped to EUR 849m (EUR 1,443m in the previous year) in the 2003 financial year as a result of the change in the scope of consolidation described above. As a ratio of sales, operating income was 19 % compared to 16 % in the previous year.

In the 2003 financial year, the earnings of the investments included “at equity” (recognition by their proportionate equity) totaling EUR 964m is positive, and is up 11 % over the earnings of the year before of EUR 867m. The result of the pharmaceutical companies where Aventis is the majority shareholder increased especially due to the transition from full consolidation of these companies to their inclusion at equity effective after May 15, 2002, to EUR 1,138m (EUR 705m

38


 

in the year before). On the contrary, the result of the other investments included at equity produced a loss of EUR 174m in the year 2003 which was mainly due to an adjustment in the value of the investment in Dystar and losses suffered by the Wacker group. In the year before, these companies had recorded a profit of EUR 162m attributable to the investment held by Hoechst.

Group net income of EUR 1,042m in the year 2003 is lower than the amount in the previous year of EUR 1,226m, which was positively influenced especially by the extraordinary proceeds achieved from the disposal of assets (primarily Aventis CropScience).

The decline in capital expenditure in fixed assets, intangible assets and financial assets to EUR 265m in the years 2001 to 2003 was due to the change in the scope of consolidation as of May 15, 2002. The increase of capital expenditure from EUR 1,355m in 2001 to EUR 1,629m in 2002 resulted from the discharge of debts of subsidiaries by a transfer of equity in the amount of EUR 1,169m.

Write-offs and value adjustments of assets declined in 2003, due to the change in the scope of consolidation, to EUR 182m (previous year: EUR 394m).

The cash flow from operating activities of EUR -1,497m in 2003 (EUR 452 in the year before) mainly results from the transfer of funds in the amount of approx. EUR 1,45 billion to the pension fund.

3. The business development in the 2004 financial year so far

In the 1st half of 2004, consolidated net sales of Hoechst reached EUR 2,109m, which is 3% or EUR 63m below the figure for the previous year. It was mainly achieved by Aventis Pharma Deutschland GmbH and Aventis Pharma Ltd., Japan. Measures taken by European governments for cutting costs in the health sector had negative effects on the sales development, especially in Germany. On a comparable basis — i.e. when corrected by changes in the scope of consolidation and after elimination of currency factors — sales grew by approx. 4% compared to the year before.

While the sale of the best-selling product, the cardiovascular drug Delix®/Tritace®, declined by EUR 97m to EUR 300m mainly because of the introduction of generic versions of the product in Germany and the United Kingdom, the sale of Lantus®, an insulin with long-term effect, could be increased from roughly EUR 150m in the 1st half of 2003 to approx. EUR 230m in the first six months of the current year. Amaryl®, an oral antidiabetic, reached a slight sales growth of 2% to EUR 197m. The allergy drug Allegra®/Telfast® experienced an 8% decline to EUR 132m, mainly due to a weak allergy season in Japan in the 1st quarter of 2004. Growth rates in the double-digit range were recorded for the anti-thrombosis drug Lovenox®/Clexane®, the cancer medication Taxotere®, the antibiotic Tavanic® and Copaxone®, a drug for treating

39


 

multiple sclerosis. The new antibiotic Ketek® recorded a significant increase in sales, mainly because of its introduction on several new markets.

Income before taxes rose by 20% to EUR 1,106m in the 1st half of 2004, after EUR 921m in the same period of the previous year.

In line with the decrease in sales, operating income of EUR 470m fell EUR 50m short of last year’s amount.

By contrast, the earnings of the investments included at equity increased strongly by EUR 227m to EUR 795m. This mainly results from the contribution of pharmaceutical companies included in this amount. However, other investments were also able to contribute positive numbers in the first half of 2004, after reporting losses in the year before.

Capital expenditure in fixed assets and intangible assets amounted to a total of EUR 98m in the first six months of 2004, compared to EUR 77m in the 1st half of 2003. As in the year before, the investments are predominantly attributable to Aventis Pharma Deutschland GmbH and were mainly made in order to further extend the production facilities for manufacturing new, innovative products.

Consolidated net sales of the Hoechst group are expected to rise slightly in 2004, based on the business in Germany and Japan. In particular, cost reduction measures in the health sector, discount payments to the statutory health insurance and price reductions in Germany will nevertheless prevent a more significant rise. For the year 2005, a stronger sales growth can be expected again due to the planned launch of new products and the expected decline in discount payments in Germany. It is anticipated that the business in the USA and France, for which the proportionate earnings were included, and its positive development will result in an improvement of the EBIT in the years 2004 and 2005.

For the future, Hoechst expects that the implementation of potential synergies resulting from the acquisition of Aventis by Sanofi-Aventis will have considerable effects on the earnings situation. Synergies are mainly expected from savings resulting from effects of scale, savings from the elimination of two separate sales and administration organizations and from cost optimization in the field of research and development. Cost savings and other increases in operating efficiency are expected to lead to synergies of EUR 1 billion per year within the entire Sanofi-Aventis group. Another EUR 600m per year are expected to result from a faster sales growth of the new group. These planned synergies amounting to EUR 1.6 billion annually before taxes are expected to be realized at 10 % in 2004, at 60 % in 2005 and in full in 2006 and thereafter. On the other hand, one-time cost of integration and restructuring charges are expected to amount to EUR 1 billion in 2004 and 2005, respectively. At the moment, the integration activities are under preparation and

40


 

processes are initiated to determine the potential synergies more accurately. The expected synergies will take effect for the divisions of the former Sanofi-Synthélabo as well as for Aventis, and thus also for Hoechst for being part of the Aventis group, to the extent that the individual divisions of Hoechst or the shares held by Hoechst benefit from these synergies.

VIII. Employees

On average, Hoechst employed 17,023 people during the year 2003, compared to 35,165 in 2002 and 64,364 in 2001. The decline in workforce was mainly due to the change in the scope of consolidation after May 15, 2002.

41


 

B. Requirements and Consequences of the Transfer Resolution

I. Requirements of the Transfer Resolution

A transfer resolution pursuant to Section 327a sub-section 1 of the AktG requires that the shareholder who calls for transfer of the minority shareholdings, the so-called “principal shareholder”, holds at least 95% of the share capital. Moreover, before the general meeting of shareholders is convened, this principal shareholder must provide the board of management with the guarantee issued by a credit institution to ensure fulfillment of its financial obligation to pay the agreed cash compensation to the minority shareholders without delay upon registration of the transfer resolution in accordance with Section 327b sub-section 3 of the AktG.

1. Aventis Shareholding More Than 95%

The share capital of Hoechst AG amounts to EUR 1,429,453,710.19 and is divided into 559,153,690 non-par value bearer shares. Aventis, who is calling for transfer to itself of the minority shareholdings, holds – according to a deposit receipt of Dresdner Bank AG dated November 3, 2004 – 548,451,852 shares of Hoechst AG. This represents a participation in the share capital of Hoechst AG of approximately 98.09%. By virtue of this 98.09% shareholding in Hoechst AG, Aventis is its principal shareholder within the meaning of Section 327a sub-section 1 sentence 1 of the AktG. The remaining shares are free float, at any rate Aventis as well as Hoechst AG are not aware of anything to the contrary.

As soon as the intended merger of Aventis and Sanofi-Aventis becomes effective on December 31, 2004, all assets, rights and obligations of Aventis, including the Hoechst shares, will be transferred by way of universal succession to Sanofi-Aventis as legal successor of Aventis. From this point forward, Sanofi-Aventis, as principal shareholder of Hoechst AG, will continue to pursue the squeeze-out of the minority shareholders.

2. Bank Guarantee

In its declaration of November 4, 2004 BNP Paribas S.A., Frankfurt/Main branch office, warranted the fulfillment of Aventis’ obligation to pay the minority shareholders the cash compensation as determined without undue delay upon registration of the transfer resolution. This bank guarantee provides the minority shareholders with a direct claim for payment of the cash compensation against BNP Paribas S.A., Frankfurt/Main branch office, in case Aventis does not pay the cash compensation without undue delay after registration of the transfer resolution.

42


 

The bank guarantee will continue to be valid even after the possible merger of Aventis and Sanofi-Aventis. After the merger becomes effective, the minority shareholders will have a direct claim for payment of the cash compensation against BNP Paribas S.A., Frankfurt/Main branch office, in case Sanofi-Aventis does not pay the cash compensation without undue delay upon registration of the transfer resolution.

Aventis submitted this declaration of BNP Paribas S.A., Frankfurt/Main branch office, to Hoechst AG’s management board prior to the calling of the extraordinary general meeting of shareholders convened for December 20 and 21, 2004. The declaration is attached as Part 4 of the documentation for the shareholders.

II. Consequences of the Transfer Resolution

1. Transfer of Shares to Principal Shareholder upon Registration in the Commercial Register

Upon registration of the transfer resolution in the commercial register for Hoechst AG, all shares owned by the minority shareholders are automatically transferred to Aventis. Separate dispositions are neither necessary nor possible. In the event that, at the time of registration, Aventis has already merged with Sanofi-Aventis, the shares of the minority shareholders will be transferred automatically to Sanofi-Aventis as the new principal shareholder.

As of the registration of the transfer resolution in the commercial register and until all shares certificates are handed over to the principal shareholder, share certificates issued to minority shareholders and the global certificates merely represent, according to Section 327e sub-section 3 sentence 2 of the AktG, the entitlement to receive the cash compensation. The share certificates are to be handed over to Aventis in exchange for payment of the cash compensation.

As a result of the transfer of all shares to Aventis, the trading of Hoechst shares at the stock exchange will basically come to an end. Aventis therefore intends to apply to the listing board of the Frankfurt Stock Exchange where the Hoechst shares are traded on the Official Market (Amtlicher Markt) in the General Standard to stop their official quotation and to revoke their admittance for trading on the Official Market (i.e. have them de-listed). The transfer of all Hoechst shares to Aventis may also provide stock exchange management or listing boards, as the case may be, with a reason to, on their own initiative, stop the official quotation or revoke admittance to the Official Market.

At the same time, the stock exchanges where Hoechst shares are traded outside market (geregelter Freiverkehr) will be informed about the application to stop their official quotation and to revoke their admittance to the Official Market.

43


 

2. Payment of Cash Compensation

Simultaneously with the transfer of shares owned by the minority shareholders to Aventis becoming effective, i.e. upon registration of the transfer resolution in the commercial register, the minority shareholders receive an entitlement to payment of cash compensation against Aventis and — after the merger has become effective – against Sanofi-Aventis, respectively. Each minority shareholder of Hoechst AG will receive a cash compensation of EUR 56.50 per share.

Pursuant to Section 327b sub-section 2 of the AktG, as of the day the entry of the transfer resolution in the commercial register is announced, interest will accrue on the cash compensation at an annual rate of 2% above the relevant base interest rate.

Aventis has authorized BNP Paribas Securities Services S.A., Frankfurt/Main branch office, to handle payment of the cash compensation. Details of the payment procedure will be made available shortly after registration of the transfer resolution in the commercial register by publication in the electronic and printed versions of the Federal Gazette of the Federal Republic of Germany (Bundesanzeiger).

3. Tax Consequences for Shareholders in Germany

There are tax implications resulting from the transfer of minority shareholders’ shares to Aventis in exchange for cash compensation. The following relates to corporate tax, income tax and trade tax regarding capital gains for shareholders who are taxable without limitation under German law, and deals only with certain aspects of these types of taxes. It is based on tax laws valid in Germany as of January 1, 2004. No guarantee of completeness or correctness is given.

In case of doubt, a professional tax adviser should be consulted. Only a qualified tax advisor is in a position to offer advice on the specific tax circumstances of the individual shareholder.

3.1 Capital Gains as Relevant Basis

Under German tax law, the transfer of Hoechst shares in exchange for payment of cash compensation is regarded as a disposal of the shares which may result in a capital gain if there is an unrealized gain (stille Reserve) associated with the shares.

The amount of capital gain realized as a result is the difference between the cash compensation of EUR 56,50 per share and the per share acquisition cost or tax balance sheet value, as the case may be, applicable to the respective shareholder. The taxation of the capital gain depends on whether the Hoechst shares are held as the shareholder’s personal or business assets.

44


 

3.2 Shares Held as Personal Assets

On transfer of Hoechst shares held as personal assets, half of the capital gain realized is subject to taxation if the shares are transferred to the principal shareholder within one year of their acquisition by the shareholder or, even after expiry of this period, if the shareholder, at any time during the preceding five years, either directly or indirectly held at least 1% of the share capital of the corporation. If the shareholder acquired the shares gratuitously, the duration and size of the holding of one or more of its legal predecessors are also taken into consideration. Gains from share disposals are exempt from taxation if they account for less than EUR 512 in the given year.

3.3 Shares Held as Business Assets

With respect to shares held as business assets, taxation depends on whether the transferor is a corporation, a natural person or a partnership.

3.3.1 Transferor is a Domestic Corporation

In principal, 95% of the capital gain representing the difference between the cash compensation and the tax balance sheet value is exempted from corporate tax and trade tax, while 5% of the gain is deemed a non-deductible operating expense and is therefore subject to corporate tax (plus solidarity surcharge) and trade tax. However, capital gains are subject to the full corporate tax (plus solidarity surcharge) and trade tax if and to the extent that in past years a tax effective write-off to the lower going concern value was undertaken and this was not balanced out by a so-called reinstatement of original values.

A capital loss is not tax deductible.

Where banks or insurance companies hold shares in Hoechst AG, different rules may apply. Under certain conditions capital gains realized are not exempted from taxation. Correspondingly, capital losses incurred by banks or insurance companies can be set off against the respective tax liability.

3.3.2 Transferor is a Natural Person

Half of the capital gain is subject to income tax (plus solidarity surcharge) and trade tax. Any operating expenses in connection with the gain may only be deducted by half.

3.3.3 Transferor is a Partnership

45


 

Income or corporate tax is only imposed at the partner level. The tax consequences depend on whether the partner in question is subject to corporate tax or income tax:

(a) Partner is Subject to Corporate Tax

To the extent persons subject to corporate tax participate in a partnership, capital gains at the partner level are basically 95% exempt from corporate and trade tax, and, in principle, at this level are not subject to any trade tax imposed on the partnership. For partners subject to corporate tax, 5% of the gain is deemed a non-deductible operating expense and is therefore subject to corporate tax and possibly trade tax as well.

Where banks or insurance companies hold shares in a partnership, different rules may apply. Under certain conditions, capital gains realized are not exempted from taxation. Correspondingly, capital losses incurred by banks or insurance companies can be set off against the respective tax liability.

(b) Partner is Subject to Income Tax

To the extent persons subject to income tax participate in a partnership, half of the capital gains are subject to income tax (plus solidarity surcharge). With respect to operating expenses, the same as set out in part 3.3.2 also applies.

In certain circumstances, the full amount of a capital gain of a partnership may be subject to trade tax. In the case of natural persons, trade tax is set off as a lump sum against income tax.

46


 

C. Appropriateness of the cash compensation

The determination of the cash compensation is explained and discussed in detail below. The management board of Aventis gave BDO the mandate to appraise the value of the Hoechst AG shares in the function of a neutral expert. BDO performed the valuation in the months of June to November 2004. The wording of the valuation appraisal report prepared by BDO is fully reflected below, with the exception of sections “Engagement and performance of assignment” and “Final remarks”.

This valuation appraisal report prepared by BDO was comprehended by Aventis, which adopted it as its position. The valuation appraisal report is followed by the derivation of the cash compensation determined by Aventis in Section D.

Valuation Appraisal Report of BDO

I. Details of the Object of the Valuation

1. Legal and economic foundations

Hoechst AG, whose registered offices are in Frankfurt am Main, is registered in the Commercial Register at the local court of Frankfurt am Main under number HR B 14500. The share capital amounts to EUR 1,429,453,710.19. The financial year is the calendar year.

Aventis holds an interest of approx. 98.09% (548,451,852 shares) in Hoechst AG. The remaining approx. 1.91% (10,701,838 shares) of the shares of Hoechst AG are held by minority shareholders.

The object of the company as laid down in the statutes is to hold interests in companies in the field of pharmaceuticals, agriculture, and industrial chemistry. The Company may concentrate on the health sector (pharmaceuticals) and limit or entirely abandon its activities in the other business fields. The Company may also become active itself in these and other fields of business. It is entitled to all activities and measures that are related to the object of the company, or are directly or indirectly capable of being conducive to it.

Hoechst AG belongs to the Aventis group, one of the leading worldwide companies in the field of research, development, production and marketing of innovative, patent-protected

47


 

pharmaceutical products. Aventis resulted from the combination of Hoechst AG and Rhône-Poulenc S.A., France, under an agreement dated May 20, 1999. It was realized in the form of an exchange offer made by Rhône Poulenc S.A. to the shareholder of Hoechst AG. On December 16, 1999, the corporate name of Rhône-Poulenc S.A. was changed to Aventis.

The majority of Aventis, the principal shareholder of Hoechst AG, was taken over by Sanofi-Synthélabo S.A. whose registered offices are in Paris, France, (hereinafter “Sanofi”). By the deadline for submission of a second bid on September 06, 2004, Sanofi had purchased approx. 97.98 % of the shares of Aventis. Upon settling accounts for the first bid and the acquisition of the Aventis shares on August 20, 2004, Sanofi was renamed Sanofi-Aventis.

The combination of Hoechst AG and Rhône-Poulenc S.A. resulted in Aventis, the parent company of the group. Hoechst AG remained the parent company of a part of the group. In the course of the implementation of the combination, the investment portfolio of Hoechst was basically combined at the national level with corresponding companies of Aventis through mergers, contributions, or the sale of interests or of business. The combinations were audited for appropriateness in the course of the audits performed by the statutory auditor of Hoechst AG.

Depending on their valuation of the business, Hoechst acquired a majority or minority interest in these combinations. The individual companies distribute the pharmaceutical products offered by Aventis within their spheres of responsibility on the respective national markets. The research and development activities by Hoechst and Aventis are concentrated in three centralized locations in Germany, France, and the USA.

While concentrating on the pharmaceuticals sector, Hoechst AG largely disposed of its other companies which do not belong to its core business. The only company worth mentioning, which remained within the group, is Wacker-Chemie GmbH. A valid purchase agreement was concluded concerning the withdrawal from Wacker-Chemie GmbH which has been performed in part only to-date.

2. Market and competition

As a result of the demand for improved medical services the pharmaceutical industry has developed into an important sector achieving high sales in the last decades. According to the International Marketing Services Health, a research institute that specializes in the pharmaceuticals market, sales of pharmaceutical products amounted to USD 467.9 billion in 2003.

The United States pose the biggest sales market for pharmaceutical products. It accounted for 46.9 % of the worldwide sales volume in the year 2003 according to IMS Health. Europe has the

48


 

second largest market for pharmaceutical products with a world market share of 28.0 %, followed by Japan with a share of 11.2 %, Latin America with 3.7 %, and all other countries with a total of 10.2 %.

                 
    Sales in   Share
2003
  USD Bill.
  in %
USA
    219.5       46.9 %
Europe
    131.1       28.0 %
Japan
    52.4       11.2 %
Latin America
    17.4       3.7 %
Rest of the World
    47.5       10.2 %
 
   
 
     
 
 
Pharmaceutical Market (World)
    467.9       100.0 %
 
   
 
     
 
 

Pharmaceuticals market (worldwide), Source: IMS World Review 2004

In 2003, 20.1 % of all European sales of pharmaceutical products were achieved in the German market, which is also the world’s third largest market with a world market share of 5.6 %. In Europe, it is followed by the market shares of France (18.4 %), Italy (12.6 %), UK (12.5 %), Spain (8.9 %) and the other European countries with a total of 27.5 %.

                 
    Sales in   Share
2003
  USD Bill.
  in %
Germany
    26.3       20.1 %
France
    24.2       18.4 %
Italy
    16.5       12.6 %
United Kingdom
    16.4       12.5 %
Spain
    11.7       8.9 %
Rest of Europe
    36.0       27.5 %
 
   
 
     
 
 
Pharmaceutical Market (Europe)
    131.1       100.0 %
 
   
 
     
 
 

Pharmaceuticals market (Europe), Source: IMS World Review 2004

In terms of the sales achieved worldwide in the different fields of therapy, cardiological and thrombosis medication account for the highest demand, i.e. 20 %. Pharmaceutical products for the central nervous system represent the second largest therapeutic field (17 %), which has gained importance in the past few years mainly through the development and introduction of new anti-depression drugs and medications for treating Parkinson’s disease, schizophrenia and Alzheimer’s disease. Oncology, diabetes/metabolism, arthritis/osteoporosis, anti-infection and

49


 

respiratory system/allergies make up 5 % to 10 % of the worldwide sales volume, and are therefore also significant fields of therapy.

In addition to demographic factors, especially government-imposed framework conditions influence the growth in the pharmaceutical industry The restriction on product approvals, the control of sales prices, patent protection, the approval conditions for generic drugs and the structure of the health systems influence the development of the market for pharmaceuticals. The profitability of the products is basically influenced by the following factors at the level of the global players in the pharmaceutical industry with research activities:

    competition between the suppliers,
 
    an increasing number of parallel imports,
 
    increasing cost pressure due to longer product development cycles with identical patent protection terms, and
 
    the growing pressure resulting from the sale of prescription generics and the supply of non-prescription drugs offered exclusively in pharmacies (so-called OTC products).

The pharmaceutical industry is undergoing a worldwide process of consolidation. This process is driven by rising research and development cost for new therapies, cost reduction measures in the health sector, combined with increasing competitive pressure of generics manufacturers, and the demand for synergies and cost savings.

Even if the pharmaceutical industry is comparably fragmented, the worldwide market for pharmaceuticals is dominated by companies with global activities. The company with the highest sales volume, Pfizer, accounted for a market share of only 10.1 % in the year 2003 according to IMS Health. Other important internationally oriented pharmaceutical companies in addition to Sanofi-Aventis include, in particular, AstraZeneca, Bristol-Myers Squibb, Eli Lilly, GlaxoSmithKline, Merck & Co., Novartis, Novo Nordisk, and Roche.

50


 

II. Principles and method of appraisal

1. Valuation method

The vast majority of authors of specialized literature and the members of the company valuation working group of the German Auditors’ Institute agree in that both the Earnings Method and the Discounted Cash Flow Method can be applied to determine the value of a company, with the exception of special cases, such as a higher liquidation value. Both methods are based on the same conceptual foundation. When using the same underlying assumptions, in particular, as regards financing, both methods lead to the same company values. In the present case, we selected the earnings method for the valuation of Hoechst which is common practice for company valuations in the course of a squeeze-out.

According to the rules that generally apply to company valuations, the value of a company can be derived from the future benefits the company may primarily produce because of its physical assets, its power of innovation, its product design and market position, its internal structure and its management capacity existing at the time of the appraisal.

The future benefit resulting from the coincidence of all these factors that represent the company’s earning power is expressed as the receipts surplus over the expenditures or as the earnings surplus over the expenses (with accruals) in the future that follows the effective date of the valuation of a commercial enterprise. The value of a company is therefore generally equivalent with the cash value of all future receipts and earnings surplus (earnings value), taking into account the distribution capacity in accordance with company law and financing of the distribution. When determining this value, it is generally assumed that the annual surplus will be fully distributed in the future. Where a partial retention of earnings is advisable for legal or tax reasons, no hypothetical full distribution of profits is to be assumed to this extent.

A special problem associated with the assessment of the future earnings are uncertainties regarding future expectations where opportunities and risks should be given the same priority. An initial orientation is provided by the results actually achieved in the past. To the extent that the expected earnings will most likely be different from the past values for internal and external reasons, the obvious differences will be accounted for in the calculation of the anticipated annual earnings.

The income taxes and withholding taxes, if any, at the company level as well as the shareholders’ personal taxes must be deducted from the future results. Personal income tax payable by the shareholders was typically assessed at a rate of 35 % in accordance with the recommendations of the company evaluation working group of the German Auditors’ Institute (cf. IDW S 1, text number 4.4.2.5., marginal note 51). Under the so-called half-credit method,

51


 

one-half of the distributions made by corporations to natural persons is subject to income tax in accordance with Section 3 No. 40 of the EStG in connection with Section 20 (1) No. 1 of the EStG, therefore, the typical taxes on earnings are to be accounted for at an effective rate of 17.5%.

The earning capacity value thus determined only reflects the so-called operating assets. All assets that may be sold individually without impairing the continuation of the Company, and whose sales value exceeds the cash value of the financial surplus if retained in the company (non-operating assets) are to be included in the total value of the company outside the actual appraisal of the operating business.

A net asset value in the sense of a current reproduction value is of no independent significance in accordance with the generally accepted valuation principles (cf. IDW S 1, text number 8.4, marginal note 172). For this reason, the net asset value was not calculated.

The company value of Hoechst AG was assessed in accordance with the generally accepted principles for the valuation of companies (cf. IDW S 1, text number 1, marginal note 1 ff.) as they are currently applied in the theory of business economics, decisions by the supreme court and in the practice of company valuation.

52


 

2. Derivation of future results

Any forecast of future results will start with an analysis of the past with the aim to find out the fundamental causes of the amount and development of the results during a certain period of time (“reference period”). The analysis of the past is the foundation for the assessment of future developments and the performance of plausibility checks (cf. IDW S 1, text number 5.2, marginal note 77). For an estimate of future financial surplus, future-oriented analyses have to be performed that deal with the market and environmental developments and the resulting implications concerning the expected development of the object of the valuation in terms of performance and finance (cf. WP manual 2002, volume II, p. 59, text number 178).

As the probable development of the financial surplus can be reliably forecast for a certain period of time only, the expenditure-receipts accounts of the financial surplus were divided into two phases by the phase method. In phase 1, the detailed, anticipated financial surplus in the years 2004 to 2007 was examined. Phase 2 covers the future after the year 2008 that is more difficult to forecast, but for which a sustainable financial surplus is assumed (hereinafter also referred to as “perpetuity”).

3. Discount rate

The results to be capitalized were discounted to the effective date of the valuation using a discount rate derived in the course of the valuation. Capitalization of future expected company results is necessary to be able to compare the investment in a company with an alternative investment. In the valuation theory, investment at the capital market is presumed as alternative investment. Accordingly, the yield from this alternative investment is defined as the interest obtainable instead of the object valued (discount rate). As a rule, it will be necessary to adjust the alternative yield to the planned earnings from the company by suitable markups and markdowns, due to different maturities or uncertainty of net distributions of the company and the alternative investment. The discount rate thus consists of the risk-free interest rate, the risk markup and the growth markdown, taking into account the typical income tax.

The starting point for determining the discount rate is the capital market interest rate that can be derived from the yield of long-term, low-risk, fixed-interest rate securities from issuers with top financial standing. The valuation was based on the European capital market, where the average yield of government bond issues in the time between 1994 and 2003 was approx. 5.9 %. For comparison, the average yield of long-term government bond issues on the German capital market for the years 1983 until 2003 amounted to approx. 6.2 %. The long-term average values indicated above deviate from the current lower yield of approx. 4.1 % (cf. European Central

53


 

Bank, Monthly Report for October 2004, 10-year European long-term government bond issues) or 4.0 % (cf. German Federal Bank, Monthly Report for October 2004, yield on public bonds outstanding). However, the current level of interest rates is regarded as a phase of low interest rates which cannot be considered as being representative of an expected long-term interest structure, therefore, a sustainable interest rate of 6.5% is to be expected (cf. statements of the company valuation working group of the German Auditors’ Institute dated January 1, 2003). For this reason, an interest rate of 4.2 % was applied to the derivation of the risk-free interest rate, corresponding to the current European interest rate level for a ten-year period, and an interest rate of 6.5 % was used for the time thereafter, corresponding to the sustainable interest rates expected. This results in a risk-free interest rate of 5.5 %. This methodology is in line with the recommendation of the company valuation working group of the German Auditors’ Institute dated January 1, 2003.

In order to ensure that the object valued and the alternative investment are comparable in terms of associated risk, the basic interest rate should be adjusted by a suitable risk markup. The amount of this markup is generally subject to the risk structure of the company and its branch of industry.

In the present valuation, the amount of the risk markup to be applied was determined by the Capital Asset Pricing Model (CAPM). According to this method, the risk markup is determined by multiplying the company-specific risk with the market risk premium. This capital market-oriented risk premium is calculated by establishing the differential yield of investments in stocks and no-risk investments. Past capital market reviews have shown that investments in shares produce higher yields than investments in low-risk and fixed-interest securities. The risk premium for listed companies is in the range of 4% to 6%. No reasons have been identified for investors expecting a significantly different risk premium, therefore, we presume that a risk premium of 5.0 % is appropriate.

The market risk premium is to be modified according to the specific risk structure of the unit to be valued by applying the so-called beta factor. The beta factor is a measure of the systematic, non-diversified risk of a capital investment and indicates the amount of change of individual yields of the capital investment concerned in the event of market yield changes. A beta factor greater than one means a greater stock fluctuation in relation to the capital market, which is associated with a higher risk. In return, a beta factor of less than one means that the stock fluctuates less than the capital market, thus posing a lower risk.

Therefore, the stock price development of Hoechst AG and of Aventis as well as a group of comparable, listed companies from similar industries (a so-called “peer group”) was used to determine the beta factor. Based on the integration of Hoechst into the Aventis group, the operative risk of Hoechst AG corresponds to the operative risk of Aventis. Furthermore, the

54


 

trade volume of Aventis shares until the take-over by Sanofi was considerably higher than the trade volume of Hoechst shares. For this reason, a systematic risk, and thus the beta factor of Aventis, was assumed. Due to the different levels of indebtedness of Aventis and of Hoechst AG, first the beta factor had to be adjusted by the indebtedness of Aventis in order to obtain a beta factor without any indebtedness. In a second step, the indebtedness of Hoechst AG was applied to the beta factor without indebtedness thus determined, resulting in a beta factor that reflects the company-specific risk of Hoechst AG. A uniform beta of 0.95 was derived for the valuation of Hoechst AG from historical and current capital market data and the indebtedness of Hoechst AG. This beta factor is also supported by the peer group analysis.

For the detailed planning period from 2004 to 2007, i.e. phase 1, the anticipated growth is contained in the financial plans 2004-07. No specific growth in the future success was accounted for in the assessment of the sustainable net distributions in phase 2 in plan year 2008 and thereafter. For this reason, the so-called growth markdown also accounts for the expected annual increases in net distributions in the time after the explicit detailed planning period. The growth markdown represents a long-term profit trend smoothed with respect to cycles of economic activity. Therefore, distributions are considered to grow steadily in the long term. For this purpose, the growth markdown is deducted from the after-tax discount rate.

Global cost reductions with respect to the budgets available to the physicians, hospitals and health insurance companies as well as mandatory discounts, declining reimbursement limits and continuously rising excess payments by the patients can result in a lower growth in the future compared to the last few years. This lower growth is also contributed to by more prescriptions for generics, which result in a further decline of the sale of patent-protected pharmaceutical products. Moreover, the increasing requirements made by the approval authorities on new drugs resulted in an ever more time- and cost-consuming research and development stage. On the basis of our analysis of the specific features of the market for pharmaceuticals and the Company, a growth markdown of 1.0 % after taxes was applied to the sustainable net dividends in plan year 2008 and thereafter.

This growth markdown is within the range of 0.5 % to 2.0 % considered to be appropriate by court rulings (cf. evidence in WP manual 2002, volume II, p. 107 f., text number 300). Furthermore, empirical studies have shown that there is a long-term connection between profit growth and inflation rate in the Federal Republic of Germany (cf. Widmann/Schieszl/Jeromin, Finanz Betrieb 12/2003, p. 800 — 810 and Deutsche Bundesbank, Jahresabschlüsse westdeutscher Unternehmen 1971 — 1996, Statistische Sonderveröffentlichung 5, 3 1999, p. 19 — 23). According to these studies, the profit growth realized amounts to only about 45 - 50% of the inflation rate, on average. However, this profit growth denotes an upper limit because the profit growth rates shown only refer to companies that are still active on the market and neglect companies that have withdrawn from the market.

55


 

As the individual planned results for the detailed planning phase between 2004 and 2007 are nominal quantities based on anticipated growth and price increases, no markdown has to be applied to the discount rate during this phase.

Taking into account the typical taxes on income which have already been discussed above, the following rounded after-tax discount rates will be applicable to Hoechst AG:

                 
    Phase 1   Phase 2
    2004 - 2007
  as of 2008
Risk-free interest rate
    5.50 %     5.50 %
Beta factor * Market risk premium
    0.95 * 5.00 %     0.95 * 5.00 %
Risk markup
    4.75 %     4.75 %
 
   
 
     
 
 
Pre-tax discount rate
    10.25 %     10.25 %
Typical income tax (35 %)
    -3.59 %     -3.59 %
 
   
 
     
 
 
After-tax discount rate
    6.66 %     6.66 %
Growth markdown
    0.00 %     -1.00 %
 
   
 
     
 
 
Discount rate
    6.66 %     5.66 %
 
   
 
     
 
 

4. Liquidation value

The valuation is based on the general assumption that the respective Company will have an indefinite period of life (going concern assumption). Where it turns out to be generally more advantageous to sell the individual assets of the company separately rather than to continue the business, basically the total amount of net proceeds obtainable from such a sale — the liquidation value — is to be included in the company value as the lower value limit (cf. IDW S 1, text number 7.4, marginal note 141). The going concern value of the company only has to be assumed in this case, if there is a legal or factual obligation to continue the business.

The liquidation value is determined as the cash value of the net proceeds which would result from the sale of the assets minus the debts and cost of the liquidation. Tax payments would also have to be deducted if levied (cf. IDW S 1, text number 7.4, marginal note 142).

Hoechst AG itself and the operative companies in the pharmaceuticals segment are companies with a high earning potential. Liquidation is no alternative to the continuation of the business, in view of the expenses for social plans and obligations from the cancellation of contracts which would be payable. For this reason, no liquidation value was determined for Hoechst AG or the operative pharmaceutical companies.

56


 

5. Effective date of the valuation

The considerations relating to the determination of the value of Hoechst AG were referred to the day on which the general meeting resolves to exclude the minority shareholders. As the extraordinary general meeting of the shareholders of Hoechst AG has been planned for December 20 and 21, 2004, the relevant date of the valuation is December 21, 2004. Therefore, the company value was determined by discounting the future financial surplus to the technical valuation date, i.e. December 31, 2003, and subsequent compounding of the surplus at the discount rate for the second date of the general meeting, if any, namely, December 21, 2004. All circumstances that affected the value of Hoechst AG until November 03, 2004 were included in the determination of the company value outlined below .

III. Determination of the company value

1. The Method

The company value of Hoechst AG was determined in a two-step process. First, the earnings value of Hoechst AG was determined on the basis of the proportionate distributable results based on the assumption of full distribution of profits. Afterwards, the value of the non-operating assets and a separated value relating to the expected synergies and restructuring expenses resulting from the merger of Aventis with Sanofi were determined. The company value of Hoechst AG was obtained by combining these values, proceeding as follows in detail:

The plans for the Aventis group and for Hoechst AG are established at the national level. The financial plans either include the plan for a single company, for example, Aventis Pharma Deutschland GmbH, Germany, or for several companies, e.g. Aventis Pharma S.A., France. Regardless of whether the financial plans cover one or several companies, the companies included in a financial plan will be referred to as “planning unit” below. A total of 80 planning units was identified. The future expectations of Hoechst are reflected by the plans of these planning units. Group planning of Hoechst would cover the majority of companies “at equity” only due to the interest structure, which - and this is atypical — contribute more than half of the group’s profit. This presentation of such group plans would provide far less information than the presentation of the financial plans of the individual planning units chosen in this report.

Each of the financial plans includes the profit and loss accounts as well as flow of funds analyses according to US GAAP for the individual planning units. They include the plans for the years 2005 to 2007 including extrapolations for the year 2004 (hereinafter referred to as “financial plans 2004-07”). The financial plans 2004-07 formed the basis for determining the distributable results in the detailed planning period relating to the years 2004 to 2007. Sustainable potential earnings were derived from the year 2008 and thereafter. The plans for the detailed planning

57


 

period as well as the derivation of the sustainable achievable results (perpetuity) are based on detailed product analyses and estimates of the medium- and long-term development. In this context, sales of drugs whose launch is envisaged or considered feasible and whose sales potential could be quantified were taken into account in the derivation of the sustainable result. The values for the past relating to the planning units for the years 2001 to 2003 were taken from the audited annual financial statements of the individual companies, assessed according to national accounting standards and then converted to US-GAAP Where several companies were combined in a planning unit, the values for the past were consolidated at the level of the planning units and were adjusted by the substantial extraordinary and one-time influences.

Based on the EBIT in the 2004-07 financial plans and the perpetuity, the income from interest, the income from investment, as well as income taxes were determined separately for the present valuation, based on the assumption of full distribution of profits.

The income from interest was calculated based on a separate flow of funds analysis and the liquid funds or interest-bearing liabilities derived accordingly. For this purpose, an average amount of funds on hand was determined from the amount of funds on hand at the beginning of the year and at the end of the year, which results from the flow of funds analysis. The derivation of the financing cost over the entire detailed planning period, was based on the existing financing terms of the planning unit in question. For the perpetuity, estimates based on sustainable interest trends were made, taking into account the financing structure.

The dividends planned in the 2004-07 financial plans were eliminated for the purpose of the valuation. The distributable surplus of the individual planning units was determined under the assumption of full distribution of profits, unless required otherwise by law. This surplus was received according to the participation structure by the individual shareholders across several levels, up to Hoechst AG. For reasons of simplicity, it was assumed that receipt of dividends occurred in the same phase as the distribution of surplus.

As the financial plans of the planning units were prepared in the respective functional currency, which normally corresponded to the national currency, the dividends to be paid out were converted to the currency of the respective parent company using forward exchange rates. Where forward exchange rates were not available, current exchange rates were used for the valuation. The income taxes and withholding tax, if any, at the company level as well as the shareholder’s personal income taxes were deducted from the future results. As the present valuation was performed by assuming full distribution of dividends, the tax burden of Hoechst was determined in three steps.

In a first step, the income tax load was determined at the level of the planning units of Hoechst AG according to the pre-tax result established based on the specific national accounting

58


 

principles. The applicable national tax laws relating to, e.g., the tax rate levels, the possibilities of accounting for losses and the non-deductibility of operating expenses were accounted for in this process. To the extent that the tax laws and the relevant double-taxation agreements of the country in which the distributing company is registered require the deduction of withholding tax in the course of dividend distributions, the amount distributed was reduced by the withholding tax to be collected.

According to the dividend payments, the gross surplus was determined from the dividends received and the own operative results at the level of the receiving companies in a second step. The distributable results are obtained after deduction of the income tax and withholding tax levied, if any. Where the receiving companies were indirect subsidiaries of Hoechst AG, the amounts distributed were initially recorded at the level of the direct shareholders of the distributing company, taking into account the specific national tax provisions concerning the treatment of dividends at the level of the receiving companies.

In a third step, the income subject to corporate income tax and trade tax was determined for those domestic subsidiaries of Hoechst AG which are subject to taxation (corporate income tax and trade tax) at the level of Hoechst AG. Therefore, in the course of the valuation the tax consequences resulting from the capacity as subsidiary companies were accounted for.

When determining the trade tax load of Hoechst AG, the municipal factor applicable to the trade tax rates payable by the subsidiaries in the amount of 439.7 % was properly weighted and applied. The corporate income tax load and the solidarity surcharge at the level of Hoechst AG were determined on the basis of the corporate income tax rate of 25.0 % plus the solidarity surcharge of 5.5 %, resulting in a total of 26.4 %. Domestic and foreign dividend income was not included in the determination of the effects on corporate income tax and trade tax in accordance with Section 8b (1) of the KStG. However, 5.0 % of the gross dividends (corresponding to the dividends received and the withholding tax deducted, if any) were classified as non-deductible operating expenses in accordance with the provisions of Section 8b (5) of the KStG.

To the extent that a corporate income tax credit as defined in Section 37 of the KStG existed as per January 1, 2004 at the level of the German companies, this corporate income tax credit was fully capitalized in the year 2004 for reasons of simplicity. Where funds as defined in Section 38 of the KSTG (“old EC 02”) existed as per January 1, 2004, a corporate income tax increase in the event of a change in these funds during the detailed planning period was accounted for.

The non-operating assets were included in the valuation in addition to the operative activities. Companies that can and should be disposed of individually without affecting the continuity of the operative business activity are valued at the proportionate book value of their equity minus the specific national tax burden or, if a sale is planned, at their net liquidation proceeds. Listed

59


 

investments which are nevertheless not necessary for business were accounted for at their proportionate stock exchange value minus the taxes levied, if any. The remaining non-operating assets were valued at their fair market value less the specific national tax burden. Afterwards, the non-operating assets determined by this method were distributed once to the respective shareholders.

The non-operating assets at the level of Hoechst AG are presented as separated value in Section III 3.3.1 Non-operating assets.

Another separated value included in the valuation are the synergies expected to materialize based on the business combination of Aventis and Sanofi-Aventis to the extent that they are proportionately attributable to Hoechst.

The income tax was deducted from the distributable results of Hoechst AG at a typical rate of 35.0 %. Under the so-called half-credit method, one-half of the distributions made by corporations to natural persons is subject to income tax therefore, the typical taxes on earnings were accounted for at an effective rate of 17.5 %.

Special difficulties in the valuation process of Hoechst AG in the sense of Section 327a (1) in connection with Section 293 e (1) 2nd sentence no. 3 of the AktG were not encountered.

The valuation steps presented below were determined using a computer program, therefore, the values shown may be subject to rounding differences.

2. Analysis of the past financial performance and financial planning

In the course of the analysis of the past, the development of all planning units in the years 2001 to 2003 was examined with respect to their performance and financial management.

The financial plans of all planning units for the years 2004-07 were also submitted to a plausibility check within the scope of the planning analysis. For this purpose, the results of the analysis of the past were used, and the profit, asset and financial items as well as anticipated market and product developments were taken into account.

This report gives a detailed presentation of the most important planning units, which are led by following nine companies. Taken together, the planning units account for more than 90% of the net worth of the pharmaceuticals business of Hoechst AG. The remaining planning units were also taken into account in the valuation and are shown in the representation in Section III 3.1 Dividend payments.

60


 

    Aventis Pharma Deutschland GmbH, Germany;
 
    Rhône-Poulenc Rorer Deutschland GmbH, Germany;
 
    Aventis Pharma S.A., France
 
    Aventis Pharma Holding Ltd., UK,
 
    Aventis (Dagenham) Ltd., UK,
 
    Aventis Pharma S.p.A, Italy;
 
    Aventis Pharma Ltd., Japan;
 
    Aventis Pharma S.A., Spain, and
 
    Aventis Inc., USA.

Hoechst AG and the nine planning units are described below including their adjusted values of the past for the years 2001 to 2003. In addition, the plan numbers for plan years 2004 to 2007 as well as a sustainable revenue and expenditure structure for the perpetuity in the year 2008 and thereafter will be shown. In the framework of the analysis of the past and the planning analysis, the values of the past and the plan figures up to the EBIT will be presented. The income from interest and from investment as well as taxes will be presented in Section III 3.1 Dividend payments, because it is based on the assumption of full distribution of profits.

In order to compare these values to the 2004-07 financial plans, and especially in order to recognize earnings on an accrual basis, adjustments were made to the values of the past which affect the most important one-time effects and provide for allocations on an accrual basis. In particular, amortization of goodwill was eliminated for the years in the past because a planned amortization according to US-GAAP no longer has to be carried out in the plan years 2004 and thereafter. Secondly, significant one-time effects of product, company, and business dispositions were eliminated. And thirdly, the values were corrected by the comprehensive internal price adjustments which will be described in further detail below.

The financial plans include essential deliveries and services within the group. These internal deliveries and services are made at fixed internal prices. In accordance with the group’s internal transfer price guidelines, the internal prices are normally determined by the “market-minus method”. In order to cover the launching cost of new products or follow-up products, the company in charge of regional marketing was granted a sufficiently high profit margin for products already sold on the market by the subsidiary holding the product rights, taking into account a “basket approach”. Economically, this approach means that the launching cost will eventually be borne by the owner of the product rights and the local marketing companies have to bear lower risks.

61


 

When the product Lantus® (diabetes/metabolism) was launched in 2002, it became clear that the profit margins granted for the products in the existing baskets would not be sufficient to cover the high launching cost of this product. A modified financing mechanism was therefore developed for Lantus® (diabetes/metabolism) with the distribution company being directly reimbursed for the launching cost by the owner of the product rights, without making reference to the profit margins of the products contained in a product basket. Under this OECD-compliant transfer pricing model, the owner of the product rights reimburses all launching cost and grants the marketing company a reasonable net profit margin, depending on the function performed, the funds applied, and the risks assumed. Having launched the product, the marketing company receives a profit which is in line with the low risk assumed while the entire remaining profit is taken by the owner of the product rights.

Within the Aventis group, and thus also in the Hoechst sub-group, the internal prices are reviewed in regular intervals subject to the OECD transfer price recommendations and the group’s internal transfer price guidelines in order to determine whether the established prices are in compliance with these principles. In some years, adjustments were made to ensure that the individual company receives an appropriate profit margin from its marketing activity with respect to its risk profile. In some cases, the adjustments made also referred to previous years. The adjustments were the object of the respective audits of the annual financial statements.

The internal price adjustments made in the course of the valuation with a view to comparability include allocations on an accrual basis as well as reallocations within the items of the earnings reports. Therefore, the presentation of the values for the past provided for comparability with the financial plans 2004-07 which had been prepared on the basis of the applicable internal prices.

62


 

2.1 Hoechst AG

No other company is contained in the financial plan of Hoechst AG in addition to the Company itself. In its function as holding company, Hoechst AG has no operative business, therefore, it does not achieve any sales.

The adjusted profit and loss statement for the years 2001 to 2003 can be described as follows:

                         
mEUR
  2001
  2002
  2003
Sales revenues
    0.0       0.0       0.0  
Cost of goods sold
    0.0       0.0       0.0  
 
   
 
     
 
     
 
 
Gross margin
    0.0       0.0       0.0  
Other operating income, net
    -41.0       -41.0       -33.0  
General Administration cost
    -28.5       -23.2       -16.2  
Selling & Distribution cost
    0.0       0.0       0.0  
Research & Development cost
    0.0       0.0       0.0  
Restructuring cost
    6.9       8.3       -2.2  
 
   
 
     
 
     
 
 
EBITA
    -62.6       -55.9       -51.4  
Misc. Non-op. Inc./Exp. (excl. Investm. Income)
    -118.4       -70.8       -69.8  
 
   
 
     
 
     
 
 
EBIT
    -181.0       -126.7       -121.2  
 
   
 
     
 
     
 
 

These adjustments basically refer to earnings and expenses in connection with the sale of investments by Hoechst AG which were eliminated from the miscellaneous non-operating income/expenses.

The miscellaneous non-operating income/expenses in the year 2001 were corrected with respect to losses suffered in connection with companies not taken over in Singapore (Singapore Syngas and Messer Singapore) in the course of the sale of the Messer Griesheim group. In 2002, the earnings realized from the sale of the Messer Griesheim group and the sale of the investment of Hoechst AG in Aventis CropScience Holding to Bayer AG were eliminated. Furthermore, corrections were made for the years 2002 and 2003 in connection with antitrust proceedings.

The other operating income consists of one-third of the pension cost arising at the level of Hoechst AG. The pension cost is composed of the interest portion included in the variation of the pension obligations (minus the planned interest on the fund assets), the cost of

63


 

pension adjustments and cost of the Mutual Benefit Association for Pension Security. The reduction in pension cost from EUR 41m in the years 2001 and 2002 to EUR 33m in the year 2003 was primarily due to the planned interests on the fund assets accrued for the first time. The remaining two-thirds of the pension cost essentially determine the miscellaneous non-operating income/expenses.

The general administration cost mainly includes personnel and operating expenses incurred in connection with the performance of the holding function of Hoechst AG. The decline in general administration overhead in the years 2001 to 2003 can mainly be explained by a workforce reduction and by the withdrawal of management personnel.

The expenses and revenues from restructuring are basically due to the net earnings resulting from the liquidation of reserves in connection with Section 128 of the AFG and the transfer of funds to provisions for severance pay and temporary pensions.

The 2004-07 financial plan and the perpetuity can be described as follows:

                                         
mEUR
  2004
  2005
  2006
  2007
  Perpetuity
Sales revenues
    0.0       0.0       0.0       0.0       0.0  
Cost of goods sold
    0.0       0.0       0.0       0.0       0.0  
 
   
 
     
 
     
 
     
 
     
 
 
Gross margin
    0.0       0.0       0.0       0.0       0.0  
Other operating income, net
    -8.1       -3.2       -0.7       2.1       2.0  
General Administration cost
    -17.3       -14.2       -13.4       -12.6       -11.0  
Selling & Distribution cost
    0.0       0.0       0.0       0.0       0.0  
Research & Development cost
    0.0       0.0       0.0       0.0       0.0  
Restructuring cost
    2.2       1.5       1.0       0.8       0.0  
 
   
 
     
 
     
 
     
 
     
 
 
EBITA
    -23.2       -15.9       -13.1       -9.7       -9.0  
Misc. Non-op. Inc./Exp. (excl. Investm. Income)
    -30.7       13.4       -2.5       4.2       4.0  
 
   
 
     
 
     
 
     
 
     
 
 
EBIT
    -53.9       -2.5       -15.6       -5.5       -5.0  
 
   
 
     
 
     
 
     
 
     
 
 

In the course of planning of Hoechst AG, the other operating income was derived on the basis of the projected pension cost until 2007, taking into account the costs to be expended for the Mutual Benefit Association for Pension Security. The decline in pension expenses in the years 2004 to 2006 can be justified by an assumed further rise in interest income on fund assets (mainly based on the transfer of EUR 1,260m to the Aventis Pensionstreuhand e.V. pension trust

64


 

in 2003). In 2007 and thereafter, the interest portion included in the variation of pension obligations and the costs of the Mutual Benefit Association for Pension Security are expected to be overcompensated by the planned interest income of the fund assets, leading to positive earnings as of the year 2007.

The general administration cost will decrease during the detailed planning period, mainly due to a further reduction of the workforce and declining expenses in connection with the holding function of Hoechst AG. The miscellaneous non-operative income/expenses are influenced by both the net pension cost remaining until 2006, legal fees, and the liquidation of various reserves.

Due to the declining general administration overhead, the rising other operative revenues and the increase in the miscellaneous non-operative income/expenses, the EBIT will improve from -54.4m in 2004 to EUR -6m in 2007. For the perpetuity, a sustainable expected expense structure was derived from the development of the detailed planning period, leading to an EBIT of EUR -5m for the time after the detailed planning period.

65


 

2.2 Aventis in Germany

2.2.1 Aventis Deutschland

The business activity of Aventis Pharma Deutschland GmbH, whose registered offices are in Frankfurt on Main (hereinafter “Aventis Deutschland”) comprises the production, marketing and distribution of pharmaceutical products. Research and development activities are performed as well. Within the Aventis Group, Aventis Deutschland is responsible in particular for research and development in the therapeutic fields of diabetes/metabolism and thrombosis/cardiology. No other company is contained in the financial plan of Aventis Deutschland in addition to the company itself.

The adjusted profit and loss statement for the years 2001 to 2003 can be described as follows:

                                                 
            in % of           in % of         in % of  
mEUR
  2001
  revenues
  2002
  revenues
  2003
revenues
 
Sales revenues
    2.711.1       100.0 %     2.906.1       100.0 %     3.053.1     100.0 %  
Cost of goods sold
    -850.1       -31.4 %     -890.6       -30.6 %     -1.046.3     -34.3 %  
 
   
 
     
 
     
 
     
 
     
 
   
 
   
Gross margin
    1.861.0       68.6 %     2.015.5       74.3 %     2.006.8     74.0 %  
Other operating income, net
    -299.3       -11.0 %     -470.1       -16.2 %     -312.9     -10.2 %  
General Administration cost
    -25.9       -1.0 %     -31.6       -1.1 %     -122.8     -4.0 %  
Selling & Distribution cost
    -392.5       -14.5 %     -388.3       -13.4 %     -344.1     -11.3 %  
Research & Development cost
    -429.6       -15.8 %     -432.6       -14.9 %     -456.2     -14.9 %  
Restructuring cost
    -1.0       0.0 %     2.8       0.1 %     -27.5     -0.9 %  
 
   
 
     
 
     
 
     
 
     
 
   
 
   
EBITA
    712.7       26.3 %     695.7       23.9 %     743.3     24.3 %  
 
   
 
     
 
     
 
     
 
     
 
   
 
   
Misc. Non-op. Inc./Exp. (excl. Investm. Income)
    -12.2       -0.5 %     -12.3       -0.4 %     -30.2     -1.0 %  
EBIT
    700.5       25.8 %     683.4       23.5 %     713.1     23.4 %  
 
   
 
     
 
     
 
     
 
     
 
   
 
   

The most important adjustments affected the allocation of cost for the launch of Lantus® (diabetes/metabolism) on an accrual basis and internal price adjustments in 2002 and 2003. In 2002, this was applicable to products delivered to Aventis companies in the USA, including Amaryl® (diabetes/metabolism), Arava® (arthritis/osteoporosis), and Batrafen® (dermatology). In the year 2003, the internal price adjustments for deliveries to and from Aventis companies in France, UK, Japan, and the USA were eliminated.

66


 

Furthermore, one-time payments made by MCM Klosterfrau GmbH to Aventis Deutschland in connection with the license granted for certain non-prescription drugs (Nattermann OTC line) were eliminated in 2002.

For the year 2003, the earnings resulting from the sale of distribution rights for the product Suprecur® (oncology) to Japan were adjusted.

In the year 2003, Aventis Deutschland achieved sales revenues of EUR 3,053m. Thus, sales grew by 5.1 % compared to the year 2002, and the sales revenues in the year 2002 improved by 7.2 % compared to the year before. The sales increase in the years 2002 and 2003 mainly results from the sales growth Aventis Deutschland achieved with foreign companies of the group. The rising sales to companies of the Aventis group was primarily determined by the product Delix®/Tritace® (thrombosis/cardiology) in the year 2002. Other products that contributed to rising sales revenues in the year 2002 included Amaryl® (diabetes/metabolism), Arava® (arthritis/osteoporosis), and Lantus® (diabetes/metabolism). The increase in sales to other companies of the group in the year 2003 can be primarily traced back to the sales development of the product Lantus® (diabetes/metabolism). In addition to the sale of Lantus® (diabetes/metabolism) to the USA, the launch of this product in numerous countries boosted sales in the year 2003. Another substantial contributor to the sales volume in the year 2003, as in the year before, is the product Delix®/Tritace® (thrombosis/cardiology).

In the year 2002, domestic sales of prescription drugs of Aventis Deutschland could be slightly improved compared to the year 2001. The increase in sales was diminished by the various measures to cut costs in the German health sector. Physicians have to observe drug expenditure budgets and prefer prescribing smaller quantities, cheaper products, and a higher number of generics. The aut-idem rule requiring pharmacists to sell cheaper generics instead of high-price branded products also had a damping effect on growth in the year 2002. In addition, the sales development was negatively influenced by parallel imports of large quantities of various strategic products. A sales decline was recorded in the year 2002 mainly for the products Insuman® (diabetes/metabolism), Targocid® (antiinfectants) and Tavanic® (antiinfectants). However, this decline was balanced or even overcompensated by a sometimes significant sales growth of the products Delix®/Tritace® (thrombosis/cardiology), Lovenox®/Clexane® (thrombosis/cardiology), Lantus® (diabetes/metabolism) and Copaxone® (central nervous system). Domestic sales were slightly on the decline in 2003. This decline in sales was mainly due to additional measures to cut down costs in the health sector, a new rebate law, new reference prices for ACE inhibitors and the licenses granted for the Nattermann OTC line. In total, however, domestic losses in the year 2003 could be overcompensated by foreign business.

67


 

After an increased gross margin in the year 2002, the decline in the year 2003 is mainly due to the strong Euro, compared to the US dollar. Due to its high export volume to the USA, Aventis Germany was particularly affected by the unfavorable exchange rate.

The other operating income includes income from licenses, commissions, foreign-currency gains and proceeds from the sale of fixed assets. On the other hand, the other expenses from operation comprise remuneration for proportionate marketing and administration overhead, expenses resulting from the assumption of the launching cost of Lantus® (diabetes/metabolism), foreign-currency losses, and expenses for deliveries and other performances as well as company lease agreements. In 2002, the other expenses from operation were influenced additionally by the remuneration for global marketing activities, which led to a reduction of the other revenue from operation from EUR -299m in 2001 to EUR -470m in 2002. Lower amounts passed on for global marketing, receipts from the transfer of co-marketing rights for the product Delix®/Tritace® (thrombosis/cardiology) as well as a reduced utilization of services rendered within the group resulted in an increase in the other revenues from operation from EUR -470m in the year 2002 to EUR -313m in the year 2003.

The increase in general administration cost in the year 2003 is mainly based on higher personnel expenses in connection with the business combination of Aventis Pharma AG with Aventis Deutschland.

The selling and distribution cost is comprised not only of the marketing expenses and cost of samples for physicians, but mainly also of the cost for field service, license fees, expenses for launching products of Aventis Germany for distribution by other Aventis companies and of distribution cost. The decline in the years 2001 to 2003 results from the reduced cost for the launch of Delix®/Tritace® (thrombosis/cardiology) on the UK market, among other factors.

The research and development cost of Aventis Deutschland consist of expenses for clinical studies and testing, sample production and patent fees, and especially cost in the field of innovative drugs and their approval.

The EBIT of EUR 701m in the year 2001 dropped to EUR 683m in 2002. Whereas the other expense items approximately reached previous year levels, with the exception of restructuring expenses, the negative other revenues from operation led to a decline of the EBIT margin from 25.8 % in the year 2001 to 23.5 % in the year 2002. In the year 2003, the lower gross earnings and increased administration and restructuring expenses were compensated by the other revenues from operation and the distribution and research cost decreasing in relation to the sales, therefore, the EBIT margin of 23.4% in the year 2003 stabilized at previous year’s level, corresponding to an EBIT of EUR 713m.

68


 

The 2004-07 financial plan and the perpetuity can be described as follows:

                                                                                 
            in % of           in % of           in % of           in % of           in % of
mEUR
  2004
  revenues
  2005
  revenues
  2006
  revenues
  2007
  revenues
  Perpetuity
  revenues
Sales revenues
    3,119.5       100.0 %     3,353.1       100.0 %     3,699.6       100.0 %     4,100.0       100.0 %     4,300.0       100.0 %
Cost of goods sold
    -1,158.7       -37.1 %     -1,294.3       -38.6 %     -1,460.7       -39.5 %     -1,545.9       -37.7 %     -1,600.0       -37.2 %
 
   
 
     
 
     
 
     
 
     
 
     
 
     
 
     
 
     
 
     
 
 
Gross margin
    1,960.8       62.9 %     2,058.8       61.4 %     2,238.9       60.5 %     2,554.1       62.3 %     2,700.0       62.8 %
Other operating income. net
    -296.9       -9.5 %     -292.9       -8.7 %     -284.2       -7.7 %     -243.9       -5.9 %     -235.0       -5.5 %
General Administration cost
    -141.4       -4.5 %     -163.4       -4.9 %     -160.8       -4.3 %     -165.0       -4.0 %     -170.0       -4.0 %
Selling & Distribution cost
    -340.9       -10.9 %     -383.6       -11.4 %     -407.6       -11.0 %     -449.6       -11.0 %     -500.0       -11.6 %
Research & Development cost
    -466.0       -14.9 %     -554.7       -16.5 %     -549.5       -14.9 %     -577.4       -14.1 %     -600.0       -14.0 %
Restructuring cost
    -4.2       -0.1 %     -2.1       -0.1 %     0.0       0.0 %     0.0       0.0 %     0.0       0.0 %
 
   
 
     
 
     
 
     
 
     
 
     
 
     
 
     
 
     
 
     
 
 
EBITA
    711.4       22.8 %     662.1       19.7 %     836.8       22.6 %     1,118.2       27.3 %     1,195.0       27.8 %
Misc. Non-op. Inc./Exp. (excl. Investm. Income)
    -21.5       -0.7 %     -24.2       -0.7 %     -25.1       -0.7 %     -26.2       -0.6 %     -25.0       -0.6 %
 
   
 
     
 
     
 
     
 
     
 
     
 
     
 
     
 
     
 
     
 
 
EBIT
    689.9       22.1 %     637.9       19.0 %     811.7       21.9 %     1,092.0       26.6 %     1,170.0       27.2 %
 
   
 
     
 
     
 
     
 
     
 
     
 
     
 
     
 
     
 
     
 
 

Based on a sales volume of EUR 3,053m in the year 2003, sales will presumably rise to EUR 3,120m in the year 2004. It is assumed that sales will grow over the detailed planning period and will reach EUR 4,100m in 2007. The average annual sales growth of approx. 9.5 % mainly results from an above-average growth of product sales to other companies of the Aventis group. Domestic sales of Aventis Deutschland will rise only slightly due to health policy restrictions. Lapsed patents of the strategic products Delix®/Tritace® (thrombosis/cardiology) in the year 2004 and of Amaryl® (diabetes/metabolism) in the year 2005 and the related lost sales, however, can be balanced by rising sales to other Aventis group members abroad and the positive domestic sales development of the products Lantus® (diabetes/metabolism), Lovenox®/Clexane® (thrombosis/cardiology), Taxotere® (oncology) and Copaxone® (central nervous system). In the years 2004 and 2005, domestic sales were further burdened with price reductions for a number of products, including Amaryl® (diabetes/metabolism), Tavanic® (antiinfectants), Arelix® (thrombosis/cardiology), and Lovenox®/Clexane® (thrombosis/cardiology), which can nevertheless be balanced in part by lower rebates for the statutory health insurance funds in the year 2005 and thereafter. Moreover, the introduction of the products Apidra® (diabetes/metabolism) and Exubera® (diabetes/metabolism) is supposed to lead to growing sales in the detailed planning period.

For the time after the detailed planning period, the sales development was investigated on the basis of long-term projections. Declining sales of existing products are assumed to be

69


 

compensated by the introduction of new products and growth especially of those products whose patent life exceeds the detailed planning period. These include, in particular, Lovenox®/Clexane® (thrombosis/cardiology), Lantus® (diabetes/metabolism) and Taxotere® (oncology) as well as the products Apidra® (diabetes/metabolism) and Exubera® (diabetes/metabolism) to be launched in 2004 and 2005, respectively. For the perpetuity, a sustainable sales volume of EUR 4,300m is assumed.

The gross margin will drop between the years 2004 and 2006 from 62.9 % in 2004 to 60.5 % in 2006. Domestic sales as well as the distribution of products to companies of the Aventis group will experience declining gross margins, which will be basically due to price reductions in Germany for the products of Aventis Deutschland which are affected by fixed amount restrictions. In the year 2007, the gross margin will rise based on higher production quantities of the products Lantus® (diabetes/metabolism), Ketek® (antiinfectants), and Apidra® (diabetes/metabolism), and the related effects of scale, from 60.5 % to 62.3 %. The increase in the gross margin is considered to be sustainable.

The other operating income during the detailed planning period is influenced by compensation payments to Aventis France for product rights with respect to Claforan® (antiinfectants), higher expenses resulting from the company lease with Rhône-Poulenc Rorer Arzneimittel GmbH and marketing expenses taken over by Aventis Deutschland on behalf of Aventis companies in the Czech Republic and in Turkey. The rise in other expenses from operation, however, is countered by the strong decrease in the launching cost for Lantus® (diabetes/metabolism), so that the other revenues from operation will increase from EUR -297m in 2004 to EUR -244m in 2007.

The general administration cost will be fairly stable in the detailed planning period in relation to sales, and will show a slightly falling tendency in the year 2005 and thereafter. The distribution cost is expected to rise between the years 2004 and 2005. After the year 2006, the distribution cost trend will be in proportion to the sales development according to the planning. Based on the assumed constant relationship between the sales portions achieved with third parties and within the group, a ratio comparable to the year 2007 is assumed to apply to the distribution cost for the perpetuity.

Research and development costs are anticipated to rise from EUR 466m in the year 2004 to EUR 577m in the year 2007. A stable development of the research and development cost was assumed for the time after the year 2007.

The restructuring cost in the years 2004 and 2005 refers to personnel restructuring activities in marketing and distribution. Aventis Deutschland expects that the current restructuring programs

70


 

will not be followed by new measures in the detailed planning period after the expiration of the existing programs.

As a result of the development described above, the EBIT dropped from EUR 713m in 2003 to EUR 690m in 2004. In connection with the falling gross margin of Aventis Deutschland in the year 2005, increasing distribution cost and higher research and development expenses compared to the year 2004, the EBIT will decline by another EUR 52m to EUR 638m in 2005. In the year 2006, increased sales will let the gross earnings rise by EUR 180m, despite the continuous decline in the gross margin. Taking a slight increase in cost into account, the EBIT will be EUR 174m higher than in the year before. The EBIT margin will also rise compared to the previous year. The positive development will continue in 2007 according to the plans. For the perpetuity, an EBIT margin slightly above 2007 levels is assumed, which corresponds to an EBIT of EUR 1,170m.

2.2.2 RPR Deutschland

The business activity of Rhône-Poulenc Rorer Deutschland GmbH, whose registered offices are in Cologne comprises the management of companies whose object is the production, marketing and distribution of pharmaceutical products.

The following companies are contained in the financial plan of Rhône-Poulenc Rorer Deutschland GmbH in addition to the company itself, in which it holds an interest as follows:

                 
Company
  Country
  Interest in %
Rhône-Poulenc Rorer Arzneimittel GmbH
  Germany     100.00 %
A. Nattermann & Cie. GmbH
  Germany     100.00 %

Rhône-Poulenc Rorer Deutschland GmbH and the companies listed in the table above will be collectively referred to as “RPR Deutschland” hereinafter.

71


 

The profit and loss statement for the years 2001 to 2003 did not have to be adjusted because there were no extraordinary external business transactions.

                                                 
            in % of           in % of           in % of
mEUR
  2001
  revenues
  2002
  revenues
  2003
  revenues
Sales revenues
    140.0       100.0 %     119.1       100.0 %     116.8       100.0 %
Cost of goods sold
    -112.4       -80.3 %     -94.6       -79.4 %     -81.9       -70.1 %
 
   
 
     
 
     
 
     
 
     
 
     
 
 
Gross margin
    27.6       19.7 %     24.5       20.6 %     34.9       29.9 %
Other operating income, net
    48.1       34.4 %     52.1       43.7 %     50.3       43.1 %
General Administration cost
    -0.8       -0.6 %     -0.8       -0.7 %     -3.4       -2.9 %
Selling & Distribution cost
    -4.3       -3.1 %     -8.6       -7.2 %     -7.8       -6.7 %
Research & Development cost
    0.3       0.2 %     -0.2       -0.2 %     -1.5       -1.3 %
Restructuring cost
    0.0       0.0 %     0.0       0.0 %     -1.3       -1.1 %
 
   
 
     
 
     
 
     
 
     
 
     
 
 
EBITA
    70.9       50.6 %     67.0       56.3 %     71.2       61.0 %
Misc. Non-op. Inc./Exp. (excl. Investm. Income)
    -0.2       -0.1 %     -0.3       -0.3 %     -0.4       -0.3 %
 
   
 
     
 
     
 
     
 
     
 
     
 
 
EBIT
    70.7       50.5 %     66.7       56.0 %     70.8       60.6 %
 
   
 
     
 
     
 
     
 
     
 
     
 
 

In the year 2003, RPR Deutschland achieved sales revenues of EUR 117m. Thus, sales dropped by 1.9 % compared to the year 2002, and the sales revenues in the year 2002 dropped by 14.9% compared to the year before. The decline in sales between the years 2002 and 2003 was mainly due to the drop in sales to Aventis Germany as a result of the decrease in demand for non-prescription drugs related to the cost saving measures in the German health sector.

Licenses granted for some OTC product segments (Nattermann OTC line) to MCM Klosterfrau GmbH resulted in a significant increase in external sales in 2003 at the expense of the sales to Aventis Deutschland, resulting in a significant improvement of the gross margin compared to previous year levels. However, the positive effects were partly compensated by lower other revenue from operation, increased general administration, research and development cost and restructuring cost.

The other operating income in the overall result includes both license income from the granting of product rights and mainly proceeds from the business lease agreement between Rhône-Poulenc Rorer Arzneimittel GmbH and Aventis Deutschland existing since the year 1999. Based on this agreement, Rhône-Poulenc Rorer Arzneimittel GmbH transferred the distribution rights for various products to Aventis Deutschland and receives a percentage share in the sales in return for granting these rights. The decline in other revenues from operation in 2003

72


 

corresponds to the license granted to MCM Klosterfrau GmbH for the Nattermann OTC line because the company lease agreement with Aventis Deutschland was canceled for these products and lower receipts were compensated in part only by the corresponding license income.

The general administration cost in the year 2003 results from costs in connection with patent rights acquired by Aventis Behring GmbH in the year 2002. The other general administration cost basically arose from labor cost in connection with the performance of holding functions for Rhône-Poulenc Rorer Deutschland GmbH.

The increase in distribution cost from 2001 to 2002 mainly resulted from the assumption of the marketing activities for the product Essentiale® (metabolism). Lower expenses were incurred in this respect in the subsequent year, therefore, distribution cost was lower in 2003 than in the year before.

The research and development cost basically refers to product maintenance expenses for the OTC drugs which have borne by A. Nattermann & Cie. GmbH since the granting of licenses for the Nattermann OTC line. Until the distribution activities for these products were transferred, the product development costs were taken over by Aventis Deutschland.

The restructuring cost was caused by an early retirement program for the personnel of A. Nattermann & Cie. GmbH that was affected by the license granted for the distribution of the Nattermann OTC line.

For these reasons, the EBIT increased by 6.1 % from EUR 67m in the year 2002 to EUR 71m in 2003.

73


 

The financial plan for the years 2004-2007 and the perpetuity can be described as follows:

                                                                                 
            in % of           in % of           in % of           in % of           in % of
mEUR
  2004
  revenues
  2005
  revenues
  2006
  revenues
  2007
  revenues
  Perpetuity
  revenues
Sales revenues
    104.8       100.0 %     102.3       100.0 %     98.8       100.0 %     98.6       100.0 %     100.0       100.0 %
Cost of goods sold
    -76.7       -73.2 %     -74.8       -73.1 %     -71.8       -72.7 %     -70.3       -71.3 %     -72.0       -72.0 %
 
   
 
     
 
     
 
     
 
     
 
     
 
     
 
     
 
     
 
     
 
 
Gross margin
    28.1       26.8 %     27.5       26.9 %     27.0       27.3 %     28.3       28.7 %     28.0       28.0 %
Other operating income, net
    44.9       42.8 %     43.7       42.7 %     58.3       59.0 %     69.3       70.3 %     70.0       70.0 %
General Administration cost
    -0.8       -0.8 %     -1.0       -1.0 %     -1.0       -1.0 %     -1.0       -1.0 %     -1.0       -1.0 %
Selling & Distribution cost
    -6.0       -5.7 %     -4.9       -4.8 %     -4.6       -4.7 %     -4.7       -4.8 %     -4.5       -4.5 %
Research & Development cost
    -1.4       -1.3 %     -1.4       -1.4 %     -0.8       -0.8 %     -0.8       -0.8 %     -1.0       -1.0 %
Restructuring cost
    -4.1       -3.9 %     -0.7       -0.7 %     0.0       0.0 %     0.0       0.0 %     0.0       0.0 %
 
   
 
     
 
     
 
     
 
     
 
     
 
     
 
     
 
     
 
     
 
 
EBITA
    60.7       57.9 %     63.2       61.8 %     78.9       79.9 %     91.1       92.4 %     91.5       91.5 %
Misc. Non-op. Inc./Exp. (excl. Investm. Income)
    -1.4       -1.3 %     -0.1       -0.1 %     -0.1       -0.1 %     -0.1       -0.1 %     0.2       0.2 %
 
   
 
     
 
     
 
     
 
     
 
     
 
     
 
     
 
     
 
     
 
 
EBIT
    59.3       56.6 %     63.1       61.7 %     78.8       79.8 %     91.0       92.3 %     91.7       91.7 %
 
   
 
     
 
     
 
     
 
     
 
     
 
     
 
     
 
     
 
     
 
 

Based on a sales volume of EUR 117m in the year 2003, sales will presumably decline to EUR 99m in the year 2006. In 2006 and thereafter, the sales development of RPR Deutschland will presumably be steady. The slight decline is primarily due to the reassignment of production capacities in favor of the production of strategic products on behalf of Aventis Deutschland and the resulting need to reduce subcontract work for external pharmaceutical companies and a decline in sales of non-prescription drugs to third parties. The production of the OTC products distributed by Aventis Deutschland for which no license has been granted accounts for the major part of the sales volume of RPR Deutschland. Of special importance for the main customer, Aventis France, are the products Essentiale® (liver therapeutic), Doliprane® (arthritis/osteoporosis), Bronchicum® (respiratory diseases/allergies), Biovit®/Biovital® (nutrition supplement/vitamins) and Bronchokod® (respiratory diseases/allergies). Based on the expectation that there will not be any significant changes within the product portfolio after the year 2007, a sustainably achievable sales volume of EUR 100m is assumed.

The gross margin will increase slightly from 26.8 % in 2004 to 26.9 % in 2005 and to 27.3 % in 2006, whereas it will rise to 28.7 % in the subsequent year due to a further reduction of low-margin contract production in favor of products manufactured on behalf of Aventis. In the detailed planning period, the operative result will mainly be characterized by rising proceeds from the business lease with Aventis Deutschland which are mainly originated by the increasing significance of the strategic products Lovenox/Clexane® (thrombosis/cardiology) and

74


 

Taxotere® (oncology). The EBIT of EUR 59m in the year 2004 is anticipated to improve to EUR 91m in 2007 in connection with the end of the restructuring programs in the year 2005 and fairly steady general administration and distribution overheads during the detailed planning period.

Due to the anticipated stable course of business in the production of OTC drugs, the EBIT margin will be considerably influenced by proceeds from the business lease from the year 2007 onward. In connection with the analysis of the sales development of the strategic products of Aventis Deutschland, the long-term income of RPR Deutschland is expected to amount to EUR 70m. A sustainable structure based on the development during the detailed planning period is derived for the expense items, resulting in an EBIT of EUR 92m and an EBIT margin of 91.7 %, respectively, in the perpetuity.

2.3 Aventis France

As the most important operative company in France, Aventis Pharma S.A., whose registered offices are in Antony near Paris, comprises the production, marketing and, through its subsidiaries, the distribution of pharmaceutical products. Research and development activities are performed as well. Research centers within the Aventis Group for the therapeutic fields of oncology, infectious diseases as well as neurodegenerative diseases such as Alzheimer’s and Parkinson’s are located in France in particular.

75


 

The following 100% subsidiaries are contained in the financial plan of Aventis Pharma S.A. in addition to the company itself, in which Aventis Pharma S.A. holds an interest as follows:

                 
Company
  Country
  Interest in %
Aventis Intercontinental
  France     100.00 %
Aventis Pharma Distriservices
  France     100.00 %
Aventis Pharma Le Trait
  France     0.00 %
Aventis Pharma Participations
  France     98.51 %
Aventis Pharma Recherche-Développement
  France     100.00 %
Aventis Pharma Spécialités
  France     100.00 %
Aventis Principes Actifs Pharmaceutiques
  France     100.00 %
Aventis Propharm
  France     100.00 %
Bottu
  France     100.00 %
Centelion S.A.S.
  France     100.00 %
Laboratoire Aventis
  France     100.00 %
Marion Merrell S.A.
  France     0.00 %
Rhône-Poulenc Biochimie
  France     0.00 %
Rhône-Poulenc Rorer Santé
  France     100.00 %
Theraplix
  France     100.00 %
Valori 5
  France     100.00 %

Aventis Pharma S.A. and the companies listed in the table above, with the exception of Aventis Pharma Le Trait, Aventis Pharma Participations, Marion Merrell, and Rhône-Poulenc Biochimie will be collectively referred to as “Aventis France” hereinafter.

The companies Aventis Pharma Le Trait, Marion Merrell, Rhône-Poulenc Biochimie and Aventis Pharma Participations, which are included in the financial plan of Aventis France, were also eliminated there due to the different shareholders. The proportionate earnings of Aventis Pharma Le Trait and of Marion Merrell S.A. were included in the valuation as dividend payments to Aventis, Inc., USA or Merrell Pharmaceuticals, Inc., USA, which hold these investments. By contrast, Rhône-Poulenc Biochimie is held directly by Aventis, France. For this reason, its dividend payments were taken into account in the valuation. Aventis Pharma Participations will be described separately in Section III 3.1.2.2, Aventis Particpations.

76


 

The adjusted profit and loss statement of Aventis France for the years 2001 to 2003 can be described as follows:

                                                 
            in % of           in % of           in % of
mEUR
  2001
  revenues
  2002
  revenues
  2003
  revenues
Sales revenues
    4,450.6       100.0 %     4,998.7       100.0 %     5,169.6       100.0 %
Cost of goods sold
    -2,152.0       -48.4 %     -2,464.0       -49.3 %     -2,486.0       -48.1 %
 
   
 
     
 
     
 
     
 
     
 
     
 
 
Gross margin
    2,298.6       51.6 %     2,534.7       50.7 %     2,683.6       51.9 %
Other operating income, net
    -88.5       -2.0 %     -103.4       -2.1 %     17.9       0.3 %
General Administration cost
    -188.0       -4.2 %     -243.6       -4.9 %     -253.5       -4.9 %
Selling & Distribution cost
    -690.0       -15.5 %     -734.4       -14.7 %     -706.3       -13.7 %
Research & Development cost
    -695.1       -15.6 %     -675.4       -13.5 %     -675.3       -13.1 %
Restructuring cost
    -27.6       -0.6 %     4.0       0.1 %     -119.8       -2.3 %
 
   
 
     
 
     
 
     
 
     
 
     
 
 
EBITA
    609.4       13.7 %     781.9       15.6 %     946.6       18.3 %
Misc. Non-op. Inc./Exp. (excl. Investm. Income)
    -75.1       -1.7 %     -71.1       -1.4 %     -54.9       -1.1 %
 
   
 
     
 
     
 
     
 
     
 
     
 
 
EBIT
    534.3       12.0 %     710.8       16.0 %     891.7       20.0 %
 
   
 
     
 
     
 
     
 
     
 
     
 
 

This profit and loss statement includes all subsidiaries and their participations operating in the French pharmaceutical business from 2001 to 2003. In the years 2001 to 2003 there was a simplification of the participation structure in France as a result of mergers and other reorganizations of subsidiaries; however, the overall commercial unit Aventis France, which was used as a basis for the values of the past, is comparable to the companies listed in the financial plan.

The most important adjustments in the year 2003 affected the internal price adjustments for deliveries of the product Lovenox®/Clexane® (thrombosis/cardiology) to Aventis USA and for deliveries of products by Aventis Deutschland. In the years 2002 and 2003, the internal price adjustments were corrected by the products delivered to Aventis Pharma Ltd., Japan. In addition, one-time effects in the years 2001 and 2002 were corrected which mainly referred to the amortization of real estates as well as expenses in connection with legal disputes.

In the year 2003, Aventis France achieved sales revenues of EUR 5,170m, corresponding to a 3.4 % increase compared to the year before. In the year 2002, the sales revenue improved by 12.3 % to EUR 4,999m compared to the year before. The sales increase was dominated by rising sales of the strategic products Taxotere® (oncology), Ketek® (antiinfectants) and Delix®/Tritace® (thrombosis/cardiology) to companies within the Aventis group, especially in

77


 

the USA. The background of the moderate growth in the year 2003 as compared to the year before can be mainly explained by a sales decline of Delix®/Tritace® (thrombosis/cardiology) on the French market, and of the active substance Tradolapril® (thrombosis/cardiology) to other companies within the Aventis group.

The lower gross margin of 50.7 % in the year 2002 compared to the year before is caused by a decrease in the launching cost for Ketek® (antiinfectants) included in the cost of production. The slight increase in the gross margin to 51.9 % in the year 2003 can be mainly traced back to the internal price adjustments for the product Lovenox®/Clexane® (thrombosis/cardiology) and its sales growth. This effect was counterfeited by the price reductions for the drug Doliprane® (arthritis/osteoporosis) and the declining margin for actives such as Trandolapril (thrombosis/cardiology) and Trimegestone (arthritis/osteoporosis).

The other operating income dropped from EUR -89m in the year 2001 to EUR -103m in 2002. This development is basically due to cost in connection with the pending lawsuit against Bristol-Myers Squibb as well as a higher utilization of the services rendered within the Aventis group which could be compensated in part only by an increased license income from Lovenox®/Clexane® (thrombosis/cardiology) and Taxotere® (oncology) as well as earnings from hedging of currency transactions. The increase in the other earnings from operation in the year 2003 to EUR 18m primarily results from increasing profits from currency transactions and the sale of various products, such as Synercid® (antiinfectants) and Delursan® (diabetes/metabolism). Furthermore, liability reserves with respect to the lawsuit with Bristol-Myers Squibb which was concluded in the meantime were retransferred, and payments for inter-group services were significantly lower.

Increased administration expenses in the year 2002 are primarily due to an increase in the maintenance cost and amortization of the computer systems of Aventis France. Furthermore, the administration cost was influenced in the year 2003 by the “Taxe Professionelle” a French community tax for fixed assets.

The restructuring cost in the values for the past mainly refer to expenses in connection with the combination of Hoechst AG and Rhône-Poulenc S.A., France, in the year 2001 and the restructuring of the research and development activities in 2003.

The rise in the EBIT in the year 2002 was originated by the significant sales growth and the falling expense ratios for distribution and research and development. A further reduction of these cost items and a slight increase in the gross margin led to an additional significant improvement of the EBIT in 2003. Thus, the EBIT increased from EUR 534m in the year 2001 to EUR 892m in the year 2003.

78


 

The 2004-07 financial plan and the perpetuity can be described as follows:

                                                                                 
            in % of           in % of           in % of           in % of           in % of
mEUR
  2004
  revenues
  2005
  revenues
  2006
  revenues
  2007
  revenues
  Perpetuity
  revenues
Sales revenues
    4,745.3       100.0 %     5,015.0       100.0 %     5,330.9       100.0 %     5,494.7       100.0 %     5,700.0       100.0 %
Cost of goods sold
    -2,616.2       -55.1 %     -2,879.4       -57.4 %     -3,145.4       -59.0 %     -3,253.4       -59.2 %     -3,350.0       -58.8 %
 
   
 
     
 
     
 
     
 
     
 
     
 
     
 
     
 
     
 
     
 
 
Gross margin
    2,129.1       44.9 %     2,135.6       42.6 %     2,185.5       41.0 %     2,241.3       40.8 %     2,350.0       41.2 %
Other operating income, net
    549.5       11.6 %     580.1       11.6 %     653.6       12.3 %     754.1       13.7 %     800.0       14.0 %
General Administration cost
    -282.4       -6.0 %     -281.0       -5.6 %     -292.6       -5.5 %     -294.4       -5.4 %     -310.0       -5.4 %
Selling & Distribution cost
    -728.5       -15.4 %     -761.9       -15.2 %     -801.7       -15.0 %     -862.2       -15.7 %     -870.0       -15.3 %
Research & Development cost
    -640.1       -13.5 %     -653.5       -13.0 %     -672.8       -12.6 %     -702.7       -12.8 %     -750.0       -13.2 %
Restructuring cost
    -66.6       -1.4 %     -31.9       -0.6 %     0.0       0.0 %     -0.8       0.0 %     0.0       0.0 %
 
   
 
     
 
     
 
     
 
     
 
     
 
     
 
     
 
     
 
     
 
 
EBITA
    961.0       20.3 %     987.4       19.7 %     1,072.0       20.1 %     1,135.3       20.7 %     1,220.0       21.4 %
Misc. Non-op. Inc./Exp. (excl. Investm. Income)
    404.7       8.5 %     14.4       0.3 %     -50.7       -1.0 %     -51.0       -0.9 %     -55.0       -1.0 %
 
   
 
     
 
     
 
     
 
     
 
     
 
     
 
     
 
     
 
     
 
 
EBIT
    1,365.7       28.8 %     1,001.8       20.0 %     1,021.3       19.2 %     1,084.3       19.7 %     1,165.0       20.4 %
 
   
 
     
 
     
 
     
 
     
 
     
 
     
 
     
 
     
 
     
 
 

Based on a sales volume of EUR 5,170m in the year 2003, sales will presumably drop to EUR 4,745m in the year 2004. This decline results from the transfer of responsibility for manufacturing and marketing of Taxotere® (oncology) from Aventis France to Aventis (Dagenham) Ltd., United Kingdom, from 2004 onward. As a consequence, Aventis France has earned income from licenses since the year 2004 instead of the sales revenues from sales to other companies of the Aventis group which is recognized in the other revenues from operation. Sales are expected to rise to EUR 5,495m during the detailed planning period between the years 2004 and 2007. This corresponds to an average annual sales growth of approx. 5.0%. While the sales revenues from product sales at the French market will grow only moderately during the detailed planning period, the overall growth will mainly result from sales within the Aventis group due to rising sales of the products Lovenox®/Clexane® (thrombosis/cardiology) and Ketek® (antiinfectants) in the USA. For the sustainable result in the perpetuity, the products with long-term patent validity are decisive. These include, in particular, Lovenox®/Clexane® (thrombosis/cardiology), Ketek® (antiinfectants), Lantus® (diabetes/metabolism) and Taxotere® (oncology) which are expected to continue to grow after the year 2007. The year 2007 can be considered to be representative with respect to the future ratio of sales with companies within the Aventis groups and third parties. Therefore, a sustainable sales volume of EUR 5,700m is assumed for the perpetuity from 2008 onwards.

79


 

The cost of goods sold will presumably rise from EUR 2,486m in the year 2003 to EUR 2,616m in the year 2004 and EUR 3,253m at the end of the year 2007. During the detailed planning period, a constant increase in the cost of production from 55.1 % of the sales revenues in the year 2004 to 59.2 % in the year 2007 was revealed. This can be traced by the increased sales from deliveries to other companies within the Aventis group relative to the total sales. As for the sales revenues, it is to be assumed that this relationship between the cost of production in the year 2007 with respect to the ratio between external and internal sales will remain constant in the future. For the perpetuity, therefore, a sustainable amount of EUR 3,350m was assumed. Due to the rising cost of production during the detailed planning period, the gross margin will drop from 44.9 % in 2004 to an anticipated 40.8 % in 2007.

The other operating income mainly includes license income as well as marketing, research and development allocations within the Aventis group. The rise during the detailed planning period is mainly due to increased license fee proceeds for the product Taxotere® (oncology) from Aventis (Dagenham) Ltd., United Kingdom, as well as other products from companies within the Aventis group for which one of the subsidiaries of Aventis Pharma S.A. holds the product rights.

The increase in general administrative cost to EUR 282m in the year 2004 is due to higher expenses for the “Organic Tax” to be paid by French companies depending on their sales revenues in order to finance the social security system. The other revenues from operation and the general administration cost were assumed to rise constantly at rates comparable to the previous years on a sustainable basis.

The distribution cost in relation to the sales revenue is expected to remain constant during the detailed planning period, with the exception of slightly increased expenses in 2007. The background of this slight increase is the planned introduction of new products or indications of existing products. With respect to the development of distribution cost, it is assumed that they will drop to the level of preceding years.

The research and development cost will rise throughout the entire detailed planning period. Positive effects will be yielded by the planned restructuring of the research and development activities and the relocation of the Romainville research location to Vitry, and the research and development costs will decline as a result of this relocation compared to the sales. The expense rate was assumed to develop in analogy to the years before in the time after 2007.

The restructuring expenses refer to a redesign of Aventis France and its research and development activities. The redesigns will be completed in the year 2005. For this reason, no further major restructuring cost was planned for the time after 2005.

80


 

The miscellaneous non-operative income/expenses mainly comprise payments for services rendered within the group, costs of the forfeiture of claims, and the profits from the sale of the product Campto® (oncology) to Pfizer in 2004.

Due to the profits from sales reflected in the other revenues/expenses, the EBIT margin for the year 2004 is 28.8 %, and thus significantly higher than in the other years of the detailed planning period. Further profits from the disposal of intangible assets in 2005 have the effect that the EBIT margin will be slightly above that of the years 2006 and 2007, reaching 20.0%. The sales and expense types are extrapolated on a sustainable basis as a result of the assumptions described above, leading to a sustainable EBIT of EUR 1,165m corresponding to an EBIT margin of 20.4 % in the perpetuity.

2.4 Aventis in the UK

2.4.1 Aventis UK

The business activity of Aventis Pharma Holdings Ltd., whose registered offices are in West Malling near London, United Kingdom, comprises the management of companies primarily engaged in the production, marketing, and distribution of pharmaceutical products. Furthermore, Aventis works in the field of research and development in the UK, both in the course of clinical studies for the approval of new products in the UK and under contracts with other companies of the group for early product development stages.

The following 100% subsidiaries are contained in the financial plan of Aventis Pharma Holdings Ltd. in addition to the company itself, in which Aventis Pharma Holdings Ltd. holds an interest as follows:

81


 

                 
Company
  Country
  Interest in %
Aventis Investments Ltd.
  United Kingdom     100.00 %
Aventis Pharma (UK) Investments Ltd.
  United Kingdom     100.00 %
Aventis Pharma Ltd.
  United Kingdom     100.00 %
Fisons Finance AG
  United Kingdom     100.00 %
Fisons Ltd.
  United Kingdom     100.00 %
Fisons Overseas Holdings Ltd.
  United Kingdom     100.00 %
HMR AG Investments Ltd.
  United Kingdom     0.00 %
HMR Investments Ltd.
  United Kingdom     0.00 %
Hoechst Marion Roussel Ltd.
  United Kingdom     100.00 %
May and Baker Ltd.
  United Kingdom     100.00 %
Pharmidex Ltd.
  United Kingdom     0.00 %
Rhone-Poulenc Rorer Ltd.
  United Kingdom     100.00 %
Rhone-Poulenc Rorer Holdings Ltd.
  United Kingdom     100.00 %
Rorer (UK) Ltd.
  United Kingdom     100.00 %
Rorer Health Care Holdings Ltd.
  United Kingdom     100.00 %
Rorer Health Care Ltd.
  United Kingdom     100.00 %
Rorer Pharmaceuticals Ltd.
  United Kingdom     100.00 %
Roussel Laboratories Ltd.
  United Kingdom     0.00 %
Uclaf Ltd.
  United Kingdom     0.00 %
VG Instruments Group Ltd.
  United Kingdom     100.00 %

Aventis Pharma Holdings Ltd. and the companies listed in the table above, with the exception of the companies Roussel Laboratories Ltd., Uclaf Ltd., Pharmidex Investments Ltds., HMR Investments Ltd. and HMR AG Investments Ltd. will be collectively referred to as “Aventis UK” hereinafter.

Although the companies Roussel Laboratories Ltd., Uclaf Ltd., Pharmidex Ltd., HMR Investments Ltd. and HMR AG Investments Ltd. are included in the financial plan of Aventis UK, these companies had to be eliminated from the financial plan of Aventis UK due to the different shareholders. The proportionate earnings of Roussel Laboratories Ltd., Uclaf Ltd. and Pharmidex Ltd. were included in the valuation as dividend payments to Aventis Pharma S.A.,

82


 

France, and to Sofir S.A., Switzerland. The proportionate earnings of HMR Investments Ltd. were distributed as a dividend to Merrell Pharmaceuticals, Inc., USA, and the proportionate earnings of HMR AG Investments Ltd. as a dividend to Aventis Pharma Holding GmbH.

In order to ensure that the values for the past are comparable to the Aventis UK financial plan, the oncology division transferred to Aventis (Dagenham) Ltd., UK, effective January 1, 2004, (also refer to Section III 2.4.2, Aventis Dagenham) was eliminated from the profit and loss statement for the years 2001 to 2003, so that these are pro-forma values.

The adjusted pro-forma profit and loss statement for the years 2001 to 2003 can be described as follows:

                                                 
            in % of           in % of           in % of
mGBP
  2001
  revenues
  2002
  revenues
  2003
  revenues
Sales revenues
    410.1       100.0 %     438.4       100.0 %     488.3       100.0 %
Cost of goods sold
    -256.8       -62.6 %     -340.1       -77.6 %     -361.7       -74.1 %
 
   
 
     
 
     
 
     
 
     
 
     
 
 
Gross margin
    153.3       37.4 %     98.3       22.4 %     126.6       25.9 %
Other operating income, net
    0.8       0.2 %     25.1       5.7 %     24.7       5.1 %
General Administration cost
    -15.0       -3.7 %     -5.8       -1.3 %     -15.8       -3.2 %
Selling & Distribution cost
    -57.6       -14.0 %     -70.4       -16.1 %     -81.7       -16.7 %
Research & Development cost
    -22.2       -5.4 %     -23.1       -5.3 %     -17.6       -3.6 %
Restructuring cost
    0.0       0.0 %     0.9       0.2 %     -7.3       -1.5 %
 
   
 
     
 
     
 
     
 
     
 
     
 
 
EBITA
    59.3       14.5 %     25.0       5.7 %     28.9       5.9 %
Misc. Non-op. Inc./Exp. (excl. Investm. Income)
    -4.1       -1.0 %     -4.5       -1.0 %     -3.6       -0.7 %
 
   
 
     
 
     
 
     
 
     
 
     
 
 
EBIT
    55.2       13.5 %     20.5       4.7 %     25.3       5.2 %
 
   
 
     
 
     
 
     
 
     
 
     
 
 

This profit and loss statement includes all subsidiaries operating in the British pharmaceutical business from 2001 to 2003 as well as their investments (with the exception of the business that was transferred to Aventis (Dagenham) Ltd., United Kingdom, effective January 1, 2004 and will be dealt with separately in Section III 2.4.2 Aventis Dagenham). In the years 2001 to 2003 there was a simplification of the participation structure, mainly due to company law restructuring of subsidiaries in the UK, however, the overall commercial unit Aventis UK, which was used as a basis for the values of the past, is comparable to the companies listed in the financial plan.

The most important corrections affected internal price adjustments for the products Delix®/Tritace® (thrombosis/cardiology) and Taxotere® (oncology) in 2002 and 2003.

83


 

Furthermore, one-time effects in 2003 from taking over the launching cost for Lantus® (diabetes/metabolism) were distributed to 2002 and 2003 on an accrual basis. The profit gained from the disposal of the North American distribution rights for the products Intal® (respiratory diseases/allergies) and Tilade® (respiratory diseases/allergies) to King Pharmaceuticals, Inc., was eliminated in 2002. In addition, the purchase of new molecules in the years 2001 and 2002 as well as the sale of the product rights for Temadol® (oncology) and Tilavist® (respiratory diseases/allergies) were eliminated.

In the financial year 2003, Aventis UK achieved sales revenues amounting to GBP 488m. Thus, sales rose by 11.4 % compared to the year 2002, and the sales revenues in the year 2002 increased by 6.9 % compared to the year before. The sales growth in the past was primarily caused by an increase in the quantity of the product Delix®/Tritace® (thrombosis/cardiology) sold. The gross margin dropped from 37.4 % in 2001 to 22.4 % in 2002. This decline was due to higher license fees payable within the Aventis group for the product Nasacort® (respiratory diseases/allergies). In the year 2003, the gross earnings rose to GBP 127m, corresponding to a gross margin of 25.9 %.

The other operating income increased from GBP 1m in the year 2001 to GBP 25m in 2002. This development basically results from a lower utilization of internal services in the year 2001. The year 2002 was primarily influenced by higher license income and by earnings from the hedging of currency transactions. With GBP 25m, the other earnings from operation remained at the same level in the year 2003.

The EBIT dropped from EUR 55m or an EBIT margin of 13.5% in the year 2001 to EUR 25m in 2003, corresponding to an EBIT margin of 5.2%.

84


 

The 2004-07 financial plan and the perpetuity can be described as follows:

                                                                                 
            in % of           in % of           in % of           in % of           in % of
mGBP
  2004
  revenues
  2005
  revenues
  2006
  revenues
  2007
  revenues
  Perpetuity
  revenues
Sales revenues
    364.6       100.0 %     350.9       100.0 %     384.7       100.0 %     434.6       100.0 %     450.0       100.0 %
Cost of goods sold
    -235.1       -64.5 %     -229.0       -65.3 %     -245.2       -63.7 %     -270.4       -62.2 %     -247.0       -54.9 %
 
   
 
     
 
     
 
     
 
     
 
     
 
     
 
     
 
     
 
     
 
 
Gross margin
    129.5       35.5 %     121.9       34.7 %     139.5       36.3 %     164.2       37.8 %     203.0       45.1 %
Other operating income, net
    41.2       11.3 %     9.7       2.8 %     -10.8       -2.8 %     -10.8       -2.5 %     -11.0       -2.4 %
General Administration cost
    -11.7       -3.2 %     -10.8       -3.1 %     -11.2       -2.9 %     -10.9       -2.5 %     -11.0       -2.4 %
Selling & Distribution cost
    -85.8       -23.5 %     -93.4       -26.6 %     -95.3       -24.8 %     -105.2       -24.2 %     -109.0       -24.2 %
Research & Development cost
    -14.4       -3.9 %     -16.9       -4.8 %     -18.8       -4.9 %     -19.2       -4.4 %     -20.0       -4.4 %
Restructuring cost
    -9.9       -2.7 %     -2.0       -0.6 %     0.0       0.0 %     0.0       0.0 %     0.0       0.0 %
 
   
 
     
 
     
 
     
 
     
 
     
 
     
 
     
 
     
 
     
 
 
EBITA
    48.9       13.4 %     8.5       2.4 %     3.4       0.9 %     18.1       4.2 %     52.0       11.6 %
Misc. Non-op. Inc./Exp. (excl. Investm. Income)
    -4.6       -1.3 %     -3.4       -1.0 %     -3.7       -1.0 %     -4.3       -1.0 %     -4.3       -1.0 %
 
   
 
     
 
     
 
     
 
     
 
     
 
     
 
     
 
     
 
     
 
 
EBIT
    44.3       12.2 %     5.1       1.5 %     -0.3       -0.1 %     13.8       3.2 %     47.7       10.6 %
 
   
 
     
 
     
 
     
 
     
 
     
 
     
 
     
 
     
 
     
 
 

Based on a sales volume of GBP 488m in the year 2003, sales will presumably decline to GBP 365m in the year 2004. The decline in sales in 2004 results from the lapse of the patent for the drug Delix®/Tritace® (thrombosis/cardiology) in the beginning of that year. After the year 2004, a steady sales growth over the detailed planning period is envisaged, reaching GBP 435m in the year 2007. This corresponds to an average annual sales growth of approx. 6.0 %. The growth will primarily result from increased sales of the strategic products Actonel® (arthritis/osteoporosis), Lovenox®/Clexane (thrombosis/cardiology) and Taxotere® (oncology) on the UK market. Moreover, the introduction of the products Apidra® (diabetes/metabolism), Actonel CombiC® (arthritis/osteoporosis) and U/haler Combi® (respiratory diseases/allergies) in the year 2005 will lead to growing sales in the detailed planning period.

For the sustainable sales, the products with long-term patent validity are decisive. Further growth of these products was assumed for the time after 2007 until their patent lapse. On the other hand, some products will also lose their vital patent protection which will lead to a strong decline for these drugs, due to competition by generics. For the perpetuity, a sustainable sales volume of GBP 450m is assumed.

The gross margin is expected to grow from 25,9 % in the year 2003 to 35.5 % in 2004. It will initially drop to 34.7 % in the year 2005 before rising to 37.8 % by the end of the year 2007, driven by the introduction of the products Apidra® (diabetes/metabolism), Actonel Combi C®

85


 

(osteoporosis) and Ultrahaler Combi® (respiratory diseases/allergies) in the year 2005 on the UK market. Due to the specialization of production at the location Holmes Chapel, a distinct improvement of the gross margin is expected. For the perpetuity, therefore, an amount of GBP 203m was derived, corresponding to a gross margin of 45.1%.

The other operating income basically consist of license and commission income, income from service agreements as well as profits and losses from currency deals. They will fall from GBP 41m in the year 2004 to GBP -11m in the years 2006 and 2007. This is mainly due to the declining reimbursements for the launching cost for Lantus® (diabetes/metabolism). For the perpetuity in the year 2008 and thereafter, a level comparable to the years 2006 and 2007 is assumed.

The general administration cost in the amount of GBP 12m in 2004 and GBP 11m in 2007 remain nearly constant during the detailed planning period. As no diverging development can be anticipated in the future, it was assumed to be stable.

The distribution cost in relation to the sales revenue is expected to remain constant during the entire detailed planning period, with the exception of 2005. The increase in the year 2005 is caused by the launch of the products Apidra® (diabetes/metabolism), Actonel CombiC® (arthritis/osteoporosis) and Ultrahaler Combi® (respiratory diseases/allergies) on the UK market. As the distribution cost is related to the sales revenues, a matching development was assumed for this item in the perpetuity.

The restructuring expenses of GBP 10m and GBP 2m in the years 2004 and 2005, respectively, refer to the specialization of the production location Holmes Chapel. For this reason, no further cost was assumed for the perpetuity.

The EBIT will drop from GBP 44m in the year 2004 to GBP 0m in the year 2006 and will rise to GBP 14m in the year 2007. The reasons for this development mainly lie in the other revenues from operation and the clear increase in the gross result in the year 2007. For the perpetuity, an EBIT of GBP 48m is assumed.

2.4.2 Aventis Dagenham

Aventis (Dagenham) Ltd., whose registered offices are in West Malling near London, United Kingdom (hereinafter “Aventis Dagenham”) assumed responsibility for the worldwide manufacturing and distribution of oncology products from Aventis France effective January 1, 2004. Aventis Dagenham is especially responsible for the manufacturing and distribution of the product Taxotere® (oncology). Aventis France granted Aventis Dagenham a production and sales license for this product against payment of license fees based.

86


 

Furthermore, Aventis Dagenham manufactures the product Campto® (oncology) on behalf of Pfizer under a works contract. Campto® (oncology) was sold by Aventis Pharma S.A., France, to Pfizer effective September 30, 2004. Contract production on behalf of Pfizer is contractually limited to the time between October 2004 and December 2007.

No other company is contained in the financial plan of Aventis Dagenham in addition to the company itself.

Aventis Dagenham was established on November 25, 2003. For this reason, pro-forma values were determined for the comparative periods of the years 2001 and 2003 which were eliminated accordingly from the profit and loss statements of Aventis UK.

                                                 
            in % of           in % of           in % of
mGBP
  2001
  revenues
  2002
  revenues
  2003
  revenues
Sales revenues
    391.4       100.0 %     468.7       100.0 %     550.1       100.0 %
Cost of goods sold
    -285.4       -72.9 %     -333.5       -71.2 %     -390.8       -71.0 %
 
   
 
     
 
     
 
     
 
     
 
     
 
 
Gross margin
    106.0       27.1 %     135.2       28.8 %     159.3       29.0 %
Other operating income, net
    2.5       0.6 %     -0.8       -0.2 %     -5.8       -1.1 %
General Administration cost
    0.0       0.0 %     0.7       0.1 %     0.0       0.0 %
Selling & Distribution cost
    -60.7       -15.5 %     -71.5       -15.3 %     -87.7       -15.9 %
Research & Development cost
    0.0       0.0 %     0.0       0.0 %     0.0       0.0 %
Restructuring cost
    0.0       0.0 %     0.0       0.0 %     0.0       0.0 %
 
   
 
     
 
     
 
     
 
     
 
     
 
 
EBITA
    47.8       12.2 %     63.6       13.6 %     65.8       12.0 %
Misc. Non-op. Inc./Exp. (excl. Investm. Income)
    0.0       0.0 %     0.0       0.0 %     0.0       0.0 %
 
   
 
     
 
     
 
     
 
     
 
     
 
 
EBIT
    47.8       12.2 %     63.6       13.6 %     65.8       12.0 %
 
   
 
     
 
     
 
     
 
     
 
     
 
 

In the financial year 2003, Aventis Dagenham achieved sales revenues amounting to GBP 550m. Thus, sales rose by 17.4 % compared to the year 2002, and the sales revenues in the year 2002 increased by 19.7 % compared to the year before. Due to a slight decrease in cost of production in relation to sales, the gross margin rose from 27.1% in 2001 to 29.0% in 2003.

The other operating income mainly consist of license income for the product Temozolomide® (oncology), payments to Aventis France in respect of services rendered, marketing expenses on behalf of Aventis Pharma s.r.o., Czech Republic, and profits and losses from currency deals. The other revenue from operations decreased in this period from GBP 3m in 2001 to GBP -6m in 2003.

87


 

The distribution cost of Aventis Dagenham primarily consists of license fees payable to Aventis Pharma S.A., France, for the product rights relating to Taxotere® (oncology).

The EBIT margin of 12.2% in 2001 rose to 13.6% in 2002, which is mainly influenced by the higher gross margin. In the year 2003, higher license fees and the other revenues/expenses from operation have a negative effect on the EBIT margin, despite the constant gross margin which is 12.0% in 2003.

The 2004-07 financial plan and the perpetuity can be described as follows:

                                                                                 
            in % of           in % of           in % of           in % of           in % of
mGBP
  2004
  revenues
  2005
  revenues
  2006
  revenues
  2007
  revenues
  Perpetuity
  revenues
Sales revenues
    612.0       100.0 %     653.1       100.0 %     696.9       100.0 %     773.2       100.0 %     766.5       100.0 %
Cost of goods sold
    -208.9       -34.1 %     -107.1       -16.4 %     -81.6       -11.7 %     -82.3       -10.6 %     -80.0       -10.4 %
 
   
 
     
 
     
 
     
 
     
 
     
 
     
 
     
 
     
 
     
 
 
Gross margin
    403.1       65.9 %     546.0       83.6 %     615.3       88.3 %     690.9       89.4 %     686.5       89.6 %
Other operating income, net
    -7.6       -1.2 %     -7.6       -1.2 %     -7.6       -1.1 %     -7.6       -1.0 %     -8.0       -1.0 %
General Administration cost
    -1.7       -0.3 %     -1.7       -0.3 %     -1.7       -0.2 %     -1.8       -0.2 %     -2.0       -0.3 %
Selling & Distribution cost
    -320.7       -52.4 %     -434.3       -66.5 %     -488.0       -70.0 %     -545.5       -70.6 %     -530.0       -69.1 %
Research & Development cost
    0.0       0.0 %     0.0       0.0 %     0.0       0.0 %     0.0       0.0 %     0.0       0.0 %
Restructuring cost
    -12.1       -2.0 %     -7.7       -1.2 %     -5.7       -0.8 %     0.0       0.0 %     0.0       0.0 %
 
   
 
     
 
     
 
     
 
     
 
     
 
     
 
     
 
     
 
     
 
 
EBITA
    61.0       10.0 %     94.7       14.5 %     112.3       16.1 %     136.0       17.6 %     146.5       19.1 %
Misc. Non-op. Inc./Exp. (excl. Investm. Income)
    -0.4       -0.1 %     0.0       0.0 %     0.0       0.0 %     0.0       0.0 %     0.0       0.0 %
 
   
 
     
 
     
 
     
 
     
 
     
 
     
 
     
 
     
 
     
 
 
EBIT
    60.6       9.9 %     94.7       14.5 %     112.3       16.1 %     136.0       17.6 %     146.5       19.1 %
 
   
 
     
 
     
 
     
 
     
 
     
 
     
 
     
 
     
 
     
 
 

Based on a sales volume of GBP 550m in the year 2003, sales will presumably rise to GBP 612m in the year 2004. During the detailed planning period, a sales growth to GBP 773m in the year 2007 is envisaged. This corresponds to an average annual sales growth of approx. 8.1%. This development took place on the background of the strong sales increase of Taxotere® (oncology) in the detailed planning period.

For the sustainable result in the perpetuity, the products with long-term patent validity are decisive. The patent for the product Taxotere® (oncology) will lapse in the year 2010, therefore, considerable sales drops are expected for the following year, 2011 due to competition by generics. The sales volume of Taxotere® (oncology) was assumed to grow up to and including 2010. As contract production of Campto® (oncology) on behalf of Pfizer was contractually limited to the end of 2007, no sustainable sales revenue was assumed. It was assumed that a

88


 

follow-up product of Taxotere® (oncology) will be produced in the year 2011 and thereafter. For the perpetuity, therefore, a sustainable sales volume of GBP 767m is assumed.

The cost of goods sold will fall from GBP 391m in the year 2003 to GBP 209m in the year 2004. This decline can be mainly explained by the reclassification of the cost of production as distribution cost payable as license fees to Aventis France in respect of the product rights relating to Taxotere® (oncology). During the detailed planning period, a further decrease in the cost of production from 34.1 % of the sales in the year 2004 to 10.6 % in the year 2007 is revealed. This decline is due to a reclassification of some of the standard cost of the product Taxotere® (oncology) as cost of distribution. For the perpetuity, the year 2007 can be considered representative for a long-term estimate. In the sustainable assumption of the cost of production, GBP 80m is recognized. The gross margin experienced a positive development during the detailed planning period due to the strong decline in the cost of production. Especially in the year 2007, Aventis Dagenham will presumably achieve considerably higher gross earnings of GBP 691m or a gross margin of 89.4 %.

The other operating income during the detailed planning period mainly consist of payments to Aventis France in respect of services rendered and cost of marketing activities on behalf of Aventis Pharma s.r.o., Czech Republic.

The distribution cost of Aventis Dagenham primarily consists of license fees payable to Aventis Pharma S.A., France, for the product rights relating to Taxotere® (oncology). The rise in cost of distribution during the detailed planning period from GBP 321m in the year 2004 to GBP 546m in 2007 can be mainly attributed to the changed recognition of parts of the standard cost. As the distribution cost, in this case license fees, is closely related to the sales revenues, a matching development was assumed for this item in the perpetuity.

The restructuring expenses for the time period between 2004 and 2006 refer to the specialization of the Dagenham production location on oncology and steroids. In the planning period, the EBIT margin will improve continuously, which will be mainly due to the increasing gross margin. While the EBIT margin still amounts to 9.9 % in the year 2004, it will be 17.6% in the year 2007. For the perpetuity, an EBIT margin of 19.1 % was assumed, corresponding to an EBIT of GBP 147m.

89


 

2.5 Aventis Italy

The business activity of Aventis Pharma S.p.A., whose registered offices are in Lainate near Milan, Italy comprises the production, marketing and sale of pharmaceutical products. Research and development is only carried out in the course of product approvals in Italy, and is restricted to advanced phases of clinical test series.

The following 100% subsidiaries are contained in the financial plan of Aventis Pharma S.p.A. in addition to the company itself, in which Aventis Pharma S.p.A. holds an interest as follows:

                 
Company
  Country
  Interest in %
Aventis Bulk S.p.A.
  Italy     99.44 %
Biochimica del Salento S.r.l.
  Italy     100.00 %
Gruppo Lepetit S.p.A.
  Italy     99.94 %
Rorer Finanziaria S.p.A.
  Italy     1.15 %

Aventis Pharma S.p.A. and the companies listed in the table above, with the exception of Rorer Finanziaria S.p.A., will be collectively referred to as “Aventis Italy” hereinafter.

The 0.56 % interest in Aventis Bulk S.p.A. held by Aventis Pharma S.A., France, was corrected. The proportionate earnings were determined and included in the valuation as dividend payments to Aventis Pharma S.A., France.

The 0.06 % interests in Gruppo Lepetit S.p.A. held by external third parties were eliminated in the financial plan of Aventis Italy because they are held by external third parties.

Although Rorer Finanziaria S.p.A. is included in the financial plan of Aventis Italy, it was eliminated from the financial plan of Aventis Italy due to mutual interests. Its proportionate result was rather included in the valuation as a dividend to its shareholders, Aventis Pharma S.p.A., Italy, and Rhone-Poulenc Rorer Ltd., United Kingdom.

90


 

The adjusted profit and loss statement for the years 2001 to 2003 can be described as follows:

                                                 
            in % of           in % of           in % of
mEUR
  2001
  revenues
  2002
  revenues
  2003
  revenues
Sales revenues
    843.5       100.0 %     949.9       100.0 %     955.5       100.0 %
Cost of goods sold
    -387.4       -45.9 %     -470.7       -49.6 %     -476.6       -49.9 %
 
   
 
     
 
     
 
     
 
     
 
     
 
 
Gross margin
    456.1       54.1 %     479.2       50.4 %     478.9       50.1 %
Other operating income, net
    -3.5       -0.4 %     0.0       0.0 %     3.5       0.4 %
General Administration cost
    -16.7       -2.0 %     -16.0       -1.7 %     -15.0       -1.6 %
Selling & Distribution cost
    -155.7       -18.5 %     -163.6       -17.2 %     -164.1       -17.2 %
Research & Development cost
    -13.2       -1.6 %     -12.9       -1.4 %     -14.1       -1.5 %
Restructuring cost
    -10.7       -1.3 %     -0.7       -0.1 %     -5.1       -0.5 %
 
   
 
     
 
     
 
     
 
     
 
     
 
 
EBITA
    256.3       30.4 %     286.0       30.1 %     284.1       29.7 %
Misc. Non-op. Inc./Exp. (excl. Investm. Income)
    -5.0       -0.6 %     -6.4       -0.7 %     -7.2       -0.8 %
 
   
 
     
 
     
 
     
 
     
 
     
 
 
EBIT
    251.3       29.8 %     279.6       29.4 %     276.9       29.0 %
 
   
 
     
 
     
 
     
 
     
 
     
 
 

The most important adjustments of the values for the past performed for Aventis Italy refer to the internal price adjustments on an accrual basis for the product Targocid® (antiinfectants) in the year 2003. In addition, one-time sales revenues from the sale of non-strategic products to third parties were eliminated in the years 2002 and 2003.

In the financial year 2003, Aventis Italy achieved sales revenues amounting to EUR 956m. Thus, sales rose by 12.6 % compared to the year 2002, and the sales revenues in the year 2002 increased by 12.6 % compared to the year before. The years 2001 to 2003 were mainly influenced by increased sales of the strategic products on the Italian market, with high growth rates exhibited especially by the products Lovenox®/Clexane® (thrombosis/cardiology), Lantus® (diabetes/metabolism) and Taxotere® (oncology). Exports to third parties and the production of additives were characterized by increasing sales revenue from Ketek® (antiinfectant).

The decrease of the gross margin from 54.1 % of the sales revenues in the year 2001 to 50.4 % and 50.1 % in the years 2002 and 2003, respectively, was originated by declining sales prices and rising costs for the launch of new products.

The other operating income basically consist in gains and losses resulting from currency deals.

91


 

The restructuring cost of EUR 11m in 2001 results from the merger of the companies Hoechst Pharma S.p.A., Rhône-Poulenc Aventis S.p.A. and Sochimia S.r.l. into Aventis Pharma S.p.A., in the last quarter of the year 2001.

The EBIT of EUR 280m in the year 2002 slightly declined to EUR 277m in 2003. In the years 2002 and 2003, the EBIT margin basically reflects the decline of the gross earnings, which could be compensated in part only by cost saving measures taken by Aventis Italy.

The 2004-07 financial plan and the perpetuity can be described as follows:

                                                                                 
            in % of           in % of           in % of           in % of           in % of
mEUR
  2004
  revenues
  2005
  revenues
  2006
  revenues
  2007
  revenues
  Perpetuity
  revenues
Sales revenues
    997.2       100.0 %     1,048.4       100.0 %     1,103.3       100.0 %     1,181.2       100.0 %     1,250.0       100.0 %
Cost of goods sold
    -521.3       -52.3 %     -561.1       -53.5 %     -592.4       -53.7 %     -634.1       -53.7 %     -670.0       -53.6 %
 
   
 
     
 
     
 
     
 
     
 
     
 
     
 
     
 
     
 
     
 
 
Gross margin
    475.9       47.7 %     487.3       46.5 %     510.9       46.3 %     547.1       46.3 %     580.0       46.4 %
Other operating income, net
    7.3       0.7 %     2.7       0.3 %     -4.5       -0.4 %     -8.5       -0.7 %     -3.0       -0.2 %
General Administration cost
    -15.5       -1.6 %     -15.4       -1.5 %     -15.8       -1.4 %     -16.2       -1.4 %     -18.0       -1.4 %
Selling & Distribution cost
    -160.6       -16.1 %     -179.3       -17.1 %     -185.0       -16.8 %     -191.5       -16.2 %     -200.0       -16.0 %
Research & Development cost
    -18.7       -1.9 %     -21.2       -2.0 %     -21.4       -1.9 %     -19.9       -1.7 %     -20.0       -1.6 %
Restructuring cost
    -10.7       -1.1 %     -0.7       -0.1 %     0.0       0.0 %     0.0       0.0 %     0.0       0.0 %
 
   
 
     
 
     
 
     
 
     
 
     
 
     
 
     
 
     
 
     
 
 
EBITA
    277.7       27.8 %     273.4       26.1 %     284.2       25.8 %     311.0       26.3 %     339.0       27.1 %
Misc. Non-op. Inc./Exp. (excl. Investm. Income)
    -6.8       -0.7 %     -7.2       -0.7 %     -7.8       -0.7 %     -8.6       -0.7 %     -9.0       -0.7 %
 
   
 
     
 
     
 
     
 
     
 
     
 
     
 
     
 
     
 
     
 
 
EBIT
    270.9       27.2 %     266.2       25.4 %     276.4       25.1 %     302.4       25.6 %     330.0       26.4 %
 
   
 
     
 
     
 
     
 
     
 
     
 
     
 
     
 
     
 
     
 
 

Based on a sales volume of EUR 956m in the year 2003, sales will presumably rise to EUR 997m in the year 2004. It is assumed that sales will grow over the detailed planning period and will reach EUR 1,181m in 2007. The average annual sales growth of approx. 5,8 % mainly results from an above-average growth of the strategic products Lovenox®/Clexane® (thrombosis/cardiology), Lantus® (diabetes/metabolism), Ketek® (antiinfectants) and Taxotere® (oncology) on the Italian market. Moreover, the products Apidra® (diabetes/metabolism) and Exubera® (diabetes/metabolism) will be launched in Italy in the years 2005 and 2006. With respect to the sustainable result, one has to bear in mind that some products such as Amaryl® (diabetes/metabolism), Arava® (arthritis/osteoporosis), Targocid® (antiinfecants) and Delix®/Tritace® (thrombosis/cardiology) will lose their vital patent protection which will lead to a strong sales decline for these drugs, due to competition by

92


 

generics. On the other hand, the perpetuity will fundamentally depend on new products to be launched, and on products such as Lovenox®/Clexane® (thrombosis/cardiology), Ketek® (antiinfectants), Lantus® (diabetes/metabolism), Taxotere® (oncology), Copaxone® (nervous system), Nasacort® (respiratory diseases/allergies) and Tavanic® (antiinfectants) whose patents will not lapse before 2011. As a result, a sustainable sales volume of EUR 1,250m is assumed for the perpetuity.

The decrease of the gross margin from 50.1% in 2003 to 47.7% in 2004 is mainly due to an increase in prices for products purchased and increased performance of contract work. It can be assumed that this development will also continue in the following years of the detailed planning period and on a sustainable basis. The value of EUR 580m recognized as perpetuity is therefore based on the percentage levels of the year 2007.

The decline in the other operating income has several reasons. In the course of government cost-saving measures in the health sector, the “Tassa Sulle Spese Per Attività Di Promozione” was introduced in the year 2004. Accordingly, 5% of all advertising expenses must be paid into a separate fund for research, medical enlightenment and drug monitoring. This decline is mainly due to the diminishing reimbursements for the launching cost for Lantus® (diabetes/metabolism).

The distribution cost increase to 17.1% and 16.8% of the sales revenues in the years 2005 and 2006, respectively, compared to 2004 is originated by the planned launch of the products Apidra® (diabetes/metabolism) and Exubera® (diabetes/metabolism) in the years 2005 and 2006. As the distribution cost is closely related to the sales revenues, and a stable ratio between the distribution cost and the sales revenue is expected for the year 2007 and thereafter, a matching development was assumed for this item for the perpetuity.

The research and development cost increase from EUR 14m in 2003 to EUR 19m in the year 2004 is mainly caused by cost of clinical studies. For the years after that and for the sustainable result, a stable development of the research and development expenses can be expected.

The restructuring cost of EUR 11m and EUR 0.7m in the years 2004 and 2005, respectively, also relates to the cost of clinical studies which will be completed in the year 2006. For this reason, no further expenses were assumed for the perpetuity.

For the miscellaneous non-operative income/expenses, the same percentage of the sales revenues was assumed because this item can be expected to experience a stable development. The EBIT develops from EUR 271m in the year 2004, corresponding to an EBIT margin of 27.2%, to EUR 303m in 2007 or an EBIT margin of 25.6%. For the perpetuity, an EBIT margin of 26.4 % was assumed, corresponding to an EBIT of EUR 330m.

93


 

2.6 Aventis Japan

The business activity of Aventis Pharma Ltd., whose registered offices are in Tokyo, Japan (hereinafter “Aventis Japan”) comprises the production, marketing and distribution of pharmaceutical products. Furthermore, research and development are conducted by Aventis Japan in the framework of group contracts.

No other company is contained in the financial plan of Aventis Japan in addition to the company itself.

The adjusted profit and loss statement for the years 2001 to 2003 can be described as follows:

                                                 
            in % of           in % of           in % of
mJPY
  2001
  revenues
  2002
  revenues
  2003
  revenues
Sales revenues
    104,385.0       100.0 %     105,510.8       100.0 %     108,644.7       100.0 %
Cost of goods sold
    -44,719.0       -42.8 %     -52,071.3       -49.4 %     -52,803.4       -48.6 %
 
   
 
     
 
     
 
     
 
     
 
     
 
 
Gross margin
    59,666.0       57.2 %     53,439.5       50.6 %     55,841.3       51.4 %
Other operating income, net
    9,837.3       9.4 %     18,861.5       17.9 %     15,501.4       14.3 %
General Administration cost
    -3,876.5       -3.7 %     -2,388.7       -2.3 %     -2,484.3       -2.3 %
Selling & Distribution cost
    -35,139.7       -33.7 %     -45,819.7       -43.4 %     -45,084.7       -41.5 %
Research & Development cost
    -15,931.7       -15.3 %     -15,717.8       -14.9 %     -11,214.6       -10.3 %
Restructuring cost
    123.9       0.1 %     0.0       0.0 %     -281.2       -0.3 %
 
   
 
     
 
     
 
     
 
     
 
     
 
 
EBITA
    14,679.3       14.1 %     8,374.8       7.9 %     12,277.9       11.3 %
Misc. Non-op. Inc./Exp. (excl. Investm. Income)
    -1,075.2       -1.0 %     -1,105.2       -1.0 %     -1,116.9       -1.0 %
 
   
 
     
 
     
 
     
 
     
 
     
 
 
EBIT
    13,604.1       13.0 %     7,269.6       6.9 %     11,161.0       10.3 %
 
   
 
     
 
     
 
     
 
     
 
     
 
 

The most important corrections refer to the elimination of the Behring business and the recording of internal price adjustments on accrual basis. Due to the worldwide sale of the Behring business under the agreement dated December 8, 2003, which showed its financial effects in the year 2004, the Behring business was to be eliminated from the financial plan in the years 2001 to 2003 for the sake of better comparability with the plans for 2005 and thereafter. The corrections relating to internal price adjustments mainly affected the product Rhythmodar® (thrombosis/cardiology) in the years 2002 and 2003. Adjustments not based on internal prices, such as expenses for the product Suprecur® (oncology) which were reimbursed, have been recorded on accrual basis.

94


 

In the year 2003, Aventis Japan achieved sales revenues of JPY 108,645m. Thus, sales grew by 3.0 % compared to the year 2002, and the sales revenues in the year 2002 improved by 1.1 % compared to the year before. Sales were almost at constant levels in the years 2001 and 2002. Compensation was achieved between the growth of the strategic products, especially Amaryl® (diabetes/metabolism) and Allegra®/Telfast (respiratory diseases/allergies) as well as the sales growth resulting from the launch of the product Actonel® (arthritis/osteoporosis) on the Japanse market on the one hand and the decline of the non-strategic products on the other. The strategic products Ketek® (antiinfectants), Lantus® (diabetes/metabolism) and Arava® (arthritis/osteoporosis) were launched on the Japanese market in 2003. In total, the growth of the strategic products already available on the market and sales increases resulting from new launches balanced the strong decline in non-strategic products.

The strong increase in cost of goods sold in relation to sales in 2002 is primarily caused by the internal price adjustments. The higher proportionate cost of production affected the gross margin which in 2002 was not able to reach previous year levels.

The strong growth of the other operating income to JPY 18,862m in the year 2002 mainly resulted from reimbursements for clinical studies performed by Aventis Japan.

The increase of the distribution cost in relation to sales from 33.7 % in 2001 to 43.4 % in 2002 was basically brought about by cost arising from the joint marketing of the products Actonel® (arthritis/osteoporosis), Odric® (thrombosis/cardiology) and Suprecur® (oncology) with other pharmaceutical companies. In the year 2003, the distribution cost as a percentage of sales was almost identical to that of the year before.

The strong decline in research and development cost in the year 2003 was primarily characterized by a reimbursement of this cost made by the distribution partner Sankyo and Fujisawa relating to the product Ketek® (antiinfectants) launched on the Japanese market in that same year.

The EBIT margin thus dropped to 6.9 % in the year 2002 mainly due to adjustments of the internal prices which could not be balanced by the increased other revenues from operation. In the subsequent year, the EBIT margin rose to 10.3 %, primarily due to lower research and development cost.

95


 

The 2004-07 financial plan and the perpetuity can be described as follows:

                                                                                 
            in % of           in % of           in % of           in % of           in % of
mJPN
  2004
  revenues
  2005
  revenues
  2006
  revenues
  2007
  revenues
  Perpetuity
  revenues
Sales revenues
    119,812.3       100.0 %     124,413.3       100.0 %     134,197.8       100.0 %     155,406.1       100.0 %     200,000.0       100.0 %
Cost of goods sold
    -55,114.8       -46.0 %     -61,977.9       -49.8 %     -64,537.0       -48.1 %     -71,541.9       -46.0 %     -92,000.0       -46.0 %
 
   
 
     
 
     
 
     
 
     
 
     
 
     
 
     
 
     
 
     
 
 
Gross margin
    64,697.5       54.0 %     62,435.4       50.2 %     69,660.8       51.9 %     83,864.2       54.0 %     108,000.0       54.0 %
Other operating income, net
    12,955.0       10.8 %     15,537.1       12.5 %     13,805.6       10.3 %     10,832.4       7.0 %     14,000.0       7.0 %
General Administration cost
    -3,325.6       -2.8 %     -3,236.2       -2.6 %     -3,297.8       -2.5 %     -3,397.4       -2.2 %     -4,300.0       -2.2 %
Selling & Distribution cost
    -48,508.2       -40.5 %     -48,490.5       -39.0 %     -51,666.0       -38.5 %     -52,834.7       -34.0 %     -68,000.0       -34.0 %
Research & Development cost
    -12,136.4       -10.1 %     -13,034.2       -10.5 %     -13,831.8       -10.3 %     -12,915.9       -8.3 %     -17,000.0       -8.5 %
Restructuring cost
    -500.0       -0.4 %     0.0       0.0 %     0.0       0.0 %     0.0       0.0 %     0.0       0.0 %
 
   
 
     
 
     
 
     
 
     
 
     
 
     
 
     
 
     
 
     
 
 
EBITA
    13,182.3       11.0 %     13,211.6       10.6 %     14,670.8       10.9 %     25,548.6       16.4 %     32,700.0       16.4 %
Misc. Non-op. Inc./Exp. (excl. Investm. Income)
    -1,178.0       -1.0 %     -1,299.0       -1.0 %     -1,399.0       -1.0 %     -1,611.0       -1.0 %     -1,950.0       -1.0 %
 
   
 
     
 
     
 
     
 
     
 
     
 
     
 
     
 
     
 
     
 
 
EBIT
    12,004.3       10.0 %     11,912.6       9.6 %     13,271.8       9.9 %     23,937.6       15.4 %     30,750.0       15.4 %
 
   
 
     
 
     
 
     
 
     
 
     
 
     
 
     
 
     
 
     
 
 

Based on a sales volume of JPY 108,645m in the year 2003, sales will presumably increase to JPY 119,812m in the year 2004. Until the year 2004, Aventis Japan also distributed the products of Aventis Behring in Japan. The worldwide sale of the Behring business had negative effects on the sales development in the year 2004 (sales revenues from Behring business in 2004: JPY 8,886m). Despite the sale of the Behring business, from the fourth quarter onwards, sales revenues will rise in the year 2004. This is mainly due to the growth of the strategic products. In particular, the products Lantus® (diabetes/metabolism) and Ketek® (antiinfectants) launched on the Japanese market in 2003 contribute to the growth of the sales revenues. The growth of sales of new products launched in 2003 will continue until the year 2006. The increase in sales revenues in the year 2007 basically results from the launch of the product Lovenox®/Clexane® (cardiology/thrombosis), the application of additional indication areas for Ketek® (antiinfectants/pediatrics) as well as Actonel® (arthritis/osteoporosis).

The sustainable sales were determined on the basis of the fact that the patents of most strategic products will not expire in Japan before the year 2009. Moreover, the year in which the highest sales revenues can be achieved for a product in Japan is normally the year following the lapse of the patent. This is due to the structure of the health system in Japan where it is more attractive for physicians to prescribe expensive products because they receive a share of the purchase price. On this background, sustainable sales of JPY 200,000m are assumed.

96


 

The gross margin experienced a negative development due to an increase in the cost of production as a percentage of sales in the year 2005. This decline is basically due to the adjustment of the internal prices for various products. In the year 2006, the gross margin will improve due to lower cost of production in relation to sales. The increase in the gross margin in the year 2007 is basically due to the launch of the product Lovenox®/Clexane® (cardiology/thrombosis). Thus, 2004 levels will be reached again for the gross margin in the year 2007. The gross margin is extrapolated on a sustainable basis at the 2007 levels because it was assumed that the product portfolio will remain the same as in 2007 in the long run.

The other operating income basically consist of commission fees with respect to the product Intal® (respiratory diseases/allergies), reimbursements for the cost of launching the product Lantus® (diabetes/metabolism), and payments for clinical tests. The increase to JPY 15,537m in the year 2005 mainly results from higher payments for clinical tests. The decline in the years 2006 and 2007 compared to the previous years is mainly due to lower reimbursements for launching the product Lantus® (diabetes/metabolism). The reimbursements were based on the earnings which improved during the detailed planning period. The other operating income in relation to sales revenues was extrapolated on a sustainable basis at the level of 2007 because it was assumed that the product Lantus® (diabetes/metabolism) will yield a sustainable, improved earnings.

The development of the distribution cost in relation to the sales was opposite to the increase in sales revenues during the detailed planning period. The percentage decline was due to the fact, on the one hand, that the distribution cost development is not entirely in proportion to the sales revenues and it is planned to reduce the workforce in distribution. On the other hand, productivity improvements will be made in the field of distribution. For the perpetuity, distribution cost of JPY 68,000m is assumed. With a view to sustainability, the distribution cost as a percentage of sales revenues are in the low range of 2007 levels.

The decline in the research and development cost in the year 2007 was basically due to the fact that clinical tests of various products will be completed in the year before.

Based on an EBIT margin of 10.0 % in the year 2004, this margin will presumably decline slightly in the following year and improve to 15.4% in the year 2007. The decline in the gross margin in 2005 compared to the year before is offset by cost reduction measures and higher other revenues from operation. In the year 2007, the EBIT margin will improve by a higher gross margin and further cost savings compared to the years before. A sustainable EBIT of JPY 30,750m is assumed with an identical EBIT margin as in 2007.

97


 

2.7 Aventis Spain

The business activity of Aventis Pharma S.A., whose registered offices are in Madrid, Spain, comprises the marketing and distribution of pharmaceutical products. Furthermore, it dedicates itself to research and development activities. These activities are limited to clinical test series during the very late development stage of products for which approval is sought for the Spanish market.

The following 100% subsidiaries are contained in the financial plan of Aventis Pharma S.A. in addition to the company itself, in which Aventis Pharma S.A. holds an interest as follows:

                 
Company
  Country
  Interest in %
Marion Merrell S.A.
  Spain     99.83 %
Nattermann España S.A.
  Spain     0.00 %
Roussel Ibérica S.A.
  Spain     100.00 %

Aventis Pharma S.A. and the companies listed in the table above, with the exception of Nattermann España S.A., will be collectively referred to as “Aventis Spain” hereinafter.

Although Nattermann España S.A. is included in the financial plan of Aventis Spain, it was eliminated from the financial plan of Aventis Spain due to the participation structure. Its proportionate result was determined and included in the valuation as a dividend paid to its shareholder, A. Nattermann & Cie. GmbH.

The minority interests in Marion Merrell S.A. held by external third parties were eliminated in the business plan of Aventis Spain.

98


 

The adjusted profit and loss statement for the years 2001 to 2003 can be described as follows:

                                                 
            in % of           in % of           in % of
mEUR
  2001
  revenues
  2002
  revenues
  2003
  revenues
Sales revenues
    387.4       100.0 %     416.0       100.0 %     473.4       100.0 %
Cost of goods sold
    -231.1       -59.7 %     -256.5       -61.7 %     -288.6       -61.0 %
 
   
 
     
 
     
 
     
 
     
 
     
 
 
Gross margin
    156.3       40.3 %     159.5       38.3 %     184.8       39.0 %
Other operating income, net
    1.3       0.3 %     0.2       0.0 %     0.5       0.1 %
General Administration cost
    -11.8       -3.0 %     -10.7       -2.6 %     -13.6       -2.9 %
Selling & Distribution cost
    -72.5       -18.7 %     -75.3       -18.1 %     -78.2       -16.5 %
Research & Development cost
    -7.0       -1.8 %     -7.7       -1.9 %     -7.1       -1.5 %
Restructuring cost
    0.0       0.0 %     0.0       0.0 %     0.0       0.0 %
 
   
 
     
 
     
 
     
 
     
 
     
 
 
EBITA
    66.3       17.1 %     66.0       15.9 %     86.4       18.3 %
Misc. Non-op. Inc./Exp. (excl. Investm. Income)
    -2.9       -0.7 %     -3.3       -0.8 %     -3.4       -0.7 %
 
   
 
     
 
     
 
     
 
     
 
     
 
 
EBIT
    63.4       16.4 %     62.7       15.1 %     83.0       17.5 %
 
   
 
     
 
     
 
     
 
     
 
     
 
 

The adjustments refer to extraordinary earnings achieved in the year 2002 in connection with the sale of the products Dezacor® (arthritis and respiratory diseases), Hosboral® (antiinfectants), and Flurpax® (cardiology) as well as a one-time payment from a distribution partnership in 2001.

In the financial year 2003, Aventis Spain achieved sales revenues amounting to EUR 473m. Thus, sales rose by 13.8 % compared to the year 2002, and the sales revenues in the year 2002 increased by 7.4 % compared to the year before.

The sales development of Aventis Spain between the years 2001 and 2003 is primarily characterized by growth on the Spanish market. Compared to the year 2001, sales increased especially due to the strategic products Actonel® (arthritis/osteoporosis), Taxotere® (oncology), Lovenox®/Clexane® (thrombosis/cardiology), and Delix®/Tritace® (thrombosis/cardiology). Furthermore, increased internal sales to other companies of the Aventis group and the product Lantus® (diabetes/metabolism) launched in 2003 particularly contributed to the sales increase.

The gross margin recorded stable levels in the years 2001 to 2003. Only exchange rate fluctuations had negative effects on the margin in 2002.

99


 

The increase in the EBIT margin from 16.4 % in the year 2001 to 15.1 % in the year 2002 was primarily the result of lower gross margin compared to 2001. In the year 2003, the EBIT margin rose to 17.5% again compared to the year before.

The 2004-07 financial plan and the perpetuity can be described as follows:

                                                                                 
            in % of           in % of           in % of           in % of           in % of
mEUR
  2004
  revenues
  2005
  revenues
  2006
  revenues
  2007
  revenues
  Perpetuity
  revenues
Sales revenues
    525.0       100.0 %     577.4       100.0 %     642.5       100.0 %     706.7       100.0 %     750.0       100.0 %
Cost of goods sold
    -311.6       -59.4 %     -325.8       -56.4 %     -350.1       -54.5 %     -365.4       -51.7 %     -375.0       -50.0 %
 
   
 
     
 
     
 
     
 
     
 
     
 
     
 
     
 
     
 
     
 
 
Gross margin
    213.4       40.6 %     251.6       43.6 %     292.4       45.5 %     341.3       48.3 %     375.0       50.0 %
Other operating income, net
    7.6       1.4 %     8.3       1.4 %     7.5       1.2 %     14.8       2.1 %     1.0       0.1 %
General Administration cost
    -15.0       -2.9 %     -12.1       -2.1 %     -12.7       -2.0 %     -13.0       -1.8 %     -14.0       -1.9 %
Selling & Distribution cost
    -96.9       -18.5 %     -109.2       -18.9 %     -115.1       -17.9 %     -119.9       -17.0 %     -125.0       -16.7 %
Research & Development cost
    -7.5       -1.4 %     -5.9       -1.0 %     -5.8       -0.9 %     -5.7       -0.8 %     -6.0       -0.8 %
Restructuring cost
    -0.5       -0.1 %     0.0       0.0 %     0.0       0.0 %     0.0       0.0 %     0.0       0.0 %
 
   
 
     
 
     
 
     
 
     
 
     
 
     
 
     
 
     
 
     
 
 
EBITA
    101.1       19.3 %     132.7       23.0 %     166.3       25.9 %     217.5       30.8 %     231.0       30.8 %
Misc. Non-op. Inc./Exp. (excl. Investm. Income)
    -3.9       -0.7 %     -4.3       -0.7 %     -5.1       -0.8 %     -5.6       -0.8 %     -5.0       -0.7 %
 
   
 
     
 
     
 
     
 
     
 
     
 
     
 
     
 
     
 
     
 
 
EBIT
    97.2       18.5 %     128.4       22.2 %     161.2       25.1 %     211.9       30.0 %     226.0       30.1 %
 
   
 
     
 
     
 
     
 
     
 
     
 
     
 
     
 
     
 
     
 
 

Based on a sales volume of EUR 473m in the year 2003, sales will presumably rise to EUR 525m in the year 2004. During the detailed planning period, a sales growth to GBP 773m in the year 2007 is envisaged. This corresponds to an average annual sales growth of approx. 10.4 %. The sales growth is primarily based on increasing activities of Aventis Spain on the Spanish market. In addition to the positive effects of the envisaged launch of Apidra® (diabetes/metabolism) and Exubera® (diabetes/metabolism) in 2004 and 2005, respectively, the strategic products Taxotere® (oncology), Lantus® (diabetes/metabolism), Copaxone® (central nervous system), Ketek® (antiinfectants), and Tavanic® (antiinfectants) contribute to the growth increase. By contrast, Amaryl® (diabetes/metabolism) will lose its patent protection, which will lead to a decline in sales. For the perpetuity, both the launch of new products or new indications of the existing product portfolio and patent lapses in the detailed planning period were taken into account. In the earnings, a sustainable sales volume of EUR 750m is assumed.

The gross margin improves from 39.0 % in 2003 to 40.6 % in 2004. The added increase of the gross margin during the detailed planning period to 48.3 % in the year 2007 results primarily

100


 

from a portfolio shift towards high-margin strategic products and an additional focus on product sales to domestic third parties.

The increase in the other operating income results from earnings received in connection with the launching cost for the product Lantus® (diabetes/metabolism) assumed by Aventis Deutschland, therefore, the amount of the other revenues from operation in the time after the year 2007 parallels the adjusted earnings of the past.

The distribution and general administration cost will both show a slightly declining trend in the detailed planning period in relation to sales, with exception of the distribution cost in 2005. The increase in distribution cost in 2005 is mainly linked to the launch of the products Apidra® (diabetes/metabolism) and Exubera® (diabetes/metabolism). In the years 2004 and 2005, the research and development cost will presumably fall based on lower costs for clinical tests of Apidra® (diabetes/metabolism) and will remain at this level as of 2005.

Due to the increasing gross margin, the rising other revenue from operations and the decreasing expenses for administration, distribution and research, the EBIT is expected to improve from EUR 97m in 2004 to EUR 212m in 2007. The EBIT margin will improve from 18.5% to 30.0% in the same period. For the time after 2007, a sustainable structure of the expense items was derived from the development within the detailed planning period, resulting in an EBIT of EUR 226m or a gross margin of 30.1%, respectively, in the perpetuity.

2.8 Aventis USA

Aventis Inc., whose registered offices are in Bridgewater, New Jersey, USA, is a holding company that holds indirect interests in operative pharmaceutical companies.

The business activity of the companies held by Aventis, Inc., comprises the production, marketing and distribution of pharmaceutical products. The research and development centers for the therapeutic fields of respiratory diseases and the central nervous system within the Aventis group are located in the USA. Furthermore, the worldwide clinical tests within the Aventis group are coordinated by the Global Drug Development Center (GDDC) in Bridgewater/USA.

The financial plan of Aventis Inc. includes, in addition to the company itself, the following companies at a rate of 100% each in which Aventis Inc. holds the following interests:

101


 

                 
Company
  Country
  Interest in %
Whitney Bay Insurance (Bermuda) Ltd.
  Bermuda     100.00 %
Dermik Laboratories Canada Inc.
  Canada     100.00 %
Shandong Dermik Pharmaceutical Company Ltd.
  China     75.00 %
Aventis Pharma Inc.
  Puerto Rico     100.00 %
Aventis Pharmaceuticals Puerto Rico Inc.
  Puerto Rico     100.00 %
RPR US Limited
  United Kingdom     100.00 %
APC Holdings Inc.
  USA     100.00 %
Armour Pharmaceutical Company
  USA     100.00 %
Aventis Holdings Inc.
  USA     100.00 %
Aventis Pharmaceuticals Holdings Inc.
  USA     100.00 %
Aventis Pharmaceuticals Inc.
  USA     100.00 %
Aventisub II, Inc.
  USA     100.00 %
Aventisub Inc.
  USA     100.00 %
Carderm Capital L.P.
  USA     63.11 %
Carderm Investments Inc.
  USA     99.58 %
Chelsea Laboratories Caribe Inc.
  USA     100.00 %
Fisons Corporation
  USA     100.00 %
Fisons US Investment Holdings, Inc.
  USA     100.00 %
Marion & Company
  USA     100.00 %
Marisub V, Inc.
  USA     100.00 %
Marisub, Inc.
  USA     100.00 %
Merrell Pharmaceuticals Inc.
  USA     100.00 %
Practice Solutions Inc.
  USA     100.00 %

Aventis Inc. and the companies listed in the table above will be collectively referred to as “Aventis USA” hereinafter.

The interests in Shandong Dermik Pharmaceutical Company, Ltd., Carderm Capital L.P. and Carderm Investments, Inc., which are held by external third parties, were eliminated in the financial plan of Aventis USA.

102


 

The adjusted profit and loss statement for the years 2001 to 2003 can be described as follows:

                                                 
            in % of           in % of           in % of
mUSD
  2001
  revenues
  2002
  revenues
  2003
  revenues
Sales revenues
    4,950.8       100.0 %     5,837.2       100.0 %     6,720.5       100.0 %
Cost of goods sold
    -1,572.7       -31.8 %     -1,946.4       -33.3 %     -2,419.3       -36.0 %
 
   
 
     
 
     
 
     
 
     
 
     
 
 
Gross margin
    3,378.1       68.2 %     3,890.8       66.7 %     4,301.2       64.0 %
Other operating income, net
    947.8       19.1 %     1,117.1       19.1 %     1,040.4       15.5 %
General Administration cost
    -231.0       -4.7 %     -374.7       -6.4 %     -366.4       -5.5 %
Selling & Distribution cost
    -2,162.1       -43.7 %     -2,268.8       -38.9 %     -2,207.0       -32.8 %
Research & Development cost
    -1,125.4       -22.7 %     -1,350.5       -23.1 %     -1,454.8       -21.6 %
Restructuring cost
    4.6       0.1 %     0.0       0.0 %     -0.6       0.0 %
 
   
 
     
 
     
 
     
 
     
 
     
 
 
EBITA
    812.0       16.4 %     1,013.9       17.4 %     1,312.8       19.5 %
Misc. Non-op. Inc./Exp. (excl. Invest. Income)
    66.2       1.3 %     -44.1       -0.8 %     -44.7       -0.7 %
 
   
 
     
 
     
 
     
 
     
 
     
 
 
EBIT
    878.2       17.7 %     969.8       16.6 %     1,268.1       18.9 %
 
   
 
     
 
     
 
     
 
     
 
     
 
 

This profit and loss statement includes all subsidiaries working in the US pharmaceuticals business in the years 2001 to 2003 as well as their investments. In the years 2001 to 2003 there were some mergers and other reorganizations of the US subsidiaries; however, the overall commercial unit Aventis USA, which was used as a basis for the values of the past, is comparable to the companies listed in the financial plan.

The most important corrections affect internal price adjustments relating to the product Lovenox®/Clexane® (thrombosis/cardiology) purchased from Aventis France in the years 2002 and 2003. The reimbursements made by Aventis Deutschland with respect to the expenses incurred in connection with the launch of Lantus® (diabetes/metabolism) for the years 2000 to 2002 were distributed over the years 2001 and 2002 on an accrual basis. Furthermore, financial effects in the years 2002 and 2003 were eliminated, most of which referred to one-time payments for product development partnerships with other pharmaceutical companies.

In the year 2003, Aventis USA achieved sales revenues of USD 6,721m. Thus, sales grew by 15.1 % compared to the year 2002, and the sales revenues in the year 2002 improved by 17.9 % compared to the year before. The sales increase results from a higher turnover of the strategic products on the US market, with the products Allegra®/Telfast® (respiratory diseases/allergies),

103


 

Taxotere® (oncology) and the new product Lantus® (metabolism) contributing the highest growth rates. Furthermore, Lovenox®/Clexane (thrombosis/cardiology), another well-selling product in addition to Allegra®/Telfast® (respiratory diseases/allergies) was characterized by strong growth especially in the year 2003. New indications were approved for products such as Lovenox®/Clexane® (thrombosis/cardiology) or Taxotere® (oncology) which had positive effects on their market potential. The income from the co-promotion agreements (marketing cooperation under joint brand) with Procter & Gamble for the product Actonel® (arthritis/osteoporosis) also contributed to higher sales.

The increase in the gross margin from the year 2001 to 2002 can be mainly traced back to effects of scale of the significant sales growth. Especially products with a high margin, such as Allegra®/Telfast® (respiratory diseases/allergies) exhibited an above-average growth, whereas the internal price adjustments had negative effects on the margin of Lovenox®/Clexane® (thrombosis/cardiology), leading to slight total decline in the gross margin of 66.7 % in 2002. The growth of the gross earnings in the year 2003 was also caused by increased sales, although the gross margin dropping to 64.0 % compared to the year before due to the higher proportionate share of low-margin products.

The slight rise of the EBIT in the year 2002 can be explained not only by the improved gross earnings, but also by a stable development of the distribution cost, combined with a significant sales growth. This is contrasted by higher expenditure for clinical studies and lower license fees after the sale of the product Cardizem® (thrombosis/cardiology) in 2001. The EBIT increased significantly in the year 2003 due to the sales growth. The gross margin was negatively affected by the adjustment of the internal prices for Lovenox®/Clexane® (thrombosis/cardiology), a trend that was almost compensated, however, by the unchanged general administration cost and the distribution cost. Thus, the EBIT increased to USD 970m in the year 2002, after USD 878m in the year before. In the year 2003, the EBIT grew again to USD 1,268m.

104


 

The 2004-07 financial plan and the perpetuity can be described as follows:

                                                                                 
            in % of           in % of           in % of           in % of           in % of
mUSD
  2004
  revenues
  2005
  revenues
  2006
  revenues
  2007
  revenues
  Perpetuity
  revenues
Sales revenues
    7,599.7       100.0 %     8,434.6       100.0 %     9,455.7       100.0 %     10,696.6       100.0 %     11,500.0       100.0 %
Cost of goods sold
    -2,650.4       -34.9 %     -3,275.4       -38.8 %     -3,590.0       -38.0 %     -3,764.9       -35.2 %     -4,200.0       -36.5 %
 
   
 
     
 
     
 
     
 
     
 
     
 
     
 
     
 
     
 
     
 
 
Gross margin
    4,949.3       65.1 %     5,159.2       61.2 %     5,865.7       62.0 %     6,931.7       64.8 %     7,300.0       63.5 %
Other operating income, net
    884.3       11.6 %     898.1       10.6 %     902.7       9.5 %     911.1       8.5 %     900.0       7.8 %
General Administration cost
    -439.8       -5.8 %     -448.9       -5.3 %     -463.1       -4.9 %     -506.4       -4.7 %     -550.0       -4.8 %
Selling & Distribution cost
    -2,550.5       -33.6 %     -3,037.6       -36.0 %     -3,208.4       -33.9 %     -3,558.5       -33.3 %     -3,700.0       -32.2 %
Research & Development cost
    -1,499.8       -19.7 %     -1,633.9       -19.4 %     -1,814.7       -19.2 %     -1,897.4       -17.7 %     -1,900.0       -16.5 %
Restructuring cost
    -20.4       -0.3 %     -0.7       0.0 %     -0.1       0.0 %     0.0       0.0 %     0.0       0.0 %
 
   
 
     
 
     
 
     
 
     
 
     
 
     
 
     
 
     
 
     
 
 
EBITA
    1,323.1       17.4 %     936.2       11.1 %     1,282.1       13.6 %     1,880.5       17.6 %     2,050.0       17.8 %
Misc, Non-op, Inc,/Exp, (excl, Investm, Income)
    -1,417.2       -18.6 %     -86.7       -1.0 %     -94.7       -1.0 %     -103.8       -1.0 %     -100.0       -0.9 %
 
   
 
     
 
     
 
     
 
     
 
     
 
     
 
     
 
     
 
     
 
 
EBIT
    -94.1       -1.2 %     849.5       10.1 %     1,187.4       12.6 %     1,776.7       16.6 %     1,950.0       17.0 %
 
   
 
     
 
     
 
     
 
     
 
     
 
     
 
     
 
     
 
     
 
 

Based on a sales volume of EUR 6,721m in the year 2003, sales will presumably rise to EUR 7,600m in the year 2004. Sales are expected to rise to USD 10,697m during the detailed planning period until 2007. The average annual sales growth of 12.1 % mainly results from an expected sales growth of the strategic products Lantus® (diabetes/metabolism), Lovenox®/Clexane® (thrombosis/cardiology) and Taxotere® (oncology). For the best-selling product in 2004, Allegra®/Telfast® (respiratory diseases/allergies), a further increase in sales revenues was assumed for the detailed planning period. The growth rates expected for Allegra®/Telfast® (respiratory diseases/allergies), however, will remain short of the extremely high rates of the past. Furthermore, the plan accounts for the fact that the sales of the products already placed on the market can be further increased when the FDA approval has been granted for additional areas of indication. For example, another application was requested for Allegra®/Telfast® (respiratory diseases/allergies), and the insulin pen OptiClik™, a Lantus® (diabetes/metabolism) product, was approved by the FDA, which will further increase the market potential of both products.

In addition, a significant sales increase in the years 2004 to 2007 will be produced by Ketek® (antiinfectants), a product recently launched, or the submissions for Alvesco® (respiratory diseases/allergies) and Apidra® (diabetes/metabolism).

With respect to the sustainable result, on has to bear in mind that some products such as Amaryl® (diabetes/metabolism), Arava® (arthritis/osteoporosis), and Anzemet®

105


 

(diabetes/metabolism) will lose their vital patent protection which will lead to a strong sales decline for these drugs, due to competition by generics. On the other hand, the perpetuity will fundamentally depend on new products to be launched, and on products such as Lantus® (diabetes/metabolism), Lovenox®/Clexane® (thrombosis/cardiology), Ketek® (antiinfectants), whose patents will not lapse before 2007. As a result, a further sales increase and a sustainable sales volume of USD 11,500m is assumed for the perpetuity.

An increase of the cost of goods sold is anticipated in 2004 that will match the sales growth, with the gross margin increasing only slightly compared to 2003. Especially since Allegra®/Telfast® (respiratory diseases/allergies) is a product with a very high gross margin for Aventis USA which nevertheless records a moderate growth in 2004 and 2005 due to competing non-prescription drugs such as Claritin from Schering-Plough, the gross margin will drop during these years. The products purchased from other Aventis companies, such as Lantus® (diabetes/metabolism), Lovenox®/Clexane® (thrombosis/cardiology) and Ketek® (antiinfectants) have comparatively low gross margins, but grow much faster because they still are in an early stage of the product life cycle. For the sustainable gross margin in the year 2008 and thereafter, a level comparable to previous years is assumed.

The other operating income remains constant in the time period 2004 to 2007, as in the time before. This item especially includes the license revenues from products manufactured externally, internal allocations of the research and development cost as well as payments for services rendered within the group. The general administration cost also remains fairly stable because the number of employees is expected to increase only slightly until the year 2007. A stable development was assumed with respect to the other revenues from operation and the general administration cost which will be comparable to the previous years on a sustainable basis.

The distribution cost is expected to rise further by the year 2007 due to the planned sales growth. Compared to the year 2003, the expense ratio for the distribution remains at comparable levels across the entire planning period with the exception of the year 2005. For the year 2005, two special effects have to be considered in addition. First, the number of sales personnel is anticipated to be increased and thereafter specifically for the metabolism and respiratory diseases. Secondly, additional expenses will have to be made in connection with the launch of Ketek® (antiinfectants), Apidra® (diabetes/metabolism) or the Lantus®OptiClik™ (diabetes/metabolism). In summary, distribution expenses will be fairly high in the year 2005, which will be reduced again in the year 2006 and thereafter to fairly normal levels, measured as a percentage of sales revenues, because the new products will then also be reflected in the sales. As the distribution cost is closely related to the sales revenues, a matching development is assumed for this item in the year 2008 and thereafter.

106


 

With respect to research and development cost, a moderate increase is expected during the detailed planning period that will remain slightly below the growth of this item achieved in the past until the year 2003. On the one hand, the workforce is expected to rise only slightly, because Aventis USA already developed this area well in the past. On the other hand, the research and development carried out by Aventis USA is not directly related to the sales revenues achieved there because a major portion of the research and development activities of the entire Aventis group takes place in the USA. Therefore, research and development projects performed at the level of the entire group and for which Aventis USA receives a reasonable compensation which is included in the other revenues from operation, have a decisive influence on this expense item. A stable development is assumed for the time after 2007.

Whereas the EBIT margin will rise to 10.1% in the year 2005, the EBIT of the year 2004 will be burdened once by the loss of USD 1,338m of Aventis USA resulting from the sale of Aventis Behring recognized as miscellaneous non-operative income/expenses. This results in a negative EBIT of USD -94m. The EBIT margin will rise in the subsequent years to 12.6 % in 2006 and 16.6% in the year 2007. The sales and expense types are extrapolated on a sustainable basis as a result of the assumptions described above, leading to a sustainable EBIT of USD 1,950m corresponding to an EBIT margin of 17.0 %.

107


 

3. Company value

3.1 Dividend payments

In the next step of the valuation process, the distributable results of all planning units were determined based on the EBIT in the financial plans 2004 to 2007 and in the perpetuity as well as on the assumption of full distribution of profits. The income from interest, the income from investment and the tax on income were determined separately for this valuation. This surplus was received according to the participation structure by the individual shareholders across several levels, up to Hoechst AG. For reasons of simplicity, it was assumed that receipt of dividends occurred in the same phase as the distribution of surplus. As the financial plans of the planning units were prepared in the respective functional currency, which normally corresponded to the national currency, the dividends to be paid out were converted to the currency of the respective parent company using forward exchange rates. Where forward exchange rates were not available, current exchange rates were used for the valuation.

In the following section, the distributable results will be shown in detail for the nine planning units in the pharmaceuticals sector and Hoechst AG based on the EBIT and on the assumption of full distribution of profits. The intermediate holding companies shown will be Aventis Participations, France, and Aventis Pharma Holding GmbH. Aventis Pharma Holding receives the entire net dividends from the pharmaceuticals business for Hoechst AG either directly or via its 100% subsidiary, Aventis Vermögensverwaltung GmbH, Germany, subsequently distributing the entire distributable earnings to Hoechst AG.

In this context, all companies will be listed below that pay dividends to the planning units mentioned above. Finally, the income from interest and the income from investment will be shown for the years 2004 to 2007 and for the perpetuity in 2008 and thereafter, based on the EBIT. For reasons of transparency and substantiality for this report, the net dividends received from the planning units or companies that were explicitly described in this report will be recognized separately. The net dividends received from the other distributing companies are summarized under the heading “net dividends from other companies”.

108


 

3.1.1 Aventis in Germany

3.1.1.1 Aventis Deutschland

The profit allocations made to Aventis Deutschland by the following companies were taken into account:

                 
Company
  Country
  Interest in %
PharmaServ Marburg GmbH & Co. KG
  Germany     12.00 %
Diabel GmbH & Co. KG
  Germany     *50.00 %
InfraServ GmbH & Co. Höchst KG
  Germany     30.00 %

* Majority of voting rights

On the basis of the EBIT determined in Section III 2. Analysis of the past financial performance and financial planning, the following distributable results are obtained for Aventis Deutschland for the years 2004 to 2007 and perpetuity:

                                         
mEUR
  2004
  2005
  2006
  2007
  Perpetuity
EBIT
    690.0       637.9       811.7       1.091.9       1.170.0  
Interest income, net
    -8.2       -14.1       -21.9       -25.9       -42.3  
Investment income, net
    8.5       8.3       9.0       9.1       128.5  
 
   
 
     
 
     
 
     
 
     
 
 
Income before taxes
    690.3       632.1       798.8       1,075.1       1,256.2  
Income tax
    0.0       0.0       0.0       0.0       0.0  
Minority interest
    0.0       0.0       0.0       0.0       0.0  
Non-operating assets
    44.9       0.0       0.0       0.0       0.0  
 
   
 
     
 
     
 
     
 
     
 
 
Distributable earnings before withholding tax
    735.2       632.1       798.8       1,075.1       1,256.2  
Withholding tax
    0.0       0.0       0.0       0.0       0.0  
 
   
 
     
 
     
 
     
 
     
 
 
Distributable earnings after withholding tax
    735.3       632.0       798.7       1.075.1       1.256.2  
Net dividend to Aventis Pharma Holding GmbH, Deutschland
    735.3       632.0       798.7       1,075.1       1,256.2  
 
   
 
     
 
     
 
     
 
     
 
 

Net interest income in the years 2004 to 2007 primarily includes interest expenses for the group’s internal cash pooling system at agreed rates linked to market conditions. After the year

109


 

2007, the financing cost will rise due to the higher interest rate payable of 5.5% assumed for the perpetuity.

The income from investment contained in the perpetuity includes the profit shares of PharmaServe Marburg GmbH & Co. KG and of InfraServe GmbH & Co. Hoechst Kg, and for the first time the profit allocations of Diabel GmbH & Co. KG. During the detailed planning period, Diabel GmbH & Co. KG cannot distribute any profits to Aventis Deutschland for reasons of losses carried forward under trade law requirements, therefore, the first allocation of profits was assumed to take place in the time after 2007. When calculating the distributions of Diabel GmbH & Co. KG, the preliminary dividend of 10.0% from the worldwide sales of Exubera® (diabetes/metabolism) which is due to Aventis Deutschland was also accounted for.

Aventis Deutschland entered into a profit and loss transfer agreement with Aventis Pharma Holding GmbH, which in turn concluded a profit and loss transfer agreement with Hoechst AG, thus becoming part of the tax subsidiaries of Hoechst AG. For this reason, the earnings obtained by Aventis Deutschland were included in the tax calculations at the level of Hoechst AG for tax purposes, and no income taxes are incurred at the level of Aventis Deutschland.

The separated value in 2004 which is distributed as non-operating assets contains the investments without any operative business which were included in the valuation with their proportionate equity minus the tax levied upon their sale. The interests held by Aventis Deutschland in listed companies were included at their proportionate stock exchange value. The net profits distributed by Aventis Deutschland to Aventis Pharma Holding GmbH, Germany, resulting from the participation structure are shown in the table above.

110


 

3.1.1.2 RPR Deutschland

The dividend payments made to RPR Deutschland by the following companies were taken into account:

                 
Company
  Country
  Interest in %
Aventis Pharma, Lda.
  Portugal     54.10 %
Nattermann España S.A.
  Spain     100.00 %

On the basis of the EBIT determined in Section III 2. Analysis of the past financial performance and financial planning, the following distributable results are obtained for RPR Deutschland for the years 2004 to 2007 and perpetuity:

                                                 
mEUR
          2004
  2005
  2006
  2007
  Perpetuity
EBIT
            59.3       63.3       78.8       91.0       91.7  
Interest income, net
            -6.9       -6.4       -6.5       -6.5       -14.6  
Investment income, net
            10.9       6.1       6.8       8.6       9.3  
 
           
 
     
 
     
 
     
 
     
 
 
Income before taxes
            63.3       63.0       79.1       93.1       86.4  
Income tax
            -21.6       -23.3       -26.0       -34.3       -31.8  
Minority interest
            0.0       0.0       0.0       0.0       0.0  
Non-operating assets
            0.0       0.0       0.0       0.0       0.0  
 
           
 
     
 
     
 
     
 
     
 
 
Distributable earnings before withholding tax
            41.7       39.7       53.1       58.8       54.6  
Withholding tax
            -2.1       -2.0       -2.7       -2.9       -2.7  
 
           
 
     
 
     
 
     
 
     
 
 
Distributable earnings after withholding tax
            39.7       37.6       50.5       55.8       51.8  
Net dividend to Aventis Holdings Inc., USA
  mEUR     39.7       37.6       50.5       55.8       51.8  
 
           
 
     
 
     
 
     
 
     
 
 
Exchange rate
                                                 
USA
  USD/EUR     1.270       1.273       1.279       1.285       1.292  
 
           
 
     
 
     
 
     
 
     
 
 
Net dividend (in the parent company’s currency)
                                           
Net dividend to Aventis Holdings Inc., USA
  mUSD     50.3       47.9       64.5       71.7       66.9  
 
           
 
     
 
     
 
     
 
     
 
 

Net interest income of RPR Deutschland in the years 2004 to 2007 mainly contains interest expenses for a group-internal loan which bears interest at the agreed rates linked to market rates.

111


 

After the year 2007, the financing cost will rise due to the higher interest rate payable of 5.5% assumed for the perpetuity.

The income from investment includes the distributions of the subsidiaries of RPR Deutschland. The lower income from investment in the year 2005 compared to the year 2004 results from the decline in the net earnings of Aventis Pharma Lda., Portugal, which was caused by declining sales and earnings as a result of greater competition in Portugal as of 2005.

For the determination of the income taxes, the domestic trade tax, the corporation tax and the solidarity surcharge were assessed. Non-deductible operating expenses were included in the tax calculation. The withholding tax levied on the distributions were determined with due regard to the double-taxation agreement between Germany and the USA.

The net profits distributed by Rhône-Poulenc Rorer Deutschland to Aventis Holdings, Inc., USA, resulting from the participation structure are shown in the table above.

112


 

3.1.2 Aventis in France

3.1.2.1 Aventis France

The dividend payments made to Aventis France by the following companies were taken into account: If a company included in the financial plan of Aventis France, with the exception of Aventis Participations, holds an interest in one of the companies listed below, the total amount of shares held is shown in the table below.

                 
Company
  Country
  Interest in %
Aventis Pharma Saidal S.P.A.
  Algeria     *0.00 %
Aventis Pharma S.P.A. Algérie
  Algeria     100.00 %
Aventis Pharma S.A.
  Argentina     45.83 %
Roussel Uclaf Australia Pty Limited
  Australia     100.00 %
Aventis Pharma SA-NV
  Belgium     25.32 %
Aventis Pharma Ltda.
  Brazil     37.28 %
Aventis Pharma Inc.
  Canada     70.22 %
Aventis Pharma s.r.o.
  Czech Republic     100.00 %
Aventis Pharma S.A.
  Columbia     52.00 %
Aventis Pharma S.A.E.
  Egypt     0.57 %
Aventis Pharma Participations
  France     98.51 %
Albert-Roussel Pharma GmbH
  Germany     50.05 %
Aventis Pharma A.E.B.E.
  Greece     73.27 %
Aventis Pharma S.A.
  Guatemala     33.08 %
Aventis Pharma Limited
  Hong Kong     *0 %
Rhône-Poulenc Rorer Asia Pacific Limited
  Hong Kong     **100.00 %
Aventis Pharma Ltd.
  Israel     100.00 %
Aventis Bulk S.p.A.
  Italy     0.50 %
Aventis Pharma Ltd.
  Japan     29.41 %

113


 

                         
Company
  Country
  Interest in %
       
Aventis Pharma S.A. de C.V.
  Mexico             32.75 %
Grupo Inmobiliario S.A.
  Mexico             46.00 %
Distriphar S.A. de C.V.
  Mexico             32.75 %
Société Africaine d’Investissements et de Participations S.A.
  Morocco             48.70 %
Aventis Pharma S.A.
  Morocco             16.05 %
Roussel Laboratoria B.V.
  Netherlands             71.04 %
Aventis Pharma Ltd.
  New Zealand             25.21 %
Aventis Pharma S.A.
  Peru             60.00 %
Aventis Pharma Sp.z.o.o.
  Poland             100.00 %
Aventis Pharma, Lda.
  Portugal             11.57 %
Biofarma Lda.
  Portugal             2.00 %
ZAO Aventis Pharma
  Russia             100.00 %
Aventis Pharma
  Senegal             65.00 %
Aventis Pharma, s.r.o.
  Slovak Republic             37.61 %
Aventis Pharma Co. Ltd.
  South Korea             60.00 %
Rhône-Poulenc Rorer Korea Pharmaceuticals Ltd.
  South Korea             100.00 %
Aventis Pharma S.A.
  Spain             6.63 %
Aventis Pharma AB
  Sweden             74.29 %
Sofir S.A.
  Switzerland             100.00 %
Agence d’Information Medicale et Scientifique Aventis Ph.
  Tunesia             1.00 %
Aventis Pharma S.A.
  Tunesia             50.01 %
Aventis Pharma Sanayi ve Ticaret Limited Sirketi
  Turkey             100.00 %
Aventis Pharma S.A.
  Uruguay             57.57 %
Roussel Laboratories Ltd.
  United Kingdom             73.99 %
Aventis (Dagenham) Ltd.
  United Kingdom             100.00 %
Roussel Uclaf Holdings Corporation
  USA             100.00 %
Aventis Inc.
  USA             0.40 %
Aventis Pharma S.A.
  Venezuela             74.14 %
Aventis S.R.L.
  Vietnam             100.00 %

114


 

* The discription of the interest in this company is due to the commercial rounding to 0,00%.

** This interest is hold by Roussel Uclaf China Ltd., Hong Kong, a wholly owned subsidiary of Aventis Pharma S.A., France

115


 

On the basis of the EBIT determined in Section III 2. Analysis of the past financial performance and financial planning, the following distributable results are obtained for Aventis France for the years 2004 to 2007 and perpetuity:

                                                 
mEUR
          2004
  2005
  2006
  2007
  Perpetuity
EBIT
            1,365.8       1,001.9       1,021.3       1,084.3       1,165.0  
Interest income, net
            3.0       4.1       8.1       14.0       28.0  
Net dividend of Aventis Pharma Participations, France
            162.3       163.6       159.9       185.7       228.5  
Net dividend of Aventis (Dagenham) Ltd., United Kingdom
            61.1       93.6       108.5       129.3       137.7  
Net dividend of Aventis Pharma Ltd., Japan
            20.4       14.5       14.6       27.3       37.9  
Net dividend of Aventis Pharma S.A., Spain
            3.9       5.0       6.2       8.1       8.8  
Net dividend of Aventis Inc., USA
            3.9       4.6       5.1       6.4       7.0  
Net dividends of other companies
            109.0       90.3       96.8       92.4       139.7  
Investment Income, net
            360.7       371.6       391.0       449.2       559.6  
 
           
 
     
 
     
 
     
 
     
 
 
Income before taxes
            1,729.5       1,377.6       1,420.4       1,547.5       1,752.6  
Income tax
            -460.0       -371.4       -372.1       -402.4       -442.8  
Minority interest
            -11.2       -10.4       -10.4       -10.4       -10.0  
Non-operating assets
            56.2       0.0       0.0       0.0       0.0  
 
           
 
     
 
     
 
     
 
     
 
 
Distributable earnings before withholding tax
            1,314.5       995.8       1,037.9       1,134.7       1,299.8  
Withholding tax
            -43.8       -33.1       -34.5       -37.8       -43.3  
 
           
 
     
 
     
 
     
 
     
 
 
Distributable earnings after withholding tax
            1,270.9       962.7       1,003.4       1,097.1       1,256.4  
Net dividend to Aventis Vermögensverwaltung GmbH, Germany
  mEUR     437.5       331.2       345.3       377.6       432.5  
Net dividend for preferred stock of Rhône-Cooper, France
  mEUR     2.1       2.1       2.1       2.1       2.1  
Net dividend to Merrell Pharmaceuticals Inc., USA
  mEUR     831.3       629.3       656.0       717.4       821.8  
 
           
 
     
 
     
 
     
 
     
 
 
Exchange rate
                                           
USA
  USD/EUR     1,270       1,273       1,279       1,285       1,292  
 
           
 
     
 
     
 
     
 
     
 
 
Net dividend (in the parent company’s currency)
                                           
Net dividend to Aventis Vermögensverwaltung GmbH, Germany
  mEUR     437.5       331.2       345.3       377.6       432.5  
Net dividend for preferred stock of Rhône-Cooper, France
  mEUR     2.1       2.1       2.1       2.1       2.1  
Net dividend to Merrell Pharmaceuticals Inc., USA
  mUSD     1,055.3       800.9       839.0       922.0       1,061.6  
 
           
 
     
 
     
 
     
 
     
 
 

116


 

Net interest income in the years 2004 to 2007 primarily includes interest income from the group’s internal cash pooling system and external financing expenses. The net financial liabilities in the years 2004 to 2007 bear interest at the individually agreed rates for external financing or cash pooling which is linked to market interest rates.

The income from investment includes the net dividends paid by the subsidiaries of Aventis France. The determination of the net dividends from the investments listed in the table above are described in detail. For the other companies, the net dividends were determined on the basis of the individual financial plans using the same methodology as described for the companies presented in the report.

The taxes on income were calculated on the basis of the statutory tax rate of 35.4 %. Non-deductible operating expenses were included in the tax calculation.

The minority interests item comprises the investments in companies that were eliminated from the financial plan 2004-07 of Aventis France as described in Section III 2. Analysis of the past financial performance and financial planning. This item includes the investments in Aventis Pharma Le Trait, France, and Marion Merrell S.A., France, which are included in the financial plan of Aventis France, but legally belong to Aventis USA at a rate of 99.9% and are valued there for this reason. In addition, the minority interests item includes the investments of Rhône-Poulenc Biochimie, France, that are exclusively held by Aventis France and were therefore fully eliminated for Aventis France.

The separated value in 2004 which is distributed as non-operating assets contains the investments without any operative business which were included in the valuation with their proportionate equity minus the tax levied upon their sale.

The withholding tax levied on the dividends was determined for the respective distributions paid with due regard to double-taxation agreements between Germany and the USA and taking the EU Parent/Subsidiary Directive into account.

The net dividends paid to the parent companies of Aventis Pharma S.A., France, resulting from the participation structure are shown in the table above.

117


 

3.1.2.2 Aventis Pharma Participations

The dividend payments made to Aventis Participations, whose registered offices are in Antony near Paris, France, by the following companies were taken into account:

                 
Company
  Country
  Interest in %
Aventis Pharma SA-NV
  Belgium     27.65 %
Aventis Pharma Ltda.
  Brazil     17.24 %
Aventis Pharma S.A.
  Ecuador     100.00 %
Aventis Pharma A.E.B.E.
  Greece     0.13 %
PT Aventis Pharma
  Indonesia     26.69 %
Aventis Pharma S.p.A.
  Italy     84.63 %
Aventis Farma SA (Malaysia) Sdn. BHD
  Malaysia     100.00 %
Inmobiliaria RPR, S.A. de C.V.
  Mexico     100.00 %
Aventis Pharma S.A.
  Spain     40.05 %
Aventis Pharma Holdings Ltd.
  United Kingdom     90.06 %
Aventis Pharma S.A.
  Uruguay     20.55 %

118


 

The following distributable results are obtained for Aventis Pharma Participations for the years 2004 to 2007 and perpetuity:

                                                 
mEUR
          2004
  2005
  2006
  2007
  Perpetuity
EBIT
            0.0       0.0       0.0       0.0       0.0  
Interest income, net
            0.0       0.0       0.0       0.0       0.0  
Net dividend of Aventis Pharma Holdings Ltd., UK
            0.0       0.0       0.0       0.0       37.1  
Net dividend of Aventis Pharma S.p.A., Italy
            133.0       149.8       145.0       161.4       170.7  
Net dividend of Aventis Pharma S.A., Spain
            27.8       35.9       44.2       57.7       62.6  
Net dividends of other companies
            6.9       4.1       4.2       5.5       5.9  
Investment Income, net
            167.8       189.8       193.4       224.6       276.4  
 
           
 
     
 
     
 
     
 
     
 
 
Income before taxes
            167.8       189.8       193.4       224.6       276.4  
Income tax
            -3.0       -3.4       -3.4       -4.0       -4.9  
Minority interest
            0.0       0.0       0.0       0.0       0.0  
Non-operating assets
            0.0       0.0       0.0       0.0       0.0  
 
           
 
     
 
     
 
     
 
     
 
 
Distributable earnings before withholding tax
            164.8       186.4       190.0       220.6       271.5  
Withholding tax
            -0.4       -1.1       -1.5       -1.7       -2.1  
 
           
 
     
 
     
 
     
 
     
 
 
Distributable earnings after withholding tax
            164.4       185.2       188.5       218.9       269.3  
Net dividend to Aventis Pharma S.A., France
  mEUR     162.3       163.6       159.9       185.7       228.5  
Net dividend Merrel Pharmaceuticals Inc., USA
  mEUR     2.1       21.7       28.6       33.2       40.8  
 
           
 
     
 
     
 
     
 
     
 
 
Exchange rate
                                               
USA
  USD/EUR     1.270       1.273       1.279       1.285       1.292  
 
           
 
     
 
     
 
     
 
     
 
 
Net dividend (in the parent company’s currency)
                                               
Net dividend to Aventis Vermögensverwaltung GmbH, Germany
  mEUR     162.3       163.6       159.9       185.7       228.5  
Net dividend Merrel Pharmaceuticals Inc., USA
  mUSD     2.7       27.6       36.6       42.6       52.8  
 
           
 
     
 
     
 
     
 
     
 
 

The income from investment includes the dividends paid by the subsidiaries of Aventis Pharma Participations. The determination of the net dividends from the investments listed in the table above are described in detail. For the other companies, the net dividends were determined on the basis of the individual financial plans using the same methodology as described for the companies presented in the report.

119


 

The taxes on income were calculated on the basis of the statutory tax rate of 35.4 %.

The withholding tax levied on the dividends was determined for the respective distributions paid with due regard to double-taxation agreements with the USA.

The net dividends paid to the parent companies of Aventis Pharma Participations, resulting from the participation structure are shown in the table above.

3.1.3 Aventis in the UK

3.1.3.1 Aventis UK

The dividend payments made to Aventis UK by the following companies were taken into account:

                 
Company
  Country
  Interest in %
Aventis Pharma Pty Limited
  Australia     *41.78 %
Aventis Limited
  Bangladesh     60.00 %
Fisons (Bangladesh) Limited
  Bangladesh     48.80 %
Aventis Pharma S.p.A.
  Italy     12.14 %
Rorer Finanziaria S.p.A.
  Italy     98.50 %
Aventis Pharma Ltd.
  New Zealand     *25.05 %
Aventis Ltd.
  Pakistan     16.80 %
Aventis Pharma (Pty) Ltd.
  South Africa     46.29 %

* The interest is hold by Fisons (Australia) Holdings Pty Limited, Australien, a wholly owned subsidiary of Fisons Ltd., United Kingdom.

120


 

On the basis of the EBIT determined in Section III 2. Analysis of the past financial performance and financial planning, the following distributable results are obtained for Aventis UK for the years 2004 to 2007 and perpetuity:

                                                 
mGBP
          2004
  2005
  2006
  2007
  Perpetuity
EBIT
            44.1       5.1       -0.2       13.8       47.7  
Interest income, net
            -5.8       1.0       2.4       4.0       3.4  
Net dividend of Aventis Pharma S.p.A., Italy
            12.6       14.5       14.3       16.2       17.3  
Net dividends of other companies
            13.0       9.5       10.3       10.0       10.6  
Investment Income, net
            25.5       24.0       24.6       26.2       28.0  
 
           
 
     
 
     
 
     
 
     
 
 
Income before taxes
            63.8       30.1       26.8       44.0       79.1  
Income tax
            -18.3       -7.1       -6.5       -10.2       -17.3  
Minority interest
            -2.0       0.0       0.0       0.0       0.0  
Non-operating assets
            32.9       0.0       0.0       0.0       0.0  
 
           
 
     
 
     
 
     
 
     
 
 
Distributable earnings before withholding tax
            0.0       0.0       0.0       0.0       30.7  
Withholding tax
            0.0       0.0       0.0       0.0       0.0  
 
           
 
     
 
     
 
     
 
     
 
 
Distributable earnings after withholding tax
            0.0       0.0       0.0       0.0       30.7  
Net dividend to Aventis Pharma Participations, France
  mGBP     0.0       0.0       0.0       0.0       27.7  
Net dividend to HMR AG Investments Ltd., United Kingdom
  mGBP     0.0       0.0       0.0       0.0       0.7  
Net dividend to HMR Investments Ltd., United Kingdom
  mGBP     0.0       0.0       0.0       0.0       1.2  
Net dividend to Roussel Laboratories Ltd., United Kingdom
  mGBP     0.0       0.0       0.0       0.0       1.1  
 
           
 
     
 
     
 
     
 
     
 
 
Exchange rate
                                           
France
  EUR/GBP     1.442       1.411       1.381       1.359       1.342  
 
           
 
     
 
     
 
     
 
     
 
 
Net dividend (in the parent company’s currency)
                                           
Net dividend to Aventis Pharma Participations, France
  mEUR     0.0       0.0       0.0       0.0       37.1  
Net dividend to HMR AG Investments Ltd., United Kingdom
  mGBP     0.0       0.0       0.0       0.0       0.7  
Net dividend to HMR Investments Ltd., United Kingdom
  mGBP     0.0       0.0       0.0       0.0       1.2  
Net dividend to Roussel Laboratories Ltd., United Kingdom
  mGBP     0.0       0.0       0.0       0.0       1.1  

Net interest income in the years 2004 to 2007 primarily includes interest income from the group’s internal cash pooling system and external financing expenses. The net financial

121


 

liabilities in the years 2004 to 2007 bear interest at the individually agreed rates for external financing or cash pooling which is linked to market interest rates.

The income from investment includes the dividends paid by the subsidiaries of Aventis UK. The determination of the net dividends from the investments listed in the table above are described in detail. For the other companies, the net dividends were determined on the basis of the individual financial plans using the same methodology as described for the companies presented in the report.

The taxes on income were calculated on the basis of the statutory tax rate of 30.0 %. Non-deductible operating expenses were included in the tax calculation.

The minority interests item comprises the investments in companies that were eliminated from the financial plan 2004-07 of Aventis UK as described in Section III 2. Analysis of the past financial performance and financial planning. This item includes the investments in Roussel Laboratories Ltd., UK, Uclaf Ltd., UK, and Pharmidex Ltd., UK, which are included in the financial plan of Aventis UK, but legally belong to Aventis Pharma S.A., France, and of Sofir S.A., Switzerland and are valued there for this reason. Furthermore, the minority interests include the investments in HMR Investments Ltd., UK, held by Merrell Pharmaceuticals, Inc., USA, and the investments in HMR Investments AG Ltd., UK, held by Aventis Pharma Holding GmbH, which were included in the valuation of the latter.

The separated value in 2004 which is distributed as non-operating assets contains the investments without any operative business which were included in the valuation with their proportionate equity minus the tax levied upon their sale.

The withholding tax levied on the dividends was determined for the respective distributions paid with due regard to the double-taxation agreement with France and the EU Parent/Subsidiary Directive.

The net dividends paid to the parent companies of Aventis Pharma Holdings Ltd., UK, resulting from the participation structure are shown in the table above. Since losses carried forward under commercial law were identified for Aventis Pharma Holdings Ltd. which will not be fully transferred back before the year 2007, no dividends will be paid in the detailed planning period.

122


 

3.1.3.2 Aventis Dagenham

Aventis Dagenham holds no other interests in companies that would pay it dividends.

On the basis of the EBIT determined in Section III 2. Analysis of the past financial performance and financial planning, the following distributable results are obtained for Aventis Dagenham for the years 2004 to 2007 and perpetuity:

                                                 
mGBP
          2004
  2005
  2006
  2007
  Perpetuity
EBIT
            60.6       94.8       112.2       135.9       146.5  
Interest income, net
            0.0       0.0       0.0       0.0       0.0  
Investment income, net
            0.0       0.0       0.0       0.0       0.0  
 
           
 
     
 
     
 
     
 
     
 
 
Income before taxes
            60.6       94.8       112.2       135.9       146.5  
Income tax
            -18.2       -28.4       -33.7       -40.8       -44.0  
Minority interest
            0.0       0.0       0.0       0.0       0.0  
Non-operating assets
            0.0       0.0       0.0       0.0       0.0  
 
           
 
     
 
     
 
     
 
     
 
 
Distributable earnings before withholding tax
            42.4       66.4       78.5       95.1       102.5  
Withholding tax
            0.0       0.0       0.0       0.0       0.0  
 
           
 
     
 
     
 
     
 
     
 
 
Distributable earnings after withholding tax
            42.4       66.3       78.5       95.2       102.5  
Net dividend to Aventis Pharma S.A., France
  mGBP     42.4       66.3       78.5       95.2       102.5  
 
           
 
     
 
     
 
     
 
     
 
 
Exchange rate
                                           
France
  EUR/GBP     1.442       1.411       1.381       1.359       1.342  
 
           
 
     
 
     
 
     
 
     
 
 
Net dividend (in the parent company’s currency)
                                           
Net dividend to Aventis Pharma S.A., France
  mEUR     61.1       93.6       108.5       129.3       137.7  
 
           
 
     
 
     
 
     
 
     
 
 

The taxes on income were calculated on the basis of the statutory tax rate of 30.0 %.

The withholding tax levied on the dividends was determined for the respective distributions paid with due regard to the double-taxation agreement with France and the EU Parent/Subsidiary Directive.

The net dividends paid to the parent company of Aventis Dagenham resulting from the participation structure are shown in the table above.

123


 

3.1.4 Aventis Italy

Aventis Pharma S.p.A. holds a 1.15 % interest in Rorer Finanziaria S.p.A. Dividend payments by this company to Aventis Pharma S.p.A. have been taken into account in proportion to the interest.

On the basis of the EBIT determined in Section III 2. Analysis of the past financial performance and financial planning, the following distributable results are obtained for Aventis Italy for the years 2004 to 2007 and perpetuity:

                                                 
mEUR
          2004
  2005
  2006
  2007
  Perpetuity
EBIT
            271.0       266.2       276.4       302.5       330.0  
Interest income, net
            1.7       1.3       0.6       -0.2       -1.5  
Investment income, net
            0.1       0.1       0.1       0.1       0.1  
 
           
 
     
 
     
 
     
 
     
 
 
Income before taxes
            272.8       267.6       277.1       302.4       328.6  
Income tax
            -110.4       -84.7       -99.9       -105.4       -120.5  
Minority interest
            -5.2       -5.8       -5.6       -6.3       -6.3  
Non-operating assets
            0.0       0.0       0.0       0.0       0.0  
 
           
 
     
 
     
 
     
 
     
 
 
Distributable earnings before withholding tax
            157.2       177.1       171.6       190.7       201.8  
Withholding tax
            -1.0       -1.1       -1.0       -1.2       -1.2  
 
           
 
     
 
     
 
     
 
     
 
 
Distributable earnings after withholding tax
            156.2       176.0       170.6       189.5       200.6  
Net dividend to Aventis Pharma Participations, France
  mEUR     133.0       149.8       145.0       161.4       170.7  
Net dividend to Rhone-Poulenc Rorer Ltd., United Kingdom
  mEUR     18.1       20.4       19.8       22.0       23.3  
Net dividend to Rorer Finanziaria S.p.A., Italy
  mEUR     5.1       5.7       5.5       6.2       6.5  
 
           
 
     
 
     
 
     
 
     
 
 
Exchange rate
                                           
United Kingdom
  GBP/EUR     0.694       0.709       0.724       0.736       0.745  
 
           
 
     
 
     
 
     
 
     
 
 
Net dividend (in the parent company’s currency)
                                           
Net dividend to Aventis Pharma Participations, France
  mEUR     133.0       149.8       145.0       161.4       170.7  
Net dividend to Rhone-Poulenc Rorer Ltd., United Kingdom
  mEUR     12.6       14.5       14.3       16.2       17.3  
Net dividend to Rorer Finanziaria S.p.A., Italy
  mGBP     5.1       5.7       5.5       6.2       6.5  

Net interest income in the years 2004 to 2007 primarily includes interest income from the group’s internal cash pooling system and external financing expenses. The net financial

124


 

liabilities in the years 2004 to 2007 bear interest at the individually agreed rates for external financing or cash pooling which is linked to market interest rates.

The taxes on income were calculated on the basis of the statutory tax rate of 34.0 % plus the trade tax levied at the local level. Non-deductible operating expenses were included in the tax calculation.

The minority interests item comprises the investments in companies that were eliminated from the financial plan 2004-07 of Aventis Italy as described in Section III 2. Analysis of the past financial performance and financial planning. This item includes the investments in Aventis Bulk S.p.A., Italy, and Gruppo Lepetit S.p.A., Italy, which are included in the financial plan of Aventis Italy, but legally belong to Aventis Pharma S.A., France, as well as external third parties. Furthermore, the minority interests include the shares in Rorer Finanziaria S.p.A., Italy, held by Rhône-Poulenc Rorer Ltd., UK, Aventis Pharma S.p.A., Italy, and external third parties. The proportionate earnings of Aventis Pharma S.p.A. were paid as dividends to Aventis Italy.

The withholding tax levied on the dividends was determined for the respective distributions paid with due regard to the double-taxation agreements with France and the UK as well as the EU Parent/Subsidiary Directive.

The net dividends paid to the parent companies of Aventis Pharma S.p.A., Italy, resulting from the participation structure are shown in the table above.

125


 

3.1.5 Aventis Japan

Aventis Japan holds a 100 % interest in Aventis Service Ltd., Japan, which operates as insurance broker for Aventis Japan. Dividend payments by Aventis Service Ltd. to Aventis Japan have been taken into account.

On the basis of the EBIT determined in Section III 2. Analysis of the past financial performance and financial planning, the following distributable results are obtained for Aventis Japan for the years 2004 to 2007 and perpetuity:

                                                 
mJPY
          2004
  2005
  2006
  2007
  Perpetuity
EBIT
            12,004.2       11,912.6       13,271.8       23,937.7       30,750.0  
Interest income, net
            32.2       -91.7       -75.1       -60.2       402.0  
Investment income, net
            30.0       30.0       30.0       30.0       30.0  
 
           
 
     
 
     
 
     
 
     
 
 
Income before taxes
            12,066.4       11,850.9       13,226.7       23,907.5       31,182.0  
Income tax
            -3,535.1       -5,023.8       -6,518.8       -11,686.0       -14,681.7  
Minority interest
            0.0       0.0       0.0       0.0       0.0  
Non-operating assets
            1,281.8       0.0       0.0       0.0       0.0  
 
           
 
     
 
     
 
     
 
     
 
 
Distributable earnings before withholding tax
            9,813.1       6,827.1       6,707.9       12,221.5       16,500.3  
Withholding tax
            -837.0       -582.3       -572.1       -1,042.4       -1,407.4  
 
           
 
     
 
     
 
     
 
     
 
 
Distributable earnings after withholding tax
            8,976.1       6,244.8       6,135.8       11,179.1       15,092.9  
Net dividend to Aventis Pharma Holding GmbH, Germany
  mJPY     6,234.2       4,337.3       4,261.5       7,764.3       10,482.6  
Net dividend to Aventis Pharma S.A., France
  mJPY     2,741.9       1,907.6       1,874.3       3,414.8       4,610.4  
 
           
 
     
 
     
 
     
 
     
 
 
Exchange rate
                                           
Germany/France
  EUR/JPY     0.007       0.008       0.008       0.008       0.008  
 
           
 
     
 
     
 
     
 
     
 
 
Net dividend (in the parent company’s currency)
                                           
Net dividend to Aventis Pharma Holding GmbH, Germany
  mEUR     46.4       32.9       33.1       62.0       86.1  
Net dividend to Aventis Pharma S.A., France
  mEUR     20.4       14.5       14.6       27.3       37.9  
 
           
 
     
 
     
 
     
 
     
 
 

Net interest income primarily includes external financing expenses for the repurchase of licenses. On a sustainable basis, the income from interest rises strongly because a creditor interest rate of 5.5 % was assumed for the capital surplus in the perpetuity.

126


 

The income from investment include dividends of the 100% subsidiary Aventis Service Ltd., Japan, and the investment share in wholesale companies.

The taxes on income were calculated on the basis of the statutory tax rate of 46.3 % in 2004 and 43.4% thereafter. Non-deductible operating expenses were included in the tax calculation. In the years 2004 and 2005, the tax burden is reduced by various special influences. To be mentioned in this context are the amortization of a company value for a company acquired in the past terminating in 2006, and a tax reimbursement in 2004.

The non-operating assets in the amount of JPY 1,282m in the year 2004 include the fair market value of the real properly minus the tax levied for their sale, if any.

The withholding tax levied on the dividends was determined for the respective distributions paid with due regard to double-taxation agreements with France and Germany.

The net dividends paid to the parent companies of Aventis Japan resulting from the participation structure are shown in the table above.

127


 

3.1.6 Aventis Spain

The companies included in the financial plan of Aventis Spain do not hold any other companies that would pay them dividends.

On the basis of the EBIT determined in Section III 2. Analysis of the past financial performance and financial planning, the following distributable results are obtained for Aventis Spain for the years 2004 to 2007 and perpetuity:

                                                 
mEUR
          2004
  2005
  2006
  2007
  Perpetuity
EBIT
            97.2       128.3       161.2       211.8       226.0  
Interest income, net
            3.5       3.5       3.4       3.2       7.5  
Investment income, net
            0.0       0.0       0.0       0.0       0.0  
 
           
 
     
 
     
 
     
 
     
 
 
Income before taxes
            100.7       131.8       164.6       215.0       233.5  
Income tax
            -31.2       -42.2       -54.3       -71.0       -77.0  
Minority interest
            0.0       0.0       0.0       0.0       0.0  
Non-operating assets
            0.0       0.0       0.0       0.0       0.0  
 
           
 
     
 
     
 
     
 
     
 
 
Distributable earnings before withholding tax
            69.5       89.6       110.3       144.0       156.5  
Withholding tax
            -5.4       -6.9       -8.5       -11.1       -12.1  
 
           
 
     
 
     
 
     
 
     
 
 
Distributable earnings after withholding tax
            64.1       82.7       101.8       132.9       144.4  
Net dividend to Aventis Vermögensverwaltung GmbH, Germany
  mEUR     8.9       11.4       14.1       18.4       19.9  
Net dividend to Aventis Pharma S.A., France
  mEUR     3.9       5.0       6.2       8.1       8.8  
Net dividend to Aventis Pharma Participations, France
  mEUR     27.8       35.9       44.2       57.7       62.6  
Net dividend to Aventis Holdings Inc., USA
  mEUR     7.6       9.9       12.1       15.9       17.2  
Net dividend to Merrell Pharmaceuticals Inc., USA
  mEUR     15.9       20.5       25.2       32.9       35.7  
 
           
 
     
 
     
 
     
 
     
 
 
Exchange rate
                                               
USA
  USD/EUR     1.270       1.273       1.279       1.285       1.292  
 
           
 
     
 
     
 
     
 
     
 
 
Net dividend (in the parent company’s currency)
  mEUR                                        
Net dividend to Aventis Vermögensverwaltung GmbH, Germany
  mEUR     8.9       11.4       14.1       18.4       19.9  
Net dividend to Aventis Pharma S.A., France
  mEUR     3.9       5.0       6.2       8.1       8.8  
Net dividend to Aventis Pharma Participations, France
  mEUR     27.8       35.9       44.2       57.7       62.6  
Net dividend to Aventis Holdings Inc., USA
  mUSD     9.7       12.6       15.5       20.4       22.2  
Net dividend to Merrell Pharmaceuticals Inc., USA
  mUSD     20.1       26.1       32.2       42.3       46.2  
 
           
 
     
 
     
 
     
 
     
 
 

128


 

Net interest income in the years 2004 to 2007 primarily includes interest income from the group’s internal cash pooling system. For the years 2004 to 2007, the capital surplus bears interest at the rates assumed for the respective years within the Aventis group.

The income tax was determined in accordance with the Spanish tax laws and taking into account the non-deductible expenditure.

The minority interests item comprises the investments In Nattermann España S.A. that are held by A. Nattermann & Cie. GmbH and were eliminated in Section III 2. Analysis of the past financial performance and financial planning, from the financial plan of Aventis Spain. This refers to minor amounts in the range of approx. EUR 5,000 p.a.

The withholding tax levied on the dividends was determined for the respective distributions paid with due regard to double-taxation agreements between Spain and those countries in which the parent companies have their registered offices, as well as the EU Parent/Subsidiary Directive.

The net dividends paid to the parent companies of Aventis Pharma S.A., Spain, resulting from the participation structure are shown in the table above.

129


 

3.1.7 Aventis USA

The dividend payments made to Aventis USA by the following companies were taken into account. If a company included in the financial plan of Aventis USA holds an interest in one of the companies listed below, the total amount of shares held is shown in the table below.

                 
Company
  Country
  Interest in %
Aventis Pharma Pty Limited
  Australia     32.73 %
Aventis Pharma SA-NV
  Belgium     28.94 %
Aventis Pharma Inc.
  Canada     28.07 %
Aventis Pharma S.A.
  Chile     86.29 %
Aventis Pharma (Beijing) Co., Ltd.
  China     90.00 %
Aventis Pharma OY
  Finland     52.91 %
Aventis Pharma Le Trait
  France     100.00 %
Aventis Pharma S.A.
  France     64.63 %
Aventis Pharma Participations
  France     1.49 %
Marion Merrell S.A.
  France     99.90 %
Rhône-Poulenc Rorer Deutschland GmbH
  Germany     100.00 %
Rhone-Poulenc Rorer Asia Pacific Limited
  Hong Kong     *0.00 %
Aventis Pharma Holdings (Ireland) Ltd.
  Ireland     100.00 %
Aventis Pharma S.A. de C.V.
  Mexico     28.81 %
Distriphar S.A. de C.V.
  Mexico     28.81 %
Inmobiliaria RPR, S.A. de C.V.
  Mexico     *0.00 %
Aventis Pharma B.V.
  Netherlands     37.26 %
Aventis Pharma Ltd.
  New Zealand     38.43 %
Aventis Pharma A/S
  Norway     75.00 %
Aventis Pharma, Inc.
  Philippines     82.75 %
Fisons Farmaceutica Portuguesa, Lda.
  Portugal     0.05 %
Aventis Pharma S.A.
  Spain     38.33 %
Aventis Pharma AG
  Switzerland     63.37 %
HMR Investments Ltd.
  United Kingdom     100.00 %

* The discription of the interest in this company is due to the commercial rounding to 0.00%.

130


 

On the basis of the EBIT determined in Section III 2. Analysis of the past financial performance and financial planning, the following distributable results are obtained for Aventis USA for the years 2004 to 2007 and perpetuity:

                                                 
mUSD
          2004
  2005
  2006
  2007
  Perpetuity
EBIT
            -94.0       849.5       1,187.5       1,776.8       1,950.0  
Interest income, net
            -64.8       -16.7       1.8       24.5       60.2  
Netto-Dividende der Rhône-Poulenc Rorer Deutschland GmbH, Germany
            50.3       47.9       64.5       71.7       66.9  
Net dividend of Aventis Pharma S.A., France
            1,055.3       800.9       839.0       922.0       1,061.6  
Net dividend of Aventis Pharma Participations, France
            2.7       27.6       36.6       42.6       52.8  
Net dividend of Aventis Pharma S.A., Spain
            29.9       38.6       47.7       62.7       68.4  
Net dividends of other companies
            86.4       89.6       85.0       99.4       109.3  
Investment income, net
            1,224.6       1,004.5       1,072.8       1,198.4       1,359.0  
 
           
 
     
 
     
 
     
 
     
 
 
Income before taxes
            1,065.8       1,837.3       2,262.1       2,999.7       3,369.2  
Income tax
            298.3       -101.1       -350.3       -576.8       -696.2  
Minority interest
            0.1       0.1       0.2       0.1       0.1  
Non-operating assets
            98.9       0.0       0.0       0.0       0.0  
 
           
 
     
 
     
 
     
 
     
 
 
Distributable earnings before withholding tax
            1,463.1       1,736.3       1,912.0       2,423.0       2,673.1  
Withholding tax
            -73.7       -87.5       -96.4       -122.1       -134.7  
 
           
 
     
 
     
 
     
 
     
 
 
Distributable earnings after withholding tax
            1,389.4       1,648.8       1,815.6       2,300.9       2,538.4  
Net dividend to Aventis Vermögensverwaltung GmbH, Germany
  mUSD     477.9       567.1       624.5       791.5       873.1  
Net dividend to Aventis Pharma S.A., France
  mUSD     5.0       5.9       6.5       8.2       9.1  
Net dividend to Aventis, France
  mUSD     906.5       1,075.8       1,184.6       1,501.3       1,656.2  
 
           
 
     
 
     
 
     
 
     
 
 
Exchange rate
                                               
France and Germany
  EUR/USD     0.788       0.786       0.782       0.778       0.774  
 
           
 
     
 
     
 
     
 
     
 
 
Net dividend (in the parent company’s currency)
                                               
Net dividend to Aventis Vermögensverwaltung GmbH, Germany
  mEUR     376.4       445.6       488.4       615.9       675.9  
Net dividend to Aventis Pharma S.A., France
  mEUR     3.9       4.6       5.1       6.4       7.0  
Net dividend to Aventis, France
  mEUR     714.1       845.3       926.4       1,168.2       1,282.1  
 
           
 
     
 
     
 
     
 
     
 
 

131


 

Net interest income in the years 2004 to 2007 primarily includes interest income from the group’s internal cash pooling system and external financing expenses. The financial net liabilities in the years 2004 to 2007 bear interest at the individually agreed rates for external financing or cash pooling which is linked to market interest rates.

The income from investment includes the net dividends paid by the subsidiaries of Aventis USA. The investment in the French holding company Aventis Pharma Participations will increase from 1.5 % in 2004 to 15.8% in 2005 and thereafter based on a contractually agreed option. The determination of the net dividends from the investments listed in the table above are described in detail. For the other companies, the net dividends were determined on the basis of the individual financial plans using the same methodology as described for the companies presented in the report.

The taxes on income were calculated on the basis of the statutory tax rate of 37.0 % (including the tax levied at the state level). The tax credit system for foreign dividend payments valid in the USA was accounted for. The tax for the year 2004 was furthermore influenced positively by the assumed utilization of the loss arising from the sale of Aventis Behring, and the same applies, to a lower extent, also to the subsequent years until 2009.

The separated value in 2004 which is distributed as non-operating assets especially contains cash value of the earnings-dependent purchase price of Aventis Behring payable in 2008 provided that the contractual requirements are met. This value also contains the investments without any operative business which were included in the valuation with their proportionate equity minus the tax levied upon their sale.

The withholding tax levied on the dividends was determined for the respective distributions paid with due regard to double-taxation agreements with Germany and France.

The net dividends paid to the parent companies of Aventis, Inc., USA resulting from the participation structure are shown in the table above.

132


 

3.1.8 Aventis Pharma Holding

Aventis Pharma Holding GmbH, whose registered offices are in Frankfurt am Main (hereinafter “Aventis Pharma Holding”) performs the functions of an intermediate holding company for the pharmaceuticals business of Hoechst.

The business plan of Aventis Pharma Holding includes the company itself as well as Aventis Vermögensverwaltung GmbH.

The dividend payments made to Aventis Pharma Holding by the following companies were taken into account. The interest shares presented below refer to Aventis Pharma Holding or Aventis Vermögensverwaltung GmbH, a 100% subsidiary of Aventis Pharma Holding.

                 
Company
  Country
  Interest in %
Aventis Pharma S.A.
  Argentina     54.17 %
Aventis Pharma Pty Limited (Australien)
  Australia     25.49 %
Aventis Pharma GmbH
  Austria     100.00 %
Aventis Pharma SA-NV
  Belgium     18.09 %
Aventis Pharma Ltda.
  Brazil     45.48 %
Aventis Pharma S.A.
  Chile     13.67 %
Aventis Pharma S.A.
  Colombia     45.59 %
Aventis Pharma A/S
  Denmark     100.00 %
Aventis Pharma S.A.E.
  Egypt     98.59 %
Aventis Pharma OY
  Finland     47.09 %
Aventis Pharma S.A.
  France     32.31 %
Aventis Pharma Deutschland GmbH
  Germany     100.00 %
Aventis Beteiligungsverwaltung GmbH
  Germany     100.00 %
Aventis Pharma A.E.B.E.
  Greece     26.60 %
Aventis Pharma S.A.
  Guatemala     66.92 %
Aventis Pharma Limited
  Hong Kong     *100.00 %
Aventis Pharma Ltd.
  India     50.10 %
PT Aventis Pharma
  Indonesia     48.30 %
Aventis Pharma Ltd.
  Japan     70.59 %

133


 

                 
Company
  Country
  Interest in %
Aventis Pharma S.A. de C.V.
  Mexico     38.44 %
Distriphar S.A. de C.V.
  Mexico     38.44 %
Aventis Pharma S.A.
  Morocco     73.62 %
Hostim S.A.
  Morocco     60.01 %
Aventis Pharma B.V.
  Netherlands     25.10 %
Aventis Pharma Ltd.
  New Zealand     11.32 %
Aventis Pharma A/S
  Norway     25.00 %
Aventis Limited
  Pakistan     36.08 %
Aventis Pharma S.A.
  Paraguay     100.00 %
Aventis Pharma S.A.
  Peru     40.00 %
Aventis Pharma, Inc.
  Philippines     17.25 %
Aventis Pharma, Lda.
  Portugal     34.33 %
Aventis Pharma Pte. Ltd.
  Singapur     100.00 %
Hoechst Biotika spol. s. r. o.
  Slovak Republic     52.23 %
HanDok Pharmaceuticals Co. Ltd.
  South Korea     50.00 %
Aventis Pharma S.A.
  Spain     14.99 %
Aventis Pharma AB
  Sweden     25.71 %
Aventis Pharma AG
  Switzerland     36.63 %
Aventis Pharma Co., Ltd.
  Taiwan     100.00 %
Aventis Pharma Ltd.
  Thailand     100.00 %
HMR AG Investments Ltd.
  United Kingdom     100.00 %
Aventis Pharma S.A.
  Uruguay     21.88 %
Aventis Inc.
  USA     34.38 %
Aventis Pharma S.A.
  Venezuela     25.86 %

* One share is hold by Aventis Pharma S.A., France.

134


 

The following distributable results are obtained for Aventis Pharma Holding for the years 2004 to 2007 and perpetuity:

                                         
mEUR
  2004
  2005
  2006
  2007
  Perpetuity
EBIT
    23.5       -0.8       -0.8       -0.8       -0.9  
Interest income, net
    -57.5       -78.7       -87.9       -97.3       -165.8  
Net dividend of Aventis Pharma Deutschland GmbH, Germany
    735.3       632.0       798.7       1,075.1       1,256.2  
Net dividend of Aventis Pharma S.A., France
    437.5       331.2       345.3       377.6       432.5  
Net dividend of Aventis Pharma Ltd., Japan
    46.4       32.9       33.1       62.0       86.1  
Net dividend of Aventis Pharma S.A., Spain
    8.9       11.4       14.1       18.4       19.9  
Net dividend of Aventis Inc., USA
    376.4       445.6       488.4       615.9       675.9  
Net dividends of other companies
    149.4       125.8       133.6       146.4       166.4  
Investment income, net
    1,753.9       1,579.0       1,813.2       2,295.4       2,637.0  
 
   
 
     
 
     
 
     
 
     
 
 
Income before taxes
    1,719.9       1,499.5       1,724.5       2,197.3       2,470.3  
Income tax
    0.0       0.0       0.0       0.0       0.0  
Minority interest
    0.0       0.0       0.0       0.0       0.0  
Non-operating assets
    20.6       0.0       0.0       0.0       0.0  
 
   
 
     
 
     
 
     
 
     
 
 
Distributable earnings before withholding tax
    1,740.5       1,499.5       1,724.5       2,197.3       2,470.3  
Withholding tax
    0.0       0.0       0.0       0.0       0.0  
 
   
 
     
 
     
 
     
 
     
 
 
Distributable earnings after withholding tax
    1,740.5       1,499.5       1,724.5       2,197.3       2,470.3  
Net dividend to Hoechst AG, Germany
    1,740.4       1,499.4       1,724.4       2,197.2       2,470.3  
 
   
 
     
 
     
 
     
 
     
 
 

In its function as intermediate holding company, Aventis Pharma Holding has no operative business, therefore, it does not achieve any sales. The negative EBIT in the years 2005 to 2007 and in the perpetuity is exclusively due to the administration cost. A positive EBIT will presumably be achieved in the year 2004 due to revenues from currency deals.

Net interest income in the years 2004 to 2007 primarily includes interest expenses from the group’s internal cash pooling system. The financial net liabilities in the years 2004 to 2007 bear interest at the individually agreed rates for cash pooling which is linked to market interest rates. On a sustainable basis, the interest expense will increase because an interest rate of 5.5 % was assumed for the capital loans in the perpetuity.

135


 

The income from investment includes the net dividends paid by the subsidiaries of Aventis Pharma Holding. The determination of the net dividends from the investments has been described in detail. For the other companies, the net dividends were determined on the basis of the individual financial plans using the same methodology as described for the companies presented in the report.

Aventis Pharma Holding belongs to the tax subsidiaries of Hoechst AG based on a profit and loss transfer agreement. For this reason, the earnings obtained by Aventis Pharma Holding were included in the tax calculations at the level of Hoechst AG for tax purposes, and no taxes are incurred at the level of Aventis Pharma Holding.

The separated value in 2004 which is distributed as non-operating assets contains the investments without any operative business which were included in the valuation with their proportionate equity.

The net profits distributed by Aventis Pharma Holding to Hoechst AG resulting from the participation structure are shown in the table above.

136


 

3.1.9 Hoechst AG

The dividend payments or profit allocations made to Hoechst AG by the following companies were taken into account:

                 
Company
  Country
  Interest in %
Aventis (China) Investment Co. Ltd.
  China     100.00 %
Albert-Roussel Pharma GmbH
  Germany     24.85 %
Aventis Pharma Holding GmbH
  Germany     100.00 %
Aventis Real Estate GmbH & Co. KG
  Germany     100.00 %
PharmaServ Marburg GmbH & Co. KG
  Germany     74.00 %

On the basis of the EBIT determined in Section III 2. Analysis of the past financial performance and financial planning, the following distributable results are obtained for Hoechst AG for the years 2004 to 2007 and perpetuity:

                                         
mEUR
  2004
  2005
  2006
  2007
  Perpetuity
EBIT
    -53.9       -2.5       -15.5       -5.5       -5.0  
Interest income, net
    -60.7       -70.3       -76.8       -84.3       -210.3  
Net dividend of Aventis Pharma Holding
    1,740.4       1,499.4       1,724.4       2,197.2       2,470.3  
Net dividends of other companies
    12.3       28.9       11.6       25.8       16.9  
Investment income, net
    1,752.7       1,528.3       1,736.0       2,223.0       2,487.3  
 
   
 
     
 
     
 
     
 
     
 
 
Income before taxes
    1,638.1       1,455.5       1,643.7       2,133.2       2,272.0  
Income tax
    -252.1       -233.2       -237.8       -420.5       -389.2  
 
   
 
     
 
     
 
     
 
     
 
 
Distributable earnings (before personal income tax)
    1,386.0       1,222.3       1,405.9       1,712.7       1,882.8  
 
   
 
     
 
     
 
     
 
     
 
 

Net interest income in the years 2004 to 2007 primarily includes interest expenses from the group’s internal cash pooling system. The financial net liabilities in the years 2004 to 2007 bear interest at the individually agreed rates for cash pooling which is linked to market interest rates. On a sustainable basis, the interest expense will increase because an interest rate of 5.5 % was assumed for the capital loans in the perpetuity.

137


 

The income from investment of Hoechst AG also includes the net dividends of Aventis Pharma Holding that comprise all dividends of the pharmaceuticals segment of Hoechst AG, as well as the net dividends of some investments not attributable to the pharmaceuticals sector. The determination of the net dividends of Aventis Pharma Holding has been described in detail. For the other companies, the net dividends were determined on the basis of the individual financial plans using the same methodology as described for the companies presented in the report.

The income tax of Hoechst AG consists of the tax payable by the tax subsidiaries of Hoechst AG and the tax levied on the gross dividend income. The tax subsidiaries of Hoechst AG comprises, in addition to Hoechst AG, Aventis Deutschland, Aventis Pharma Holding, Aventis Beteiligungsverwaltung GmbH, Albert-Roussel Pharma GmbH and Aventis Vermögensverwaltung GmbH. When determining the trade tax load of the tax subsidiaries of Hoechst AG, the municipal factor in the amount of 439.7 % was properly weighted and applied. The corporate income tax load and the solidarity surcharge at the level of Hoechst AG were determined on the basis of the corporate income tax rate of 25.0 % plus the solidarity surcharge of 5.5 %, resulting in a total of 26.4 %. Foreign and domestic dividend income was not included in the determination of the effects on corporate income tax and trade tax in accordance with Section 8b (1) of the KStG. However, 5.0 % of the gross dividends (corresponding to the dividends received and the withholding tax deducted, if any) were classified as non-deductible operating expenses in accordance with the provisions of Section 8b (5) of the KStG.

The net profit distributions of Hoechst AG prior to personal income tax are indicated in the table.

138


 

3.2 Earnings to be capitalized and derivation of the earning capacity value

The personal income tax must be deducted from the distributable results of Hoechst AG. According to the recommendations of the company valuation working group of the German Auditors’ Institute, the personal income tax was accounted for at a typical rate of 35.0 %. According to the so-called half-credit method, therefore, the typical effective tax on income amounts to 17.5 %.

The earning capacity value of Hoechst AG results from the aggregate amount of the discounted net receipts of the shareholder (after deduction of personal income tax) for the years 2004 to 2007 and the perpetuity assessed for plan year 2008 and thereafter. The value of Hoechst AG before taking into account separated values as per December 21, 2004 is as follows:

                                         
mEUR
  2004
  2005
  2006
  2007
  Perpetuity
Distributable earnings (before personal income tax)
    1,386.0       1,222.4       1,405.9       1,712.6       1,882.8  
Personal income tax
    -242.6       -213.9       -246.0       -299.7       -329.5  
 
   
 
     
 
     
 
     
 
     
 
 
Distributable earnings (after personal income tax)
    1,143.5       1,008.4       1,159.8       1,412.9       1,553.3  
Discount rate
    6.66 %     6.66 %     6.66 %     6.66 %     5.66 %
Discount factor
    0.94       0.88       0.82       0.77       13.64  
 
   
 
     
 
     
 
     
 
     
 
 
Net Present Values
    1,072.0       886.4       955.8       1,091.6       21,194.0  
 
   
 
     
 
     
 
     
 
     
 
 
Capitalised earnings value of Hoechst AG as of December 31, 2003
    25,199.8                                  
Days from December 31, 2003, to the effective valuation day, December 21, 2004
    356                                  
Discount rate
    6.66 %                                
Discount factor
    1.06                                  
 
   
 
                                 
Capitalised earnings value of Hoechst AG as of December 21, 2004
    26,831.5                                  
 
   
 
                                 

At the relevant valuation date, December 21, 2004, the earning capacity value of Hoechst AG after taxes amounts to

EUR 26,832 million.

3.3 Separated values

3.3.1 Non-operating assets

139


 

The greatest portion in the separated value of the non-operating assets is represented by Wacker-Chemie GmbH. The industrial chemicals segment of Wacker-Chemie GmbH, including polymers, silicones, and special products as well as wafers, does not belong to the core business of Hoechst AG. For this reason, Hoechst AG concluded an agreement with Dr. Alexander Wacker Familiengesellschaft mbH on December 16, 2000, providing for the withdrawal of Hoechst AG from Wacker-Chemie GmbH. The agreement has been performed in part only. In the first step, the interest was reduced to 49.0 %. According to this agreement, Hoechst AG will receive an additional EUR 741m once the agreement has been fully performed. This results in the amount of EUR 740m after deduction of the tax on income levied.

The value of the companies in which Hoechst AG holds a direct interest and which may be sold individually without impairing the continuation of the operative business activities and the receipts resulting from the agreement concerning the interest in Wacker-Chemie GmbH minus the national tax burden and personal income tax, amounts to the following:

         
    mEUR
Inflow from the Wacker-Chemie GmbH contract
    739.9  
Other non operating assets
    318.7  
 
   
 
 
Non operating assets before personal income tax
    1058.6  
Personal income tax
    -185.3  
 
   
 
 
Non operating assets after tax
    873.3  
 
   
 
 

At the relevant valuation date, December 21, 2004, the separated value of non-operating assets after taxes amounts to

EUR 873 million.

3.3.2 Synergies and restructuring measures

The merger between Sanofi-Aventis and Aventis is expected to yield annual cost savings and other operative efficiency improvements in the amount of EUR 1,000m as well as other synergies of EUR 600m by an increase in the sales growth. These synergies totaling EUR 1,600 billion annually before taxes are expected to be realized at 10 % in 2004, at 60 % in 2005 and in full in 2006 and thereafter. On the other hand, the cost of integration and restructuring measures is expected to amount to EUR 1,000m in the years 2004 and 2005.

140


 

However, the financial plans 2004-07 were prepared on the assumption of economic and legal independence of the Aventis group, therefore, the synergies were not accounted for in the financial plans. Therefore, the synergies and restructuring cost were to be determined separately.

The integration of Sanofi, Aventis and Hoechst has not yet been completed, and the details thereof are currently under review. A detailed allocation of the expected synergies and restructuring cost to Hoechst or its affiliated companies or planning units is not viable at the moment. Synergies can only be achieved by the combined efforts of all entities within a group.

Nevertheless, the proportionate value contributed by synergies and restructuring cost has to be assessed in the valuation of Hoechst AG in order to account for the opportunity of the Hoechst shareholders of participating in these benefits. As the value of a company also reflects its performance, and this the degree of its contribution to the realization of the synergies, therefore, they are subdivided as follows, corresponding to the company values:

The synergies and cost are distributed between Aventis and Sanofi according to the relative value of the companies that is reflected by the option of the first tender offer actually chosen by the former Aventis shareholders until the deadline for the first submission of bids on July 30, 2004 when Aventis was still independent from Sanofi. According to the tender offer for the Aventis shares, the Aventis shareholders could choose between a pure cash compensation, a cash compensation plus an interest, and a pure exchange of shares. The three options of the takeover bid were accepted as follows on or before July 30, 2004: 664,561,361 shares of common stock of Aventis were exchanged for 0.8333 newly issued Sanofi shares of common stock as well as EUR 19.18 in cash for each share of common stock of Aventis that was submitted; Furthermore, 75,690,733 shares were purchased in exchange for 1.1739 newly issued Sanofi shares of common stock for each Aventis share that was submitted, and shareholders received EUR 68.11 per share in cash for a total of 29,668,679 Aventis shares. From these exchange options chosen by the shareholders and the stock exchange price of the Sanofi shares as per July 30, 2004, which amounted to EUR 51.10 per share, the ratio between Sanofi and Aventis amounts to approx. 1:1.3001. Thus a share of 56.5 % of the synergies and restructuring cost can be attributed to Aventis.

With respect to the distribution of synergies and cost within Aventis or estimating the amount of synergies attributable to Hoechst in contrast to Aventis, a distribution between the companies in accordance with the exchange ratio at the date of the business combination of Rhône-Poulenc S.A. and Hoechst AG in the year 1999 is assumed. A share of 53.0 % is therefore attributable to Hoechst AG. Thus a calculated share of 29.9 % of the synergies and restructuring cost resulting from the merger of Aventis and Sanofi-Aventis can be attributed to Hoechst AG.

141


 

The separated value of the synergies and restructuring cost that will probably result from the takeover of Aventis by Sanofi after taxes will be as follows:

                                                 
mEUR
          2004
  2005
  2006
  2007
  TV
Expected synergies from Sanofi-Aventis merger
    100.0 %                                        
Expected cost based synergies from Sanofi-Aventis merger
            100.0       600.0       1,000.0       1,000.0       1,000.0  
Expected revenue based synergies from Sanofi-Aventis merger
            60.0       360.0       600.0       600.0       600.0  
Expected restructuring costs from Sanofi-Aventis merger
            -1,000.0       -1,000.0       0.0       0.0       0.0  
 
           
 
     
 
     
 
     
 
     
 
 
Aventis’ share of synergies and restructuring cost
    56.5 %                                        
Expected cost based synergies from Sanofi-Aventis merger
            56.5       339.1       565.2       565.2       565.2  
Expected revenue based synergies from Sanofi-Aventis merger
            33.9       203.5       339.1       339.1       339.1  
Expected restructuring costs from Sanofi-Aventis merger
            -565.2       -565.2       0.0       0.0       0.0  
 
           
 
     
 
     
 
     
 
     
 
 
Hoechst’ share of synergies and restructuring cost
    53.0 %                                        
Expected cost based synergies from Sanofi-Aventis merger
            30.0       179.7       299.6       299.6       299.6  
Expected revenue based synergies from Sanofi-Aventis merger
            18.0       107.8       179.7       179.7       179.7  
Expected restructuring costs from Sanofi-Aventis merger
            -299.6       -299.6       0.0       0.0       0.0  
 
           
 
     
 
     
 
     
 
     
 
 
Sum of synergies and restructuring costs before taxes
    30.0 %     -251.6       -12.0       479.3       479.3       479.3  
Income tax
            99.8       4.8       -190.0       -190.0       -190.0  
 
           
 
     
 
     
 
     
 
     
 
 
Sum of synergies and restructuring costs before personal income taxes
            -151.9       -7.2       289.3       289.3       289.3  
Personal income tax
            26.6       1.3       -50.6       -50.6       -50.6  
 
           
 
     
 
     
 
     
 
     
 
 
Sum of synergies and restructuring costs after taxes
            -125.3       -6.0       238.7       238.7       238.7  
Discount rate
            6.66 %     6.66 %     6.66 %     6.66 %     5.66 %
Discount factor
            0.94       0.88       0.82       0.77       13.64  
 
           
 
     
 
     
 
     
 
     
 
 
Net present values
            -117.5       -5.2       196.7       184.4       3,256.2  
 
           
 
     
 
     
 
     
 
     
 
 
Net present value of the expected synergies and restructuring cost as of December 31, 2004
            3,514.6                                  
Days from December 31, 2003, to the valuation day December 21, 2004
            356                                  
Discount rate
            6.66 %                                
Discount factor
            0.94                                  
Net present value of the expected synergies and restructuring cost as of December 21, 2004
            3,742.1                                  
 
           
 
                                 

142


 

At the relevant valuation date, December 21, 2004, the separated value of the synergies and restructuring cost after taxes amounts to

EUR 3,742 million.

143


 

3.4 Company value

The company value of Hoechst AG results from the earning capacity value of the assets necessary for business and the separated values to be applied, i.e. the non-operating assets, as well as the cash value of the synergies and restructuring cost, as follows:

         
    mEUR
Capitalised earnings value of Hoechst AG as of December 21, 2004
    26,831.5  
Non operating assets
    873.3  
Synergies and restructuring
    3,742.1  
 
   
 
 
Company value of Hoechst AG as of December 21, 2004
    31,446.9  
 
   
 
 

At the relevant valuation date, December 21, 2004, the presumable second day of the extraordinary meeting passing the resolution on the transfer of shares, the company value of Hoechst AG amounts to

EUR 31,447 million.

3.5 Determination of the cash compensation

In accordance with Section 327a (1) 1st sentence in connection with Section 327b (1) 1st sentence of the AktG, the principal shareholder of Hoechst AG has the obligation to acquire the shares of the minority shareholders against payment of an appropriate cash compensation.

The company value of Hoechst AG as per December 21, 2004 amounts to

EUR 31,447 million.

The share capital of Hoechst AG amounts to EUR 1,429,453,710.19 and is divided into 559,153,690 individual non-par value bearer shares. For the assessment of the cash compensation for each individual share, the company value of EUR 31,447 million is divided into 559,153,690 individual shares. This results in a value of

EUR 56.24 per share.

144


 

IV. Stock exchange price

According to decisions by the supreme court on specific compensation cases in accordance with company law, the compensation for minority shareholders being excluded must not be determined without taking into account the stock exchange price, if it reflects the fair market value of the shares. It is assumed that these court rulings will also be applied to the exclusion of minority shareholders in accordance with Section 8.08acres et seq. of the AktG.

The decisions by the supreme court state, however, that the stock exchange price need not be taken into account in the determination of the cash compensation if it does not reflect the fair market value of the shares. This may be the case, e.g., if the shares of the company were not traded for an extended period of time, if an individual outside shareholder is not able to sell his shares at the stock exchange price due to a tense market situation, or if the stock exchange price has been manipulated.

The following statements concerning the stock exchange price can be made in this context:

The shares of Hoechst AG (WKN 575800) are traded at the Frankfurt Stock Exchange in the official market and in the Xetra system. They are also admitted to the outside market of all other German stock exchanges.

The share held by Aventis amounts to approx. 98.09 % of the share capital of Hoechst AG. The remaining shares are owned by diverse shareholders. This corresponds to 10,701,838 shares.

145


 

The chart below shows the stock price development of Hoechst shares from November 04, 2002 until November 03, 2004.

Stock price of Hoechst AG
24-month period (11/04/02-11/03/04)

(STOCK PRICE DEVELOPMENT OF HOECHST AG CHART)

Figure 1: Stock price development of Hoechst AG, source: Bloomberg, own chart

146


 

The chart below shows the volume of shares of Hoechst AG traded from November 04, 2002 until November 03, 2004 stating the number of shares traded:

Number of Hoechst AG shares traded
24-month period (11/04/02-11/03/04)

(TRADING VOLUME OF HOECHST AG CHART)

Figure 2: Trading volume of Hoechst AG, source: Bloomberg, own chart

Prior to January 26, 2004, the shares of Hoechst AG had been traded within a relatively narrow range between EUR 36 and EUR 42 per share for six months. When the takeover bid by Sanofi for Aventis, and thus indirectly also for Hoechst, was published on January 26, 2004, the stock price jumped to EUR 44.41 per share. This was accompanied by an equally strong increase in number of shares traded. The following rise of the stock price of the Hoechst share is predominantly due to the anticipated increase of the takeover bid for Aventis, and thus also for Hoechst AG. When the increased takeover bid had been published on April 26, 2004, the stock price of the Hoechst share fell by EUR 2.20 per share to EUR 48.80 per share, accompanied by a high trading volume. The rise in the stock price of the Hoechst share after April 26, 2004 was mainly driven by the fact that the takeover of Aventis by Sanofi was taking shape. When the squeeze-out intentions were published on August 23, 2004, the stock exchange price of Hoechst AG rose significantly to EUR 52.20 per share.

Due to the announcement of the intention to perform a squeeze-out, the stock exchange price of Hoechst AG has been influenced by the actual announcement since August 23, 2004. Therefore, an uninfluenced reference period had to be used which was in the time between May 23 and August 22, 2004. The Federal Financial Supervisory Authority (BaFin) determined a

147


 

weighted average price of Euro 51.23 per individual share during this three-month period in accordance with Section 31 (7) of the WpÜG in connection with Section 5 (3) of the WpÜG Bidding Regulation on Public Offers on the basis of the security transactions reported to it by the stock exchange in accordance with Section 9 of the WpHG.

During a three-month reference period prior to the signing of the present report, i.e. August 4 to November 3, 2004, the weighted average stock exchange price amounted to EUR 52.56 per Hoechst share. A long-term review of the Hoechst shares shows that the stock exchange prices were generally lower. Thus, the stock exchange price within a 24-month period prior to the announcement of the squeeze-out intention by Aventis on August 23, 2003, never exceeded the price of EUR 51.61 per share quoted on August 20, 2004. During these 24 months, the Hoechst share was traded in the range between EUR 32.20 and EUR 51.61 per share. The weighted average stock exchange price during this reference period amounts to EUR 40.83 per share.

In accordance with the settlement reached before the Oberlandesgericht Frankfurt (higher regional court) between Hoechst AG, Metropol Vermögensverwaltungs- und Grundstücks-GmbH, Mr. Heinrich Thomas Kloth and other minority shareholders on October 4, 1999, Aventis shall, in case of a legal obligation to make a cash compensation offer, be obligated — to the extent permitted by law — to ensure that the highest price listed for the shares of Hoechst AG at the official market of the Frankfurt Stock Exchange in the last three months prior to the public announcement of the intention to perform this measure is properly accounted for. Aventis published its intention to purchase the outstanding shares of Hoechst AG by way of a squeeze-out on August 23, 2004. According to the settlement dated October 4, 1999, the highest price (closing price) in the three months between May 23 and August 22, 2004, must therefore be reflected in the cash compensation offered. The highest price during the time period indicated above amounted to EUR 51.79 per share (August 20, 2004).

That means that all stock exchange prices quoted above are lower than the company value of EUR 56.24 per share.

148


 

D. Determination of the cash compensation

The valuation appraisal report of BDO, which was adopted by Aventis, shows a total capitalized earnings value of Hoechst AG of EUR 31,447 million as per the effective date of the valuation. With 559,153,690 individual shares, this corresponds to a capitalized earnings value of EUR 56.24 per share.

Aventis announced its intention to perform a squeeze-out on August 23, 2004. After this date, the stock exchange price of Hoechst AG was influenced by the actual announcement. The Federal Financial Supervisory Authority (BaFin) determined a weighted average price of EUR 51.23 per individual share during the three-month period prior to the announcement of the squeeze-out intention on August 23, 2004 in accordance with Section 31 subsection 7 of the WpÜG in connection with Section 5 subsection 3 of the WpÜG Bidding Regulation on Public Offers and based on the stock exchange transactions reported to it in accordance with Section 9 of the WpHG.

Furthermore, BDO determined the average stock exchange price (weighted) for the time period covering the last three months prior to the signing of this report, i.e. for the time between August 4 and November 3, 2004. It amounts to EUR 52.56 per share.

In the settlement reached before the Oberlandesgericht Frankfurt/Main (Higher Regional Court) between Hoechst AG, Aventis, Metropol Vermögensverwaltungs- und Grundstücks-GmbH, Mr. Heinrich Thomas Kloth and other minority shareholders on October 4, 1999, Aventis agreed, in case of a legal obligation to make a cash compensation offer with respect to shares of Hoechst AG — to the extent permitted by law — that the highest price listed for the shares of Hoechst AG on the Official Market (amtlicher Handel) of the Frankfurt Stock Exchange in the last three months prior to the public announcement of the intention to perform this action shall be properly accounted for. During this three-month period, i.e. May 23 to August 22, 2004, the highest stock exchange price amounted to EUR 51.79 per share.

Taking these factors into account, Aventis has decided to take the capitalized earnings value of EUR 56.24 per share, representing the highest value determined per share, as a basis for the cash compensation offered to the minority shareholders and to fix the cash compensation at

EUR 56.50 per share.

Aventis thus surpassed the average stock exchange price during the reference period between May 23 and August 22, 2004, by EUR 5.27, corresponding to 10.3 % and the average stock exchange price in the time period between August 4 and November 3, 2004, by EUR 3.94, corresponding to 7.5 %. Thus, the cash compensation is also higher than all average stock exchange prices recorded in longer periods of time, as analyzed by BDO in its valuation

149


 

appraisal report. The highest price according to the settlement dated October 4, 1999, was exceeded by EUR 4.71, or 9.1 %.

The draft transfer resolution and this report concerning the transfer of the shares of the minority shareholders were made available to KPMG, that was selected and appointed as expert auditors by decision of the Frankfurt/Main regional court on July 30, 2004, in accordance with Sections 327c subsection 1 sentences 3 to 4, 293c subsection 1 sentences 3 to 5, 293d of the AktG at the request of Aventis dated July 13, 2004. The expert auditor audited the cash compensation and will submit a separate report on the result of its audit. This report is included as Part 2 of this documentation.

The appropriateness of the cash compensation may be reviewed by the courts at the request of a minority shareholder through special proceedings (Spruchverfahren) in accordance with Section 327f sentences 2 and 3 of the AktG. The application for these proceedings and a court ruling may only be submitted within three months of the day on which the entry of the transfer resolution in the commercial register in accordance with Section 10 of the HGB is deemed to have been published. The ruling issued in these proceedings is applicable in favor of and against all shareholders. If at least one shareholder initiates the special proceedings, all other shareholders will equally benefit from a possible increased compensation decreed in these proceedings, even if they did not apply for these proceedings themselves.

E. Recommended resolution

The general meeting of the shareholders of Hoechst AG on December 20 and 21, 2004 will vote on the exclusion of the minority shareholders by resolution. The shareholders are free to exercise their voting rights, and are not bound to any proposals for resolutions. Nevertheless, Aventis recommends to all shareholders of Hoechst AG to adopt the following resolution:

“The shares of the other shareholders (minority shareholders) shall be transferred to Aventis, a stock corporation existing under French law, with registered offices in Schiltigheim (near Strasbourg), France, and, upon taking effect of the merger of Aventis with and into Sanofi-Aventis, to Sanofi-Aventis, a stock corporation existing under French law, with registered offices in Paris, as the successor in title to Aventis (principal shareholder). In return, the principal shareholder will pay a cash compensation in the amount of EUR 56.50 for each non-par value bearer share of Hoechst Aktiengesellschaft.”

150


 

Schiltigheim, November 4, 2004

AVENTIS

The Management Board

     
 
   
/s/ Gérard Le Fur

  /s/ Jean-Claude Armbruster

Gérard Le Fur
  Jean-Claude Armbruster
(President of the Board)
   
 
   
 
   
/s/ Jean-Claude Leroy

  /s/ Gilles Lhernould

Jean-Claude Leroy
  Gilles Lhernould
 
   
 
   
/s/ Dr. Heinz-Werner Meier

  /s/ Dr. Dirk Oldenburg

Dr. Heinz-Werner Meier
  Dr. Dirk Oldenburg
 
   
 
   
/s/ Hanspeter Spek

   
Hanspeter Spek
   

151


 

Annex: List of the investments of Hoechst in accordance with § 313 (2) in connection with Subs. 4 of the HGB

             
        Capital
    Registered offices
  Share* in %
Albert-Roussel Pharma GmbH
  Wiesbaden (Germany)     25  
Aventis (China) Investment Co. Ltd.
  Beijing (PR China)     100  
Aventis Beteiligungsverwaltung GmbH **
  Frankfurt on Main (Germany)     100  
Aventis Inc.
  Bridgewater, New Jersey (USA)     34  
Aventis Limited
  Karachi (Pakistan)     36  
Aventis Pharma A/S
  Hörsholm (Denmark)     100  
Aventis Pharma A/S
  Lysaker (Norway)     25  
Aventis Pharma AB
  Stockholm (Sweden)     26  
Aventis Pharma A.E.B.E.
  Athens (Greece)     27  
Aventis Pharma AG
  Zurich (Switzerland)     37  
Aventis Pharma B.V.
  Hoevelaken (Netherlands)     25  
Aventis Pharma Co., Ltd.
  Taipei (Taiwan)     100  
Aventis Pharma d.o.o.
  Ljubljana (Slovenia)     100  
Aventis Pharma Deutschland GmbH **
  Frankfurt on Main (Germany)     100  
Aventis Pharma GmbH
  Vienna (Austria)     100  
Aventis Pharma Holding GmbH **
  Frankfurt on Main (Germany)     100  
Aventis Pharma, Lda.
  Mem Martins (Portugal)     34  
Aventis Pharma Limited
  Colombo (Sri Lanka)     49  
Aventis Pharma Limited
  Hong Kong (PR China)     99  
Aventis Pharma Ltd.
  Mumbai (India)     ***** 50  
Aventis Pharma Ltd.
  Bangkok (Thailand)     100  
Aventis Pharma Ltd.
  Tokyo (Japan)     71  
Aventis Pharma Ltda.
  Sao Paulo (Brazil)     45  
Aventis Pharma OY
  Helsinki (Finnland)     47  
Aventis Pharma Pte., Ltd
  Singapore (Singapore)     100  

152


 

             
        Capital
    Registered offices
  Share* in %
Aventis Pharma Pty Limited
  Lane Cove, New South Wales (Australia)     25  
Aventis Pharma S.A.
  Antony (France)     32  
Aventis Pharma S.A.
  Asuncion (Paraguay)     100  
Aventis Pharma S.A.
  Bogota (Columbia)     48  
Aventis Pharma S.A.
  Caracas (Venezuela)     26  
Aventis Pharma S.A.
  Casablanca (Morocco)     75  
Aventis Pharma S.A.
  Guatemala (Guatemala)     67  
Aventis Pharma S.A.
  Lima (Peru)     40  
Aventis Pharma S.A.
  Montevideo (Uruguay)     22  
Aventis Pharma S.A.
  San Isidro (Argentina)     54  
Aventis Pharma S.A.
  Santo Domingo (Dominic. Rep.)     100  
Aventis Pharma S.A. ****
  Madrid (Spain)     15  
Aventis Pharma S.A. de C.V.
  Mexico (Mexico)     38  
Aventis Pharma S.A./N.V. ****
  Brussels (Belgium)     18  
Aventis Pharma S.A.E.
  Cairo (Egypt)     99  
Aventis Pharma, s r.o.
  Bratislava (Slovakian Rep.)     38  
Aventis Pharma Szolgaltato Kft.
  Budapest (Hungary)     50  
Aventis Real Estate GmbH & Co. KG
  Hattersheim on Main (Germany)     100  
Aventis Real Estate Management GmbH
  Hattersheim on Main (Germany)     100  
Aventis Service Limited
  Tokyo (Japan)     100  
Aventis Vermögensverwaltung GmbH **
  Frankfurt on Main (Germany)     100  
Chiron Behring Vaccines Private Ltd.
  Mumbai (India)     49  
Comaso S.A.
  Brussels (Belgium)     99  
Covidence GmbH
  Eschborn (Germany)     49  
Diabel GmbH & Co. KG
  Frankfurt on Main (Germany)     *** 50  
Diabel Verwaltungs GmbH
  Frankfurt on Main (Germany)     51  
Distriphar S.A. de C.V.
  Mexico (Mexico)     38  

153


 

             
        Capital
    Registered offices
  Share* in %
FacilityTec GmbH
  Marburg (Germany)     100  
Future Capital AG Hessen Life Sciences Chemie
  Frankfurt on Main (Germany)     50  
Handok Pharmaceuticals Co. Ltd.
  Seoul (Rep. Korea)     50  
HistoCom GmbH
  Frankfurt on Main (Germany)     100  
HMR AG Investments Ltd.
  Uxbridge (United Kingdom)     100  
Hoechst Afghanistan AG
  Kabul (Afghanistan)     49  
Hoechst Beteiligungsverwaltung GmbH
  Frankfurt on Main (Germany)     100  
Hoechst Dyes Company
  Bridgewater, New Jersey (USA)     100  
Hoechst Eteco S.A.
  Quito (Ecuador)     100  
Hoechst Holland N.V.
  Flushing (Netherlands)     100  
Hoechst Iberica Servit S.L.
  Barcelona (Spain)     100  
Hoechst Japan Ltd.
  Tokyo (Japan)     100  
Hoechst Marion Roussel Central and Eastern Europe GmbH
  Frankfurt on Main (Germany)     100  
Hoechst Marion Roussel Deutschland GmbH **
  Frankfurt on Main (Germany)     100  
Hoechst Marion Roussel (Ireland) Ltd.
  Dublin (Ireland)     100  
Hoechst Marion Roussel Ltd.
  Dhaka (Bangladesh)     52  
Hoechst Pension Trustees Ltd.
  Hounslow (United Kingdom)     100  
Hoechst Pensions Management Ltd.
  Hounslow (United Kingdom)     100  
Hoechst South Asia Investment Ltd.
  Mumbai (India)     100  
Hoechst Trevira GmbH & Co. KG
  Frankfurt on Main (Germany)     100  
Hoechst Trevira Verwaltungs GmbH
  Frankfurt on Main (Germany)     100  
Hoechst UK Ltd.
  Hounslow (United Kingdom)     100  
Hoechst-Biotika spol. s r.o.
  Martin (Slovakian Rep.)     52  
Hostim S.A.
  Casablanca (Morocco)     60  
InfraServ GmbH & Co. Höchst KG
  Frankfurt on Main (Germany)     30  
Inter Consultoria Industrial Ltda
  Sao Paulo (Brazil)     99  
Nanogen Recognomics GmbH
  Frankfurt on Main (Germany)     40  

154


 

             
        Capital
    Registered offices
  Share* in %
Ottowis Chemical Ind. Co. Ltd.
  Hong Kong (PR China)     51  
PharmaServ Marburg GmbH & Co. KG
  Marburg (Germany)     86  
PharmaServ Marburg Verwaltungs GmbH
  Marburg (Germany)     100  
PT Aventis Pharma
  Jakarta (Indonesia)     48  
Rhône-Poulenc Rorer Co. Ltd.
  Bangkok (Thailand)     99  
Shenzhen Aventis Pasteur Biological Products Co. Ltd.
  Shenzhen (PR China)     71  
StarLink Logistics Inc.
  Morrisville, North Carolina (USA)     37  
Toplab Ges. für angewandte Biotechnologie mbH
  Martinsried (Germany)     25  
Wacker-Chemie GmbH
  Munich (Germany)     49  
Wareco Immobilien GmbH & Co. KG
  Hattersheim on Main (Germany)     50  
Wareco Immobilien Management GmbH
  Hattersheim on Main (Germany)     50  

Explanations:

The list of the investments of Hoechst contains the mandatory information in accordance with § 313 (2) in connection with Subs. 4 of the HGB

*   Capital shares have been rounded. Direct and indirect interests of Hoechst AG are determined with due regard to Section 16 (2) and (4) of the AktG. Interests not held by Hoechst AG, but rather by a controlled company as defined in Section 16 (4) of the AktG are always included in the calculation in the amount of the shares directly held by the controlled company.
 
**   A profit and loss transfer agreement has been made with Aventis Pharma Holding GmbH or Aventis Pharma Deutschland GmbH
 
***   Majority of voting rights
 
****   Interests in large corporations exceeding 5% of the voting rights which have not been mentioned elsewhere in this list of investments.
 
*****   Majority of capital

155


 

Translation of German Report for Information Purposes Only

 

Part 2

Report

concerning the audit of the appropriateness of the cash compensation

of the minority shareholders

of Hoechst Aktiengesellschaft, Frankfurt on Main

  This document is a free translation of the report “Bericht über die Prüfung der
  Angemessenheit der Barabfindung der Minderheitsaktionäre der Hoechst Aktiengesellschaft”

  which was delivered in the German language only. KPMG neither prepared nor assumes any
  responsibility for the accuracy of the English translation of this report.


 

Contents

                     
                Page
A.   Engagement and performance of assignment     1  
B.   Nature and scope of audit in accordance with Section 327c of the AktG     3  
C.   Audit of the proposed cash compensation     5  
 
      I.   Completeness and correctness of the cash compensation     5  
 
      II.   Adequacy of the evaluation method applied     6  
D.   Details of the audit     8  
 
      I.   Valuation method     8  
 
      II.   Effective date of the valuation     8  
 
      III.   Analysis of the past financial performance and financial planning     8  
 
      IV.   Discount rate     10  
 
      V.   Non-operating assets and separated values     11  
 
      VI.   Plausibility check of the company value determined     12  
 
      VII.   Summary of audit results     12  
E.   Derivation of the appropriate cash compensation     13  
F.   Stock exchange price as a measure of the value     14  
G.   Declaration on appropriateness of the proposed cash compensation     17  

 


 

Enclosure

General standard terms

 


 

A. Engagement and performance of assignment

At the request of the main shareholder Aventis, Schiltigheim (near Strasbourg), France, (hereinafter “Aventis”), the general meeting of the shareholders of

Hoechst Aktiengesellschaft, Frankfurt am Main,
(hereinafter “Hoechst”)

shall vote on the transfer of the shares of the minority shareholders to the principal shareholder against payment of an appropriate cash compensation (Section 327a of the AktG) on December 20/21, 2004.

According to the report of the principal shareholder dated November 4, 2004, the draft transfer resolution has the following wording:

“The shares of the other shareholders (minority shareholders) shall be transferred to Aventis, a stock corporation existing under French law, with registered offices in Schiltigheim (near Strasbourg), France, and, upon taking effect of the merger of Aventis with and into Sanofi-Aventis, to Sanofi-Aventis, a stock corporation existing under French law, with registered offices in Paris, as the successor in title to Aventis (principal shareholder). In return, the principal shareholder will pay a cash compensation in the amount of EUR 56.50 for each non-par value bearer share of Hoechst Aktiengesellschaft.”

The purpose of the audit is to determine the appropriateness of the cash compensation in accordance with Section 327c (2) 2nd sentence of the AktG.

At the request of Aventis, KPMG Deutsche Treuhand-Gesellschaft Aktiengesellschaft Wirtschaftsprüfungsgesellschaft, Frankfurt/Main, was selected and appointed as expert auditors in accordance with Section 327c (2) 3rd sentence of the AktG by the Frankfurt/Main regional court on July 30, 2004.

The principal shareholder entrusted BDO Deutsche Warentreuhand Aktiengesellschaft, Wirtschaftsprüfungsgesellschaft, Frankfurt am Main (hereinafter also “BDO” or “Appraiser”) with the determination of the company value of Hoechst. The comment on the determination of the company value of Hoechst as per December 21, 2004, which was prepared in the capacity of a neutral auditor as per November 3, 2004, is fully quoted in the report of the principal shareholder concerning the squeeze-out of the minority shareholders, with the exception of sections “Mandate and performance of mandate” and “VI. Final remarks”.

-1-


 

We performed our mandate in the business rooms of Hoechst, Aventis, BDO, and in our offices in Frankfurt am Main. In addition, we visited the Frankfurt-Höchst location.

The following documents were available to us, in particular, for our audit:

  the draft transfer resolution dated November 4, 2004 (including previous drafts),

  the report of the principal shareholder dated November 4, 2004 (including previous drafts),

  the valuation appraisal report concerning the company value of Hoechst as per December 21, 2004 submitted by the BDO auditing firm under the date of November 3, 2004 (including previous drafts),

  the annual and consolidated financial statements of Hoechst for the financial years 2001, 2002 and 2003 audited by PwC Deutsche Revision Aktiengesellschaft Wirtschaftsprüfungsgesellschaft, Frankfurt am Main (chartered public accountants) which bear unrestricted audit certificates,

  the annual financial statements of the principal subsidiaries and investments for financial years 2001, 2002 and 2003,

  the planning calculations (financial plans) of Hoechst, its subsidiaries and investment companies dated October 2004, consisting of an extrapolation for the year 2004 and the plans for the years 2005 to 2007,

  the memorandum and articles of association of Hoechst, as amended.

We performed the audit subject to the purpose of the appraisal and in compliance with standard S 1 dated June 28, 2000, “Principles for the valuation of companies” of the German Auditors’ Institute. Besides, we also referred to the comments on contract audits provided in the Auditors’ Manual 2002, Vol. II, through analogous application.

In the course of our audits, we inspected the working documents of the Appraiser. The board of management of Hoechst and the board of management of Aventis furthermore readily provided us with all requested clarifications and proofs as well as a statement of completeness in which they confirmed to our company that all data relevant for the audit of the appropriateness of the cash compensation were supplied correctly and completely.

The performance of the mandate and our responsibility — also in dealing with third parties — are subject to the General Standard Terms for Auditors and Auditing Firms as amended on January 1, 2002, a copy of which has been attached as Annex*.

The following report is submitted concerning the results of the audit that was concluded on November 5, 2004.

In the event of fundamental changes of the asset, financial or earnings situation or other key values for the valuation in the time between the completion of our work and the day on which


 

the general meeting of the shareholders votes on the resolution (December 20/21, 2004), these changes would have to be additionally accounted for in the assessment of the cash compensation.

-2-


 

B. Nature and scope of audit in accordance with Section 327c of the AktG

According to Section 327a (1) of the AktG a shareholder of 95% of the share capital (principal shareholder) may request the general meeting of the shareholders to decide the transfer of the shares of all other shareholders (minority shareholders) to the principal shareholder against payment of an appropriate cash compensation. The amount of the cash compensation is determined by the principal shareholder in accordance with Section 327 b (1) of the AktG. This cash compensation must reflect the situation of the company on the day the resolution is adopted by its general meeting of the shareholders.

In compliance with the Federal Constitution Court ruling dated April 27, 1999 (1 BvR 1613/94), the legislative process accounted for the fact that the mandatory payment (cash compensation) must provide full financial compensation which in any case must not be lower than the fair market value of the shares held. As a consequence, the principles established by the courts in the past with respect to proceedings concerning compensations payable under company law are also applicable to the determination of the cash compensation and the assessment of its appropriateness in cases covered by Sections 327a ff of the AktG.

According to Section 327c (2) of the AktG, the cash compensation assessed by the principal shareholder must be audited for its appropriateness by an expert auditor that has been appointed by the court. In the course of the legislative process, it was pointed out that the details of the audit should be based on the appropriate rules for inter-company contracts. As a consequence of the reference made in the law to the analogous application of Section 293e of the AktG, the audit of the appropriateness of the cash compensation determined for the transfer of the shares held by the minority shareholders to the principal shareholder must be guided by the principles established with respect to inter-company contracts.

In accordance with Section 327c (2) 4th sentence in connection with Section 293e of the AktG, the audit report must include not only a so-called final conclusion concerning the appropriateness of the compensation, but must also state:

1. the methods applied in determining the compensation,

2. the reasons why the application of these methods is appropriate,

3. the amount of compensation resulting from the application of different methods, where different methods have been applied; the report must also state the importance attributed to the different methods in determining the proposed compensation and the underlying values, as well as any special difficulties encountered in the evaluation.

-3-


 

According to the stock corporation laws, the audit does not include an assessment of the appropriateness of the transfer of the shares of the minority shareholders to the principal shareholder as such.

In accordance with Section 327c (2) 1st sentence of the AktG, the principal shareholder must submit a written report to the general meeting of the shareholders in which it sets out the requirements for transferring the shares as well as explains and justifies the appropriateness of the cash compensation.

We used the report of Aventis, the principal shareholder, dated November 4, 2004, as a source of information and documentation of the circumstances under which it requested the transfer of the shares held by the minority shareholders to the principal shareholder. In this report, the requirements for transferring the shares as well as the cash compensation payable to the minority shareholders are justified in line with the legal provisions. The data and explanations concerning the determination, type and amount of the compensation were included in our audit with a view to the appropriateness of the compensation.

-4-


 

C. Audit of the determined cash compensation

The transfer of the shares held by the minority shareholders to the principal shareholder requires a resolution to be adopted at the general meeting of the shareholders of Hoechst. On registration of the transfer resolution in the commercial register, all shares owned by the minority shareholders are transferred to the principal shareholder.

I. Completeness and correctness of the cash compensation

The determined cash compensation by the principal shareholder (in accordance with the draft transfer resolution) was audited by us in line with the provisions of the law (Section 327c (2) of the AktG). For this purpose, we also checked the explanations given in the report of the principal shareholder.

This audit revealed that the cash compensation in the amount of EUR 56.50 determined by the principal shareholder satisfies the legal requirements of Sections 327a ff. of the AktG. The cash compensation reflects the situation of Hoechst as determined in the course of the preparation of the report of the principal shareholder on the day its general meeting of the shareholders votes on the resolution.

We also noted that the conditions for voting on the transfer of the shares against payment of a cash compensation are satisfied as outlined below.

  § 327a of the AktG (principal shareholder)

According to Section 327a of the AktG, a resolution by the general meeting of the shareholders to transfer to the shares owned by the minority shareholders to the principal shareholder presupposes that the principal shareholder holds at least 95% of the share capital.

The share capital of Hoechst is divided into 559,153,690 individual non-par value bearer shares.

On the date of our audit, Aventis owned more than 95% of the shares of Hoechst as evidenced by a statement of securities issued by Dresdner Bank AG, Frankfurt am Main, on November 3, 2004.

The merger of Aventis into Sanofi-Aventis, Paris (formerly Sanofi-Synthélabo, Paris, hereinafter “Sanofi”) is planned. It is to take effect on December 31, 2004. As a result, all rights and obligations of Aventis, including those incumbent on it as principal shareholder of Hoechst, will pass to Sanofi-Aventis by way of universal succession, and Aventis will cease to exist as a company. For this reason, the interest in Hoechst will also pass from Aventis to Sanofi-Aventis on the effective date of the merger.

-5-


 

  Section 327b (3) of AktG (bank guarantee)

The principal shareholder must provide the board of management with the guarantee of a credit institution authorized to carry on business in the area of application of the AktG to ensure fulfillment of its financial obligation to pay the agreed cash compensation to the minority shareholders without delay upon registration of the transfer resolution in accordance with Section 327b (3) of the AktG.

The statement of BNP Paribas S.A., Frankfurt on Main branch office, dated November 5, 2004, available to us, which has been attached as Annex 2 to the report of the principal shareholder, satisfies the requirements of Section 327b (3) of the AktG.

As a result of our audit we have concluded that the conditions for a resolution on the transfer of the shares in return for a cash compensation apply and that the proposed cash compensation contains the necessary information according to the draft transfer resolution.

II. Adequacy of the evaluation method applied

The BDO auditing firm submitted a valuation appraisal report concerning the company value of Hoechst as per December 21, 2004 on behalf of the principal shareholder. The board of management of Aventis agreed with the methods selected by the Appraiser in determining its cash compensation and adopted the results worked out by the Appraiser. The appraisal was made available to us for the purpose of auditing the appropriateness of the cash compensation. Furthermore, the Appraiser was ready to provide information and supplied evidence from its working papers.

The report of BDO (Section C of the report of the principal shareholder) contains a detailed description of the methodology applied and the way in which the valuation results were obtained.

The result of our audit of the appropriateness of the cash compensation is based on our judgment of the method applied for determining the value of the shares of the company, the process of determining the cash compensation, and the assessment of the appropriateness of the cash compensation.

As outlined by the principal shareholder in its report, the principles and methods applied are generally accepted today in the theory and practice of company valuations, are reflected in the publications of the German Auditors’ Institute, and in particular in IDW standard: “Principles for the valuation of companies” (IDW S 1) dated June 28, 2000, and have been recognized by court rulings.

-6-


 

Accordingly, the value of a company is determined by the benefit the company may yield to its shareholders in the future. Assuming that the objectives are of a purely financial nature, the value of a company is generally determined by its capacity to achieve a revenue surplus. The cash value of the future revenue surplus (earning capacity value) consequently represents the correct theoretical value of a company.

A special problem associated with the assessment of the future earnings are uncertainties regarding future expectations where opportunities and risks should be given the same priority. The results actually achieved in the past provide a first orientation in this respect. To the extent that the expected earnings were most likely different from the past values for internal and external reasons, the obvious differences were accounted for in the calculation of the anticipated annual earnings.

According to IDW S 1, Section 2.1, the value of a company can be determined by the discounted earnings method or according to a discounted cash flow method. In the present case, the company value was determined by the discounted earnings method, which enjoys greatest popularity in practice and in courts in Germany. As both methods result in the same company values if the valuation is based on identical assumptions, especially as regards financing (cf. Section 6.1, l.c.), it was absolutely legal not to perform an additional derivation of the company value according to a discounted cash flow method.

In accordance with IDW S 1, the future earnings to be capitalized (taking into account the half-credit method) and the discount rates were both reduced by a typical tax load of 35%.

The earning capacity value thus determined only reflects the so-called operating assets. All assets (including debts) that may be sold individually without impairing the continuation of the company, and whose sales value exceeds their earning capacity value were correctly included in the total value of the company outside the actual appraisal of the operating business by assessing the revenue from single sales separately.

The “Company valuation” working group (AKU) of IDW is currently discussing ways of further developing the determination of objective company values in accordance with IDW S 1 with respect to the determination of the discount rate and the assumption of full distribution of profits. On October 13, 2004, the AKU discussed its considerations in a symposium together with university lecturers specialized in company valuation and representatives of the Main Committee of IDW. The considerations met with approval at the symposium. As the concrete changes in the principles of determining objective company values had not been finalized at the end of the valuation process or our audit, the company value of Hoechst was correctly determined on the basis of the currently applicable version of IDW S 1. In addition, it should be pointed out that the application of the changes currently under discussion would in the present case lead to a lower


 

company value than the valid principles applied.

In summary, we believe that the methodology applied in this case for the valuation of the Hoechst shares is adequate. No other methods were or were to be applied.

-7-


 

D. Details of the audit

I. Valuation method

1) The company value of Hoechst was determined according to the discounted earnings method. The earning capacity value was properly defined as the value of the so-called operating assets.

2) The company to be valued was examined for the presence of possible non-operating assets. Non-operating assets were identified to include, in particular, the minority interest in Wacker-Chemie GmbH. The non-operating assets were correctly valued separately.

3) It was correct not to determine the liquidation value of Hoechst because it could be assumed right at the beginning of the work that its earning capacity value exceeds its liquidation value based on the surplus achieved in the past and the earnings Hoechst and its subsidiaries and investment companies operating in the pharmaceuticals business are expected to yield.

4) The net asset value is of no informative value for determining the total value of a business that is to be continued. Therefore, it was not necessary to determine the net asset value.

II. Effective date of the valuation

5) In view of the fact that the general meeting of the shareholders which will vote on the transfer of the shares owned by minority shareholders to the principal shareholder is intended to be convened for two days, the second day of the general meeting of the shareholders, December 21, 2004, was correctly identified as the effective date of the valuation.

III. Analysis of the past financial performance and financial planning

6) Due to the special group structure of Hoechst, which is characterized by very few consolidated subsidiaries and a large number of minority interests, the Hoechst planning is based on the financial plans prepared at the national level. Therefore, the analyses and the valuation were based on the financial plans drawn up in the local currency at the national level which were prepared on a consolidated basis wherever they referred to several legally independent entities. The financial plans each consist of profit and loss accounts as well as cash flow statements. The surplus resulting from the financial plans was accumulated in the process of a dividend payment model, taking into account the individual shareholdings, up to the level of Hoechst AG. The individual dividends were received at the level of the direct shareholders in the same period, taking into account the resulting tax burdens. The dividends were converted to the local currency of the receiving companies on the basis of forward exchange rates.

-8-


 

In the course of our audit process, we convinced ourselves that all financial plans were accounted for in the determination of the earning capacity value, and were correctly analyzed. In Section C.III.2 of the report of the principal shareholder (Chapter III.2 of the BDO report) the planning of Hoechst itself as well as the financial plans of the nine most important entities are presented and discussed for reasons of transparency and substantiality, which, taken together, represent more than 90% of the pharmaceuticals business.

7) The earnings in the financial years 2001, 2002, and 2003, which were compared to the respective financial plans in the report of the principal shareholder, were generally determined according to US-GAAP. The Appraiser analyzed these earnings and corrected them by the most important expenses and earnings which were of an extraordinary nature or unrelated to the accounting period. These corrections (including reallocations) mainly referred to the recognition of internal price adjustments within the Aventis group and the Hoechst group on an accrual basis, fundamental gains and losses on the disposition of investments, businesses and products, as well as the amortization of goodwill. We convinced ourselves of the proper performance of the analyses and adjustments. Furthermore, we audited the reconciliation of the audited annual financial statements of Hoechst and its subsidiaries and investment companies which had been prepared according to the national accounting standards to the consolidated values for the past determined according to US-GAAP recognized in the financial plans.

8) The financial plans of Hoechst, its subsidiaries and investment companies consist of an extrapolation for the year 2004 and the plans for the years 2005 to 2007.

We analyzed the plans submitted and the information and evidence provided in this respect and verified them through own audit activities. These activities were based on the earnings actually achieved in the past as well as overall economic and industry-specific boundary data. On this background, we analyzed the sales revenues expected in the individual countries from the strategic and other products as well as the products still under development. Special attention was placed on the expected earnings in the USA, Germany, France and Japan (the four largest pharmaceutical markets in the world).

The planned cost of manufacturing was analyzed at the product level, in analogy to the sales revenues. The other cost was also planned on the basis of proper reference values. In detail, the distribution cost was derived from the sales revenues, with due regard to the launching cost, and the research and development cost was generally determined on the basis of defined research projects.

As the financial plans were prepared on the basis of US-GAAP, the Appraiser transferred the planned pre-tax earnings according to US-GAAP to the pre-tax earnings under national accounting principles and used these values for calculating the individual tax on income.

-9-


 

Our audits have shown that the data underlying the valuation are plausible and understandable. The expected earnings are generally assumed to be realistic, while some assumptions in the year 2006 and thereafter are regarded as ambitious.

The assumptions and premises made in this context are presented in detail in Section C.III.2 of the report submitted by the principal shareholder (chapter III.2 of the BDO report).

9) The Appraiser determined the earnings value correctly on the basis of the phase method. Plan years 2004 to 2007 (phase 1) were included in the determination of the earnings value. For the time starting with 2008 (phase 2) sustainable earnings were assumed that were determined based on the development in the detailed planning phase (phase 2) and taking long-term product expectations into account. For this purpose, long-term product plans were available with respect to the current products and for those products that are planned, or where a launch appears to be realistic and potential sales could be quantified.

When determining the sustainable earnings, it was assumed that the subsidiaries and investment companies of Hoechst will also be able in the long run to replace the earnings from products whose patent protection will lapse at short or medium term with earnings from new products still under development or to be developed. In the course of our audit, we convinced ourselves that the anticipated long-term earnings level will comprise the expected contributions of the currently marketed products and the products still under development to the earnings.

As a result of our audit we were able to determine that the sustainable result of Hoechst (including its subsidiaries and investment companies) underlying the valuation formed a proper basis for determining the earnings capacity value.

IV. Discount rate

10) For the derivation of the discount rate for Hoechst, BDO — in line with the recommendation of the Auditors’ Institute — assumed a standard base interest rate of 5.50 % which correctly follows from the current yield of long-term securities and the expectations concerning future interest levels.

11) This risk-free interest rate was increased by a risk markup of 4.75% points (as a product of the 5.00 % market risk premium and a Hoechst-specific beta factor of 0.95) which was determined according to the Capital Asset Pricing Model (CAPM) by taking into account capital market data.

The analysis of the Beta factor of Hoechst showed that this factor does not represent a proper basis for deriving the risk markup due to the low number of externally held shares and the integration of Hoechst into the Aventis group. For this reason, the Beta factor determined in the valuation was derived from the Beta factor of Aventis — as a mean value of the last three years prior to the announcement of the merger with Sanofi — taking into account the financing structure of Hoechst. On the background of the close ties between the Hoechst activities and the other

-10-


 

pharmaceuticals activities within the Aventis group, we believe that this methodology is appropriate. We performed an additional analysis of the Beta factors of comparable companies which confirmed the risk markup applied in the valuation.

12) The report of the principal shareholder outlines in an understandable manner why no inflation markdown was used for phase 1 (2004 to 2007), and why a growth markdown of 1.00 % points (after taxes) was deemed necessary for phase 2 (2008 and thereafter).

The worldwide market for pharmaceuticals recorded a steady growth in the past few years. However, this growth exhibited quite different characteristics in the various regional markets, and especially in the most important pharmaceuticals markets in the USA, Europe and Japan. As in the past few years, the future market growth and the growth of Aventis or Sanofi-Aventis and of Hoechst will depend on the respective demographic development, the (government) controls of the health market and the proportionate share of the generics in the individual relevant markets. On this background, we analyzed the sustainable growth potential of Hoechst based on the expectations of the company itself and with respect to external market expectations. This audit showed that the growth markdown applied by the Appraiser is adequate.

The discount rate for phase 1 was therefore determined at 6.6625 % (after taxes) and for phase 2 at 5.6625 % (after taxes and a growth markdown). The discount rates were derived properly, and we believe that the discount rate levels are appropriate.

V. Non-operating assets and separated values

13) The Appraiser subjected special circumstances to a separate examination and determined separated values in this respect. These determinations mainly referred to the valuation of the non-operating assets and the value contributed by the synergies to be experienced by Hoechst from the take-over of Aventis by Sanofi.

14) The interests in Wacker-Chemie GmbH, which are the purpose of the agreement with Dr. Alexander Wacker Familiengesellschaft dated December 16, 2000, were properly treated as non-operating assets. According to this agreement, Hoechst will receive an amount of EUR 739.9m once the agreement has been fully performed, taking into account the tax on income levied. Inoperative or no longer operative interests of minor importance of Hoechst were adequately simplified for the purpose of this valuation and recognized by their equity totaling EUR 318.7m. Taking into account personal income taxes, therefore, the value of the non-operative assets amounts to EUR 873.3m.

15) The synergies and restructuring cost expected from the merger of Aventis and Sanofi according to the current state of affairs were also valued separately because they are not included in the financial plans. The synergies and restructuring cost will not materialize prior to the implementation of the merger and still have to be defined in more concrete terms in the course of

-11-


 

additional planning. For this reason, it is virtually impossible to allocate synergies and restructuring cost to individual companies at this point. Therefore, the Appraiser initially divided these items between Aventis and Sanofi based on the options exercised with respect to the initial offer made in the course of the take-over. Afterwards, it determined the share of the synergies and restructuring cost allocated to Aventis which is attributable to Hoechst based on the exchange ratio at the time of the business combination of Hoechst and Rhône-Poulenc S.A. Based on the time the synergies and restructuring cost will be realized and the resulting tax effects, the value contributed amounts to EUR 3,742.1m.

We reconstructed the value determined for these special circumstances and believe that the values assessed were properly determined.

VI. Plausibility check of the company value determined

16) According to IDW S 1, Section 7.5, we additionally determined values applicable to Hoechst based on industry-specific sales and earnings factors for the purpose of examining the plausibility of the company value of Hoechst that had been determined by the Appraiser according to the earnings method. This audit showed that the company value determined by the discounted earnings method is in the upper range of the tolerance band of the company values resulting from the application of these factors.

VII. Summary of audit results

The methodology applied by the Appraiser is appropriate and properly matches the cause of the evaluation. Based on our knowledge of the valuation appraisal support submitted by BDO (section C of the report of the principal shareholder), our audit of the working papers used by the Appraisers and the financial plans as a basis of the derived results we can state that no special difficulties were encountered in the determination of the company value. Our audit resulted in the fact that the company value of Hoechst was determined appropriately and properly matched the purpose of the valuation, and thus forms a suitable basis for determining the cash compensation.

-12-


 

E. Derivation of the appropriate cash compensation

When applying the principles outlined above, the value of each non-par value bearer share of Hoechst as per December 21, 2004 is as follows:

         
    Euro million
Earning capacity value of the operating assets
    26.831,5  
Separated value of the non-operating assets
    873,3  
Separated value of the synergies from the takeover of Aventis by Sanofi
    3.742,1  
 
   
 
 
Company value as per December 21, 2004
    31.446,9  
 
   
 
 

The value of each non-par value bearer share derived from the company value as per December 21, 2004, therefore amounts to the following:

         
Company value as per December 21, 2004 in million Euro
    31.446,9  
Number of shares
    559.153.690  
 
   
 
 
Value per share in EUR
    56,24  
 
   
 
 

The value per share amounts to EUR 56.24. The principal shareholder determined a cash compensation in the amount of EUR 56.50, which exceeds the value per share by EUR 0.26.

-13-


 

F. Stock exchange price as a measure of the value

According to the ruling of the Federal Constitutional Court (BVerfG) dated April 27, 1999, which is explicitly invoked in the justification of the Act on Regulating Public Offerings for the Purchase of Securities and Company Take-Overs, an existing stock exchange price must not be disregarded when determining the compensation. The requirement to take the stock exchange price into account when determining the appropriate compensation, however, does not imply, according to the Constitutional Court, that it is the only decisive factor in all circumstances. Exceeding this price is not objectionable under constitutional law. However, there may also be reasons to remain below this price which must be considered with respect to constitutional law.

This ruling was further explained by the judgment of the Federal Court of Justice (BGH) dated March 12, 2001. In this judgment it was found that the stock exchange price generally is the lowest financial limit of a cash compensation because the fair market value is normally identical to the stock exchange price. This decision also stipulates, however, that the stock exchange price is not to be considered the lowest limit if it does not reflect the fair market value of the shares. This may be the case, in particular, if the shares of the company were not traded for an extended period of time, if an individual outside shareholder is not able to sell his shares for the stock exchange price due to a tense market situation, or if the stock exchange price has been manipulated. In these cases, the fair market value must be determined by estimates based on a recognized method (discounted earnings method).

The Federal Court of Justice did not provide any concrete criteria for determining whether or not tense market conditions are present. In its ruling quoted above, tense market conditions were denied for an external shareholding of almost 9% of all shares. The ruling did not express, however, if a volume of less than 5% of all shares — as in the present case — available for free trade would have led to a different opinion. Concerning this question, the Dusseldorf Higher Regional Court ruled in its decision dated January 31, 2003, that “the stock exchange price no longer reflects the fair market value of the share because such an insignificant trade does not realistically reflect the market conditions if the volume is below 5%” (19 W 9/00).

The analysis of the stock exchange price development of the Hoechst share and the trading volume presented in Section C.IV. of the report of the principal shareholder (Chapter IV. of the BDO report) clearly show that a representative trade with Hoechst shares took place despite the fact that the minority shareholders only hold less than 2% of the shares. The significant stock exchange price increase of this share since February 2004 was especially caused by the announcements of Hoechst, Aventis and Sanofi.

Furthermore, in its ruling dated March 12, 2001, the Federal Court of Justice found that the relevant period of time for determining the stock exchange price is the three-month period prior

-14-


 

to the date of the general meeting of the shareholders which is to vote on the transfer of the shares of the minority shareholders, in analogy to the principle of the effective date (cf. Section 327b of the AktG). These court rulings were substantially criticized in legal and business literature not only because of the length of the period of time, its direct linking to the date of the general meeting of the shareholders and the fact that the stock exchange prices should be included in the calculation of the average price without weighting. From the point of view of practical application, however, we should like to emphasize that the relevant period of time for determining the stock exchange price required under the rulings of the Federal Court of Justice — for Hoechst, this would be the time period between September 21, 2004 and December 21, 2004 — is not compatible with the preparation of the report of the principal shareholder or the beginning of the submission of the documents relevant for the general meeting of the shareholders (including the valuation report of the auditor appointed under Section 327c of the AktG) and would only promote speculation on compensation payments. Furthermore, the past has shown that the announcement of the squeeze-out of the minority shareholders or the publication of the cash compensation has led to (even speculative) price reactions, with the result that the price was influenced by the envisaged measure itself. For this reason, it is appropriate in our opinion to set an earlier starting point for the relevant three-month period, which would then end on the date the planned transfer of the minority shareholders was announced, but not later than the day on which the cash compensation is proposed, or the report in accordance with Section 327 of the AktG is prepared.

In the three-month period prior to the day the squeeze-out was announced by Aventis — May 23 to August 22, 2004 (date before press release) the average stock exchange price determined on the basis of the closing prices and weighted according to the daily trading volume amounted to EUR 50.62. The Federal Financial Supervisory Authority (BaFin) determined a weighted average price of EUR 51.23 per individual share during this three-month period in accordance with Section 31 (7) of the WpÜG in connection with Section 5 (3) of the WpÜG Bidding Regulation on Public Offers on the basis of the security transactions reported to it in accordance with Section 9 of the WpHG. In the time period between the fixing of the cash compensation or completion of the report of the principal shareholder — August 4 until November 3, 2004 — the average stock exchange price weighted on the basis of the daily closing rates and the daily trading volumes amounted to EUR 52.56.

According to the settlement made on October 4, 1999, before the Frankfurt Higher Regional Court by Hoechst, Aventis and various shareholders, Aventis is obligated — to the extent permitted by law — to ensure that a cash compensation offered subject to legal requirements adequately reflects the highest price paid at the official market at the Frankfurt stock exchange in the last three months prior to the public announcement of the intended measure. During this time period — May 23 until August 22, 2004 — the highest stock exchange price of the shares amounted to EUR 51.79.

-15-


 

Both the relevant stock exchange price according to supreme court rulings and the price applicable according to the settlement reached are below the value per share of Hoechst that was determined on the basis of the discounted earnings method (including the separated values). Therefore, the proposed cash compensation was properly calculated on the basis of the value per share of EUR 56.24 determined as described above. The cash compensation amounts to EUR 56.50 per share. Furthermore, we should like to point out that the stock exchange price of the Hoechst share has never been higher after January 2003 than the proposed cash compensation.

-16-


 

G. Declaration on appropriateness of the proposed cash compensation

Based on the documents and writings submitted to us as well as the information and evidence provided, we arrive at the following conclusion:

“According to our determinations and for the reasons outlined in this report, the cash compensation in the amount of EUR 56.50 for each non-par value bearer share of Hoechst Aktiengesellschaft, Frankfurt am Main, is appropriate.”

Frankfurt on Main, November 5th, 2004
KPMG Deutsche Treuhand-Gesellschaft
Aktiengesellschaft
Wirtschaftsprüfungsgesellschaft

         
Dr. Martin Zieger
  Gernot Zeidler    
Wirtschaftsprüfer
  Wirtschaftsprüfer    

  This document is a free translation of the report “Bericht über die Prüfung der
  Angemessenheit der Barabfindung der Minderheitsaktionäre der Hoechst Aktiengesellschaft”

  which was delivered in the German language only. KPMG neither prepared nor assumes any
  responsibility for the accuracy of the English translation of this report.

-17-


 

Translation of German Report for Information Purposes Only

 

Part 3:

Draft transfer resolution

 


 

Draft transfer resolution

“The shares of the other shareholders (minority shareholders) shall be transferred to Aventis, a stock corporation existing under French law, with registered offices in Schiltigheim (near Strasbourg), France, and, upon taking effect of the merger of Aventis with and into Sanofi-Aventis, to Sanofi-Aventis, a stock corporation existing under French law, with registered offices in Paris, as the successor in title to Aventis (principal shareholder). In return, the principal shareholder will pay a cash compensation in the amount of EUR 56.50 for each non-par value bearer share of Hoechst Aktiengesellschaft.”

 


 

Translation of German Report for Information Purposes Only

 

Part 4

Bank guarantee of BNP Paribas S.A.,

Frankfurt am Main branch office

 


 

Guarantee for the Fulfillment of the Obligation of Aventis,
Schiltigheim/France,
for Payment of a Cash Compensation pursuant to Section 327b sub-section 1 AktG

We have been informed that, upon request of Aventis, a stock corporation pursuant to French law (société anonyme) seated in Schiltigheim (near Strasbourg), France in its capacity as principal shareholder of Hoechst AG, the shareholders’ meeting of Hoechst AG on December 20 and 21, 2004 shall resolve on the transfer of shares held by minority shareholders of Hoechst to the principal shareholder in return for payment of an appropriate cash compensation, pursuant to Section 327a sub-section 1 sentence 1 AktG. The principal shareholder has set the amount of the cash compensation at EUR 56,50 per share transferred.

Pursuant to Section 327b sub-section 3 AktG the principal shareholder has to, prior to the requisite shareholders’ meeting being called, provide to the management board a declaration issued by a bank that is competent to pursue its business within the territorial scope of the German Stock Corporation Act (Aktiengesetz) guaranteeing the fulfillment of the principal shareholder’s obligation to pay the cash compensation as determined in consideration for the transfer of shares.

Therefore, we, BNP Paribas S.A., Frankfurt am Main branch office – a branch office pursuant to Section 53b Kreditwesengesetz (KWG) – registered in the commercial register at the Frankfurt am Main local court under docket number HRB 40950, hereby guarantee the fulfillment of Aventis’ obligation to pay the minority shareholders of Hoechst AG the cash compensation as determined for the transfer of their shares without undue delay after registration of the transfer resolution in the commercial register for Hoechst AG. This guarantee also covers the fulfillment of Aventis’ obligation to pay interest pursuant to Section 327b sub-section 2 German Stock Corporation Act (Aktiengesetz). After the merger of Aventis with Sanofi-Aventis, a French stock corporation with seat in Paris, France, this guarantee will cover the fulfillment of the obligation of Sanofi-Aventis being the legal successor of Aventis. The payment will be made in exchange for the transfer of pro rata co-ownership in the global share certificate via the collective securities deposit procedure (Girosammelverkehr) of Clearstream Banking AG or, as the case may be, for handing over of share certificates which certify the entitlement to receive payment of the cash compensation.

By virtue of this guarantee, every minority shareholder receives a direct claim against us subject to the conditions that the right to receive the cash compensation is valid and not time-barred.

In accordance with Section 327b sub-section 3 AktG, this guarantee is exclusively subject to the laws of the Federal Republic of Germany.

Frankfurt am Main, November 5, 2004
BNP Paribas S.A.
Branch office Frankfurt am Main